时间:2023-09-18 09:52
人气:
作者:admin
开关电源和线性电源差异
开关电源和线性电源是两种不同的电源类型,它们在工作原理、效率、稳定性等方面存在差异。以下是它们的主要区别:
1. 工作原理:
- 线性电源:线性电源通过变换器将输入的交流电压转换为需要的稳定直流输出电压。线性电源工作原理简单,通过调节功率晶体管的导通时间控制输出电压的大小。
- 开关电源:开关电源使用开关器件(如晶体管、功率MOSFET等)来快速切换电源电压或电流,并通过滤波电路将输出电压调整为需要的直流电压。开关电源利用开关的快速切换和能量存储电感器的特性来实现电压转换。
2. 效率:
- 线性电源:线性电源的效率相对较低,通常在60%到80%之间,因为在电压转换过程中产生的能量损耗较多。
- 开关电源:开关电源的效率通常较高,可以达到90%以上。由于开关电源的工作原理更加高效,能量转换损耗较小,因此具有更高的效率。
3. 大小和重量:
- 线性电源:线性电源通常较大、较重,因为它需要使用较大的变压器和散热器来实现稳定的电压转换和散热。
- 开关电源:开关电源通常较小、较轻,因为它使用的开关器件和元件较小,可以实现更高的功率密度。
4. 稳定性:
- 线性电源:线性电源具有较好的稳定性和较低的输出噪声水平,对负载的变化和瞬态响应较好。
- 开关电源:开关电源在稳定性方面可能略逊于线性电源,特别是在响应大幅负载变化时,可能会有些瞬态响应。
基于上述差异,选择线性电源或开关电源应根据具体的应用需求和要求进行考虑。线性电源适用于负载要求稳定性高、输出噪声要求低的应用场景,如音频设备。而开关电源更适合于功率密度高、效率要求高的应用场景,如电子设备、通信设备等。
开关电源220v转24v原理
开关电源将输入的交流电压(如220V交流电源)通过整流和滤波电路转换为直流电压,然后通过开关电路进行调节和变换,最终输出所需要的24V直流电压。以下是开关电源将220V转换为24V的原理概述:
1. 输入端整流和滤波:首先,将输入的220V交流电压通过整流电路转换为脉动的直流电压。这通常使用一个或多个整流二极管来实现。然后,通过滤波电容进行滤波,将脉动的直流电压平滑为近似恒定的直流电压。
2. 输入电压调整:在一些开关电源中,还可能包含输入端的电压调整电路。这个电路可以根据实际输入电压的变化,对输入电压进行调节和稳定,以保证适合开关电源的工作要求。
3. 开关电路:转换后的直流电压接入到开关电路中。开关电路通常由一对功率开关器件(如MOSFET、IGBT等)和相关驱动电路组成。开关器件以高频率开关进行快速切换,控制电能的流动和变换,以实现电压或电流的调节和变换。
4. 变压器和滤波:在开关电路中,可能还包含了一个变压器,用于根据需要降低或升高电压。变压器将开关电路的高频输出信号变换为所需的输出电压,并经过滤波电路来平滑输出的直流电压。
5. 输出电压调节和保护:最后,在输出端通过电压反馈回路来监测和调节输出电压,以确保输出电压稳定在所需的24V。此外,开关电源还会包含保护电路,如过压保护、过流保护等功能,以保证电路和负载的安全运行。
开关电源的具体原理和设计可能因不同的型号和应用而有所不同。上述概述主要涵盖了一般开关电源将220V转换为24V的常见原理和主要组成部分。
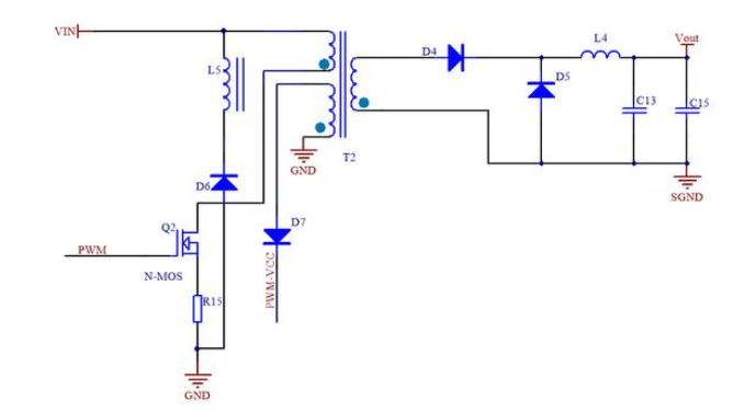
正激式开关电源原理图
正激式开关电源中结构比较复杂,但输出功率很高,适用于100W-300W的开关电源,一般用在低压,大电流的开关电源,应用比较广泛。
如下图所示,对于正激式开关电源具体是指当开关管接通时,输出变压器充当介质直接耦合磁场能量,电能与磁能相互转化,使输入输出同时进行。在日常应用中也存在不足:如需要增加反电动势绕组(防止变压器初级线圈产生的反电动势把开关管击穿),次级多加1个电感进行储能滤波,因此相比反激式开关电源而言其成本较高,而且正激式开关电源变压器的体积要比反激式开关电源变压器的体积大。

正激式开关电源
编辑:黄飞
龙腾半导体SGT MOSFET LSGT085R018在智慧农业无