时间:2023-09-18 15:02
人气:
作者:admin
LTspice噪声仿真示例:低噪声运算放大器
第一个要测试的元件是低噪声运算放大器。该电路是标准的非反相放大器,其电阻与非反相输入串联,以测量偏置电流噪声。

电源和输入电阻的值已经参数化,以便于更改和使用.STEP指令。为什么电阻值会增加无噪声?将此未记录的属性添加到电阻器会使LTspice忽略电阻器作为噪声源。此功能非常有用,因为不必从测量中减去电阻器产生的额外噪声。可以使用组件属性编辑器添加无噪声属性。按住控制键并右键单击电阻器主体,启动此编辑器。添加无噪音一词作为附加值。使用此功能,唯一的噪声源是运算放大器。
运算放大器是ADI公司的ADA4627。ADA4627引起了对ADI公司低噪声运算放大器选择表快速扫描的注意。它具有低噪声、支持±5V至±15V的电源电压。然后,检查数据表显示噪声已明确指定。它没有被选中,因为数据表规格与LTspice测试相符或不相符。以下是ADA4627数据表的噪声部分。左栏是B级部件,右栏是A级部件。下面的比较表显示规格。

该表来自ADI公司的ADA4627数据表
以下是模拟中使用的LTspice指令。

测量条件设置在左侧的语句中。.PARAM语句为原理图中的变量提供值。这些是大括号中的变量名,例如{RINP}。.STEP语句使用不同的变量值运行多个模拟。例如,使用输入电阻的不同值完成两次运行。输入电压噪声测量值(步骤#1)较小,输入电流噪声测量值较大(步骤#2)。使用右侧的.MEAS语句指定测量值。无需额外计算即可与数据表进行比较。让我们看一下输入电压噪声为1kHz。

噪声:将测量应用于噪声模拟;en1_1k_RMS:只是结果的名称,用于日志文件;FIND :指定测量,在这种情况下只是获取数据值;V(inoise)@ 1:用于测量的数据集,详情如下;AT 1K:选择数据的频率。
单击正在运行的工程。这是一个显示两步模拟结果的图表。绿色迹线为步骤#1,输入电阻为1Ω。紫色迹线是步骤#2,带有10MΩ输入电阻。红色曲线显示两次运行之间的差异。

V(inoise)需要解释。V(inoise)是返回输入的整个电路的输出电压噪声。这是由LTspice针对每个噪声模拟计算的。这将在下面进一步解释。请记住噪声源以RMS方式加减。当一个噪声源比另一个噪声源大时,它开始完全占主导地位。通过在源之后添加“@ 1”或“@ 2”来选择特定.STEP运行的数据。例如,“@ 1”表示使用小输入电阻运行。来自.MEAS语句的数据可在Spice错误日志中找到。下表是将数据表值与测量值进行比较的表格。

数据表给出了0.1到10 Hz(1 /区域)噪声的峰峰值,但LTspice计算RMS。应用系数5将RMS转换为峰峰值。A级和B级的电压噪声相同。但是,目前的噪音是不同的。B级显示在表中。测量结果在Spice Error Log中。选择绘图窗口打开此文件,然后选择View-> Spice Error Log。向下滚动到.MEAS结果。以下是上述电压噪声测量的条目。原理图指令:

相应的Spice错误日志条目:

显示每个步骤的测量结果。但是,在这些运行中,步骤#2值被步骤#1值覆盖,因为数据是使用“@ 1”规范指定的。什么是.MEAS指令中的V(inoise)源?从LTspice帮助中,V(inoise)是输入参考噪声电压密度的计算。此噪声源是输出噪声,返回到电路中所有噪声源的输入。但是,由于所有电阻都是无噪声,因此噪声仅是运算放大器的输入噪声。
以下是解释V(inoise)或输入参考噪声电压密度的图表。V(inoise)、V(onoise)和增益显示在单独的窗口中。V(inoise)和V(onoise)的测量光标位于1kHz。将输出噪声V(onoise)除以V(inoise)的电路增益为50. V(inoise)是运算放大器的输入噪声,因为所有电阻都是无噪声。

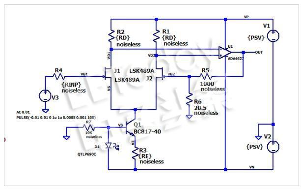
LTspice噪声仿真示例2:低噪声JFET运算放大器
下一个要测试的元件是一个非常低噪声的双JFET。这是电路图。

以下是使噪声测量与运算放大器电路几乎相同的关键点:差分对的增益足够大,使得运算放大器的噪声与放大的JFET噪声相比非常小,可以忽略不计;偏置JFET(I1)的电流源噪声对两个运算放大器输入都是通用的,并且通过运算放大器的共模抑制消除;使用LTspice无噪声属性消除了漏极电阻(RD1、RD2)的噪声。
双JFET是Linear Integrated Systems的LSK489。选择此部分是因为它位于标准LTspice库中,并且是一种噪声非常低的器件。因为数据表规范与LTSPICE测试不匹配,所以没有选择它。

该电路采用 Linear Integrated Circuits应用笔记
还有其他参数化部分。R3设置JFET的漏极电流,并与R1和R2一起设置漏极—源极电压。该电路改编自Linear Integrated Systems 的应用笔记。我喜欢使用LED来设置Q1的工作点。

测量结果与运算放大器仿真非常相似。一个区别是电路有两个JFET,都有助于输入电压噪声。数据表给出了一个JFET的噪声。如果需要,将组合噪声的测量值乘以1 /√2,以获得单个器件的噪声。这种调整对于测量输入电流噪声不是必需的,因为大串联电阻仅在一个输入上。数据表中的噪声规格假设漏极—源极电压为15 VDC。但是,测试电路使用9.5 VDC保持在运算放大器的共模电压范围内。测试是在一系列漏源电压下进行的,结果表明漏源电压不会显着影响噪声。你能发现这个测试的.STEP吗?LTspice测量与数据表相比如何?

显示的附加测量值不在数据表中,但可用于与运算放大器电路进行比较。
总结
LTspice用于测量低噪声运算放大器的电压和电流噪声,以及在输入端添加低噪声双JFET的相同运算放大器。模拟值与两个器件的数据表中的值之间存在良好的一致性。.STEP和.MEAS指令用于计算与数据表直接比较的值。
提示
低噪声运算放大器数据表通常有一个数字,显示0.1 Hz至10 Hz频段内10秒的示波器噪声迹线。使用现成的工具,你可以将此跟踪数字化并将其转换为CSV文件。然后,CSV文件用于指定PWL电压源。这些图显示了数据表图和来自带有PWL源的瞬态分析的相应图。

该图来自ADI公司的ADA4627数据表

上一篇:放大电路的基础—单级放大器(3)
龙腾半导体SGT MOSFET LSGT085R018在智慧农业无