时间:2023-09-09 09:30
人气:
作者:admin

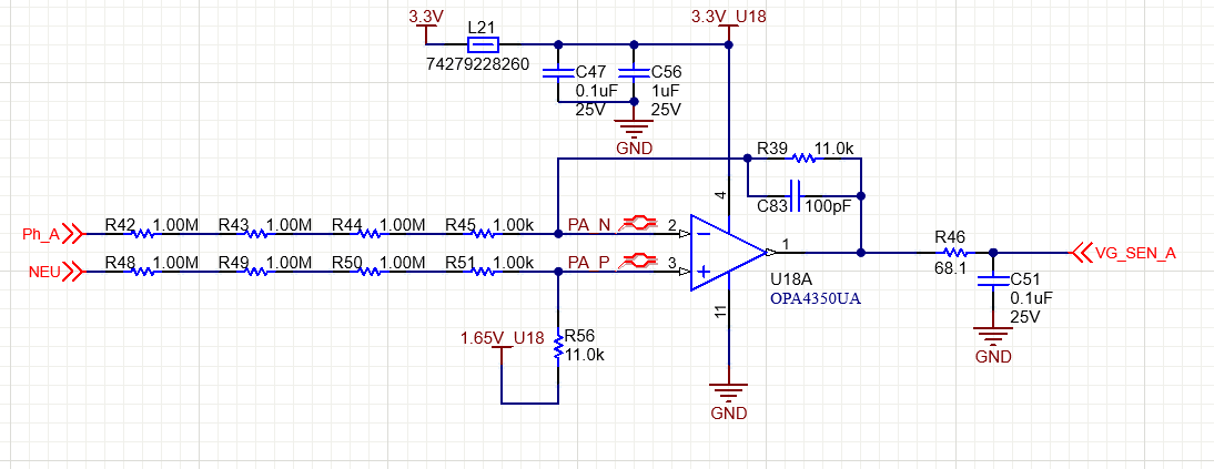
这是我的一个采样电路,用示波器测R46电阻的前端(运放u18a的1脚)发现波形有震荡频率约20MHZ且震荡较大,不知道是什么原因造成的希望大家能给看看。我尝试过将opa4350ua换成opa4340发现依然会有震荡(opa4340在电流采样里没有震荡)震荡的波形图如下图所示

审核编辑:汤梓红
上一篇:Nexperia(安世半导体):如何选择符合应用散热要求
下一篇:什么是信号调制?
龙腾半导体SGT MOSFET LSGT085R018在智慧农业无