时间:2023-09-11 15:17
人气:
作者:admin

1、推挽输出
如下电路,输出级有两个晶体管,两个晶体管交替驱动负载工作。实际上推挽输出电路可以看作是两个射极跟随器的组合。上面的NPN型晶体管和负载组成NPN型跟随器,下面的PNP型晶体管和负载组成PNP型跟随器。
射极跟随器前面文章讲了,有输出阻抗小的特点,推挽输出也有此特点,能够驱动比较大的负载。另外,在没有信号输入时,两个晶体管都不工作,几乎没有电流流过。晶体管静态损耗很小。

2、交越失真
以上电路有个缺点:在输入信号较小时,两个晶体管的Ube都小于0.7V,即两个晶体管都处于截止状态,此时没有对外输出,产生失真,这种失真出现在跨越零值的位置,即输入信号由正转负或者由负转正时输出出现失真。如下波形。

测量基极和射极电压以及晶体管电流,波形如下图,可以清楚观察出两个晶体管交替工作,死区位置时两个晶体管的Ube都小于0.7V,因此两个晶体管都没有电流留过,此时没有输出。

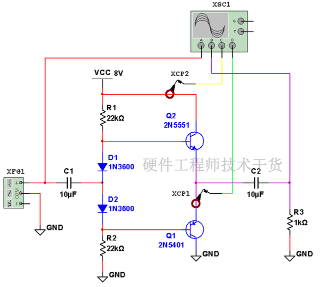
3、交越失真改善
如下电路使用两个二极管形成偏置,二极管正向压降Vf≈Ube≈0.7,使两个晶体管处于导通与不导通的临界状态,几乎不会出现交越失真现象。

输入输出电压以及电流波形如下:

这种电路在小电流应用场合十分常见,但是应用在大电流的场景下有热损坏风险。因为Ube有负温度特性,即随着温度升高Ube减小,导致二极管正向压降Vf>Ube,增大了集电极电流,集电极电流增大温度进一步升高,Ube进一步减小,集电极电流持续增大,如此循环导致晶体管过热损坏。
龙腾半导体SGT MOSFET LSGT085R018在智慧农业无