时间:2023-08-31 18:10
人气:
作者:admin
光强度的确定可能至关重要,例如,在设计房间的照明或准备拍摄照片时。在物联网(IoT)时代,确定光强度对于所谓智能农业也有着重要作用。在这种情况下,一项关键任务是监测和控制重要的植物参数,以促进植物最好地生长并加速光合作用。
因此,光是最重要的因素之一。大多数植物通常吸收可见光谱中红光、橙光、蓝光和紫光波长的光。光谱中绿光和黄光波长的光一般会被反射,对植物生长的贡献不大。通过控制不同生长阶段中的部分光谱和光照射强度,可以使生长最大化,最终提高产量。
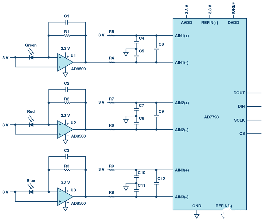
图1显示了一个用于测量可见光谱范围内的光强度的电路设计,用于植物光合作用的实验。这里使用了三种不同颜色的光电二极管(绿光、红光和蓝光),它们响应不同的波长。通过光电二极管测量的光强度现在可以用来根据具体植物的要求控制光源。

图1. 用于测量光强度的电路设计
所示电路由三个精密的电流-电压转换器(跨导放大器)组成,每种颜色(绿光、红光和蓝光)对应一个。电流-电压转换器的输出连接到Σ-Δ模数转换器(ADC)的差分输入,从而将测量值作为数字数据提供给微控制器以做进一步处理。
光强度转换为电流
根据光强度,会有或多或少的电流流过光电二极管。电流和光强度之间的关系近似为线性,如图2所示。图中显示了红光(CLS15-22C/L213R/TR8)、绿光(CLS15-22C/L213G/TR8)和蓝光(CLS15-22C/L213B/TR8)光电二极管的输出电流与光强度的特性曲线。

图2. 红光、绿光和蓝光光电二极管的电流与光强度的特性曲线
然而,红光、绿光和蓝光二极管的相对灵敏度是不同的,因此每级的增益必须通过反馈电阻 RFB单独确定。为此,必须从数据手册中获取每个二极管的短路电流 (ISC)),然后在由其确定的工作点处获得灵敏度 S (pA/lux)。RFB计算如下:

VFS,P-P表示所需的全输出电压范围(满量程、峰峰值);INTMAX表示最大光强度,对于直射阳光,其为120,000 lux。
电流-电压转换
高质量的电流-电压转换要求运算放大器的偏置电流尽可能小,因为光电二极管的输出电流在皮安范围,偏置电流较大会造成相当大的误差。失调电压也应很小。ADI公司的 AD8500是此类应用的理想选择,其偏置电流典型值为1pA,失调电压最大值为1 mV。
模数转换
为了进一步处理测量值,光电二极管电流转换成电压后必须作为数字值提供给微控制器。为此可以使用具有多个差分输入的ADC,例如16位ADCAD7798。因此,测量电压的输出码如下:

其中
AIN= 输入电压,
N = 位数,
GAIN = 内部放大器的增益系数,
VREF= 外部基准电压。
为了进一步降低噪声,ADC的每个差分输入端均使用共模和差分滤波器。
所述的全部元器件都非常省电,使得该电路非常适合电池供电的便携式现场应用。
结论
必须考虑诸如器件的偏置电流和失调电压之类的误差源。而且,ADC转换器内部的放大因子会影响信号质量(跨导放大器的失调电压会乘以ADC内部的增益,使失调电压的误差放大),从而影响最终的采样结果。采用图1所示电路可以相对轻松地将光强度转换为电学量,以供进一步数据处理。
龙腾半导体SGT MOSFET LSGT085R018在智慧农业无