时间:2023-09-01 14:42
人气:
作者:admin
逆变器是一种将直流电(DC)转换为交流电(AC)的小电路。电池的功率转换为“主电压”或交流电源。这种电源可用于电视、手机、电脑等电子设备。逆变器的主要功能是将直流电转换为交流电,升压变压器用于从产生的交流电产生主电压。
逆变器框图:

主要组成:
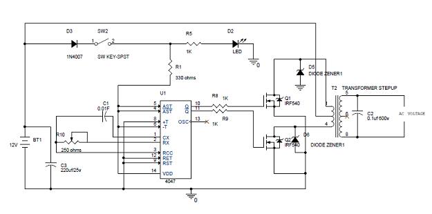
CD4047: CD4047是由德克萨斯州设计的功耗非常低的多振动器INSTRUMENTS.it可以在单稳态多谐振荡器下工作,也可以在非稳态多谐振荡器模式下工作,它可以在自由运行或可加热模式下工作,并且还提供良好的非稳态频率稳定性。它可以产生50%的占空比,这将产生一个脉冲,可用于逆变器电路。这主要用于频率鉴别器,定时电路分频等。
IRF540: IRF540是一种N沟道增强型硅栅极场效应晶体管(MOSFET),主要用于开关稳压器、开关转换器继电器驱动器等。在逆变器电路中使用它们的原因是因为它是一个高开关晶体管,可以在非常低的栅极驱动功率下工作,并且具有高输入阻抗。
IRF540符号:

简单的100W逆变器电路图:

解释:
注意: 产生的交流电不等于正常的交流电源或房屋保持电流。您不能将此电压用于加热器、电饭煲等纯电器。由于MOSFET的快速开关散热会影响效率,因此请使用散热器来消除此问题。
龙腾半导体SGT MOSFET LSGT085R018在智慧农业无