时间:2023-09-01 16:44
人气:
作者:admin
压敏电阻是可变电阻器的组合。它是一种无源非线性两端固态半导体器件。
压敏电阻为电气和电子电路提供过压保护,而断路器或保险丝则为电路提供过电流保护。压敏电阻通过类似于齐纳二极管的电压钳位方法提供保护。
尽管压敏电阻的名称来源于可变电阻器,但压敏电阻中的电阻不能手动改变,这与电位计或变阻器不同,电阻可以在最大值和最小值之间手动变化。
压敏电阻的电阻根据施加在其上的电压而变化。压敏电阻两端电压的变化将导致其电阻的变化,使其成为电压相关的器件。因此,压敏电阻也称为电压相关电阻(VDR)。
压敏电阻的两个标准符号如下所示。
IEEE压敏电阻标准符号

压敏电阻的IEC标准符号

一般来说,压敏电阻是由半导体材料制成的。压敏电阻的电压和电流特性本质上是非线性的。此外,压敏电阻的电压和电流特性适用于直流和交流电源。
从物理上讲,压敏电阻在许多方面看起来像电容器。由于相似性,压敏电阻经常与电容器混淆。然而,在应用方面,电容器无法像压敏电阻那样防止电压浪涌。
任何电路意外的高压浪涌结果都可能是灾难性的。因此,使用压敏电阻保护精密和敏感的电气或电子电路免受高压浪涌和开关尖峰的影响非常重要。
压敏电阻的电阻
尽管压敏电阻的目的是提供电阻,但压敏电阻的操作与电位计或变阻器不同。在正常工作条件下,压敏电阻的电阻非常高。
压敏电阻的功能类似于齐纳二极管,它允许较低阈值的电压不受影响地通过。
压敏电阻的功能可改变 高工作电压 。当施加在压敏电阻上的电压大于其额定值时,压敏电阻的有效电阻 急剧下降 ,并随着施加到其上的电压的增加而继续降低。
压敏电阻相对于其施加电压的静态电阻曲线如下所示。

V-I 特性
根据欧姆定律,假设电阻器的值保持不变,电阻器的电流-电压特性曲线是一条直线。在这种情况过电阻器的电流与施加在电阻两端的电压成正比。
对于压敏电阻,电流-电压特性曲线不是一条直线。这是因为压敏电阻的异常电阻行为。对于压敏电阻,施加在其上的电压的微小变化将导致流过它的电流发生足够大的变化。
压敏电阻的电流电压特性曲线如下图所示。

从上图所示的电流-电压特性曲线可以清楚地看出,压敏电阻具有双向对称特性。这意味着压敏电阻可以在正弦波的任何方向或极性上工作或工作。压敏电阻的这种功能类似于背靠背连接的齐纳二极管。
压敏电阻的电流-电压特性曲线显示了压敏电阻不导通时电流与电压之间的线性关系。这是因为流过压敏电阻的电流将保持不变,并且该值非常低。
这是压敏电阻中的漏电流,该电流的值约为几毫安。其原因是压敏电阻的高电阻。这个小电流将保持恒定,直到施加在压敏电阻两端的电压达到压敏电阻的额定电压。
压敏电阻的额定电压也称为钳位电压。压敏电阻的额定电压是用1mA的指定直流电流测量的两端电压。这进一步可以解释为施加在压敏电阻端子上的直流电压,允许1毫安的电流流过压敏电阻。
流过压敏电阻主体的电流取决于用于制造压敏电阻的材料。在此额定电压水平下,压敏电阻的功能开始发生变化。
在额定电压之前,压敏电阻充当绝缘体。当压敏电阻的施加电压达到其额定电压是,压敏电阻的行为将从绝缘状态变为导通状态。
当施加在压敏电阻上的瞬态电压大于或等于压敏电阻的额定电压是,压敏电阻的电阻变得非常小。这是因为半导体材料中一种称为雪崩击穿的现象。
雪崩击穿是电流倍增的一种形式,它允许以前充当绝缘体的材料中的大电流。由于这种情况,流过压敏电阻的小电流,即漏电流将迅速上升。
即使流过压敏电阻的电流上升,压敏电阻两端的电压也限制在接近压敏电阻额定电压的值。这意味着压敏电阻通过或允许更多电流流过压敏电阻,充当施加在其两端的瞬态电压的自调节器。
因此,在越过压敏电阻的额定电压后,电流-电压曲线变为陡峭的非线性曲线。由于这一特性,压敏电阻可以通过削波任何电压尖峰,在非常窄的电压范围内传递广泛变化的电流。
压敏电阻中的电容
当压敏电阻两端施加的电压小于额定电压或钳位电压时,压敏电阻充当电容器而不是电阻器。得出这一结论的原因是压敏电阻的主导电区域作为压敏电阻两个端子之间的电解质的行为。
两个端子和电解质形成一个电容器。在电压达到钳位电压之前,这是有效的。每个由半导体材料组成的压敏电阻都有一个电容值。该值取决于压敏电阻的面积,并且与其厚度成反比。
压敏电阻的电容行为在直流和交流电路中是不同的。在直流电路中,当施加的电压低于压敏电阻的额定电压时,存在压敏电阻的静电容量,当施加的电压接近额定电压时,静电容量会突然减小。
当在交流电路中使用压敏电阻时,频率起着重要作用。在交流电路中,当压敏电阻在其非导电漏电区域工作时,压敏电阻的电容会影响其体电阻。
压敏电阻通常并联到电气或电子设备,以保护它们免受过电压的影响。
因此,压敏电阻的漏电阻随着频率的增加而下降。频率与由此产生的并联电阻之间的关系近似线性。交流电抗XC可以使用公式计算
XC = 1 / (2 ×π × f×C) = 1/(2 πfC)
这里C是电容,f是频率。
因此,随着频率的增加,漏电流也会增加。
金属氧化物压敏电阻 (MOV)
为了克服碳化硅压敏电阻等半导体压敏电阻的局限性,开发了金属氧化物压敏电阻(MOV)。金属氧化物压敏电阻是一种电压相关电阻器。它也是一种非线性器件,可提供非常好的瞬态电压浪涌保护。
金属氧化物压敏电阻中的电阻材料主要由压成陶瓷块的氧化锌晶粒组成。该混合物由90%的氧化锌颗粒组成,另外10%由钴,铋和锰等其他金属氧化物制成。

这种混合物夹在两个电极(金属板)之间。填充材料充当氧化锌颗粒的粘合剂,使组件在两块金属板之间保持完整。金属氧化物压敏电阻的连接引线是径向引线。
金属氧化物压敏电阻是最常用的元件,用作电压钳位器件,以保护小型或重型器件免受瞬态电压浪涌的影响。由于在其结构中使用了金属氧化物,因此吸收短电压瞬变的能力和能量处理能力非常高。
金属氧化物压敏电阻和碳化硅压敏电阻的操作非常相似。金属氧化物压敏电阻在额定电压下开始导通电流,如果施加的电压低于阈值,则停止导通。
碳化硅压敏电阻和金属氧化物压敏电阻的主要区别在于漏电流量。在正常工作条件下,MOV中的漏电流非常小。
漏电流较小的原因可以解释如下。在金属氧化物压敏电阻中,两个紧邻的锌晶粒将在其边界之间形成二极管结。
因此,金属氧化物压敏电阻可以被认为是大量并联二极管的集合。因此,当电极之间施加微小电压时,二极管结上出现的反向漏电流非常小。
当施加的电压增加并达到钳位电压时,二极管结会因雪崩击穿和电子隧穿而断裂,并允许巨大的电流通过它。金属氧化物压敏电阻具有高水平的非线性电流电压特性。
压敏电阻可以承受的最大浪涌电流取决于瞬态脉冲的宽度和脉冲重复次数。瞬态脉冲的典型宽度在 20 微秒到 50 微秒之间。
如果额定峰值脉冲电流不足,则有可能过热。因此,为了避免电路过热,快速耗散从瞬态脉冲吸收的能量非常重要。
高压浪涌保护
无论电源是交流还是直流,无论电源如何,瞬态电压浪涌都来自许多电源和电路。这是因为瞬变是在电路中产生的,或者从外部源传输到电路中。
电路内产生的瞬变会迅速增加,并可能导致电压增加到几千伏。这些电压尖峰可能会给敏感的电气或电子设备带来严重的问题,因此必须防止它们出现。
电压瞬变的一些常见来源如下:
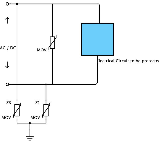
压敏电阻连接在电源两端,以避免电压瞬变。这种连接可以是相位和零线之间的连接,也可以在交流电源的情况下在相位和相位之间连接。
在直流电源的情况下,压敏电阻连接在正负端子之间的电源上。在直流电子电路中,压敏电阻可用于电压稳定,以防止过电压脉冲。
压敏电阻规格
以下是典型压敏电阻的规格。
最大工作电压: 它是可以在指定温度下连续施加的峰值稳态直流电压或正弦均方根电压。
压敏电阻电压: 它是施加指定直流测量电流的压敏电阻端子之间的电压。
钳位电压: 它是压敏电阻端子之间的电压,施加指定的脉冲电流以获得峰值电压。
浪涌电流: 流过压敏电阻的最大电流。
最大能量: 施加瞬态脉冲时耗散的最大能量。
浪涌移位: 给予浪涌电流后的电压变化。
电容 :当电压小于压敏电阻电压时测量。
漏电流: 压敏电阻处于非导通状态时流过压敏电阻的电流。
响应时间: 施加额定电压和从非导通状态过渡到导通状态之间的时间。
压敏电阻应用
压敏电阻几乎用于所有重型电路到小型电子设计。压敏电阻为交流和直流电路提供高压浪涌保护。
一些应用程序是

以下电路类似,只是它还提供线路对地保护。



压敏电阻限制
当压敏电阻用于瞬态电压浪涌抑制器时,它可能无法为器件提供电源保护。这是因为在这种情况下压敏电阻的存在会导致设备和设备本身出现问题。
压敏电阻无法提供以下保护
龙腾半导体SGT MOSFET LSGT085R018在智慧农业无