时间:2023-09-03 12:14
人气:
作者:admin
之前为了简化设计,直接从市场上购买4-20mA的温度变送器进行变压器油温检测。
控制器通过A/D采样送入DSP,经标定得到油温。 如果检测到的油温超过85°C,则脱扣并报警。 今年以前,市场行情不好,工厂经营难以为继。 既然无法开源,就只能考虑节流。 于是对控制器的设计做了一些分析,发现变压器油温检测功能可以做一些成本优化。 于是找到了我,我设计了以下处理电路:

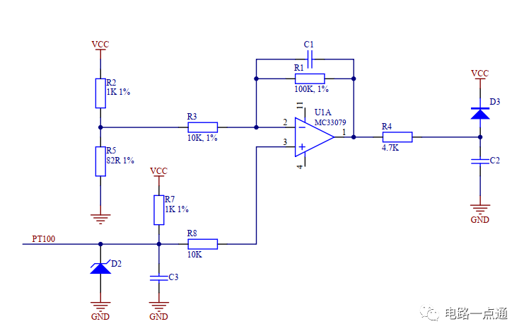
PT100信号处理电路
我设计该电路时,我做了以下的考虑:
1) R5参数的选择
测试温度范围定为:-40°C~200°C,对应PT100的阻值为:87Ω~165Ω。 在该范围内,运放同相端的电压都应该大于反向端的电压,所以将R5选为82Ω 1%。
2)基准电压的选择
理想的做法是用精密稳压源如TL431提供基准电压,考虑到检测油温的主要目的是保护而非测量。 只需要做到5%的测试精度即可,由AMS1117稳压器提供的电源在全温度范围内可以达到2%的精度,根据推算,检测的温度精度与基准电压为1:1的关系,满足5%的精度要求。
3)电阻R2以及R7的选择
由于选择的运放为普通的运放,其输入失调电压为mV级,为了避免输入失调电压对检测造成影响。运放同相端和反相端的输入电压至少达到几十mV的数量级。 所以R2,R7选为1K 1%,在PT100的阻值为87Ω时,同相端的电压可以达到265mV。
4)反馈电阻R1的选择
为了保证测试精度,减少A/D采样的分辨率对精度的影响。 需要尽可能地放大输入信号,当PT100的阻值为165Ω时,尽量将电压放大至2-3V之间,综合考虑之后,将R1选为100K 1%。 当PT100的阻值为165Ω时,运放的输出电压可以达到2.65V。
5)一些保护措施
在PT100输入端口并上TVS以及104的电容,TVS可以对输入电压进行钳位,从而保护运放以及电源。 104的电容可以过滤一些高频干扰,也可以起到防静电的作用; 运放的最大输出电压高达其工作电压-1.5V,当串入干扰或者接错线时,这个电压完全可以损坏DSP。 因此,在DSP的A/D输入口通过二极管D3上拉到电源电压过压保护。
我顺便问一个问题,可以采用稳压二极管进行保护吗?欢迎网友在评论区参与讨论。 同时,并上104电压C2,与R3构成低通滤波电路滤除高频干扰,也可以起到加快对A/D采样的采样电容的充电,降低采样时间,保证采样速度的作用。 测量数据的标定也是一个技术活;。 所谓标定就是DSP将采样到的A/D数值根据公式转换为温度值的过程。 为此,我用excel对数据进行了理论处理,如下:

标定参数表
其思路如下:
温度值->PT100电阻值->运放同相端电压值->运放反相端电压值->运放输出端电压值->A/D转换数值。 温度值每隔10度取一个点,从而可以得到A/D转换数值和温度值的对应关系表。 采用excel的函数SLOPE以及INTERCEPT计算出A/D转换与温度值的线性关系的斜率k以及截距b。 将斜率k以及截距b保存至DSP中,DSP完成A/D采样之后,从其存储空间中读出斜率k及截距b。 通过公式T=k*ad+b即可以算出温度值。 最后补充一点,由于R2,R7的值比较小,并没有远大于PT100的电阻。 所以其线性度比较差,可以采用分段线性化标定的方法进行修正。
编辑:黄飞
上一篇:a/d和d/a的主要技术指标
龙腾半导体SGT MOSFET LSGT085R018在智慧农业无