时间:2023-09-04 16:16
人气:
作者:admin
乾鸿微HA1001E型高速差分放大器应用于ADC前置驱动有助于增强设计对外部噪音的免疫力,增加输出电压摆幅,简化设计并改善总谐波失真;本文介绍了HA1001E作为16位SAR型ADC驱动的应用。
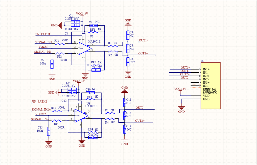
乾鸿微HA1001E型高速差分放大器具有全差分输入/输出结构、优秀的共模噪声抑制能力和改善总谐波失真等优点,十分适合应用于驱动模数转换器(ADC);驱动的ADC是一款5V供电、8通道DAS,支持16位、双极性输入、同步采样 ADC,广泛应用于电力线路监测和保护系统、多相电机控制、仪器仪表和控制系统等领域。HA1001E作为多通道16位SAR型ADC驱动示意图如下:

HA1001E作为多通道16位SAR型ADC驱动示意图
16位SAR型ADC的8个输入端前接8个HA1001E型高速差分放大器作为其前置驱动,利用HA1001E实现ADC输入信号缓冲以及增益设置,同时利用使能端口控制通道选通;使能端口开启延时为5us,关断延时为100ns,极低的延迟有助于实现通道的快速切换,HA1001E开启/关断延时如下图所示。HA1001E输入阻抗800MΩ、输出阻抗1Ω、输出电流80mA,是ADC驱动的优选。

HA1001E关断延时

HA1001EE开启延时
乾鸿微HA1001E型高速差分放大器除应用于模数转换器(ADC)驱动器外,亦可应用于差分有源滤波器、输出电平转换等领域。作为一款全差分放大器,HA1001E增强了设计对外部噪音的免疫力,增加输出电压摆幅,简化设计并改善总谐波失真,是低压系统的理想选择。乾鸿微HA1001E型高速差分放大器自推向市场以来,其优良的电性能和可靠性得到众多客户的高度认可,已推出SOP8以及MSOP8两种封装形式的产品,以满足客户不同布板条件下的设计需求。
HA1001E芯片特点:
●全差分输入/输出结构
●轨到轨输出
●高共模抑制比
●供电范围:单电源3.3V~5V,双电源±1.65V~±2.5V
●带宽110M(-3dB)
●压摆率55V/us
●最大输出电流100mA(sink)
●具有电源关断功能
上一篇:开关电源的型号有哪些
龙腾半导体SGT MOSFET LSGT085R018在智慧农业无