时间:2023-08-28 15:51
人气:
作者:admin
5V过电压保护回路的作用是防止5V电源电压超过安全范围,并保护被供电设备免受过高电压的损害。它通过检测输入电压并采取相应的措施来保护电路。
应用方面,5V过电压保护回路可以广泛用于各种电子设备和电路中,包括但不限于以下几个方面:
1. 电源保护:在电源输入端或电源模块中,使用5V过电压保护回路可防止供电电压超过设定范围,保护电源系统和被供电设备免受过电压的影响。
2. 信号线保护:在输入/输出(I/O)接口、通信接口或数据传输线路上,使用过电压保护回路可以防止外部电压峰值或干扰对系统造成损害,确保信号的稳定和可靠传输。
3. 外设保护:在与外围设备连接的接口电路中,使用过电压保护回路可以保护电路免受由外设故障或电磁干扰引起的过电压冲击。
4. 其他应用:过电压保护回路还可以应用于各种电子设备中的其他关键电路,例如模拟输入电路、传感器接口等,以提供对5V电压的保护。
总的来说,5V过电压保护回路的作用是保护电路和设备免受超过5V的电压,避免潜在的故障和损坏。它的应用广泛,用于各种电子设备和电路中,以确保系统的安全和可靠性。
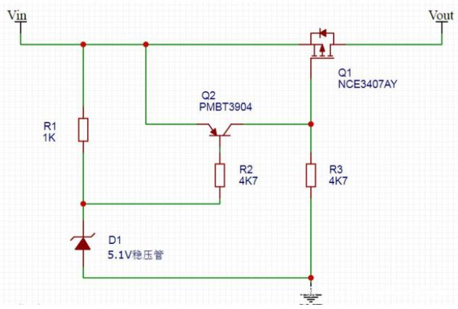
下面是我们最常见的5V过电压保护回路。下面我分三种情况带领大家一起分析一下

1、当输入电压 Vin < 5.1V 时:(下图以输入电压 Vin = 5V 举例)正常情况下

D1是5.1V的稳压管,此时输入电压Vin只有5V,小于临界5.1V,所以稳压管D1未进入稳压状态,不导通,相当于断路。
由于5.1V稳压管不导通,导致三极管Q2的b极和e极都是5V,也就是Vbe = 0,所以三极管Q2也不导通。
MOS管Q1的g极被电阻R3拉到0V,MOS管Q1的 Vgs = 0V - 5V = -5V, 所以MOS管Q1导通, Vout电压等于5V,系统没有启动保护,对后级电路正常供电。
2、当输入电压Vin在5.1V到5.7V之间时:(下图以输入电压 Vin = 5.4V 举例)

因为此时输入电压Vin = 5.4V,已经大于稳压管D1的稳压值5.1V,所以稳压管导通并稳压在5.1V。其余的电流流进GND。
此时三极管Q2的 Vbe = 5.1V - 5.4V= -0.3V。PN结的导通电压要求Vbe达到-0.6V,所以三极管Q2仍然不导通。
MOS管Q1的g极被电阻R3拉到0V。MOS管Q1的 Vgs = -5.4V, 所以MOS管Q1导通, Vout电压等于5.4V,对后级电路正常供电。
3、当输入电压 Vin 》 5.7V时:(下图以输入电压 Vin = 5.8V 举例)

注意:此时存在3条电流路径。
红色的电流路径①:电阻R1两端的电压 = 5.8V - 5.1V = 0.7V,流过0.7mA的电流。
粉色的电流路径②:三极管Q2的Vbe = 5.2V - 5.8V = -0.6V,三极管Q2被打开。
蓝色的电流路径③:三极管Q2被打开,流过R3的电流 = 5.8 / 4.7 = 1.23mA。
因为三极管Q2被打开,故发射极的电流通过下拉电阻R3流进GND.此时MOS管Q1的 Vgs = 0,所以MOS管Q1不导通,即此时“5V过压保护电路”认为输入电压Vin已经过高,将输出电压Vout关断,从而保护了后面的负载电路。当VIN电压降至5.4V以下时VOUT又可以输出正常电压。
编辑:黄飞
上一篇:变频器和IGBT的基础知识
龙腾半导体SGT MOSFET LSGT085R018在智慧农业无