时间:2023-08-21 14:23
人气:
作者:admin
稳压电源(stabilized voltage supply)是能为负载提供稳定的交流电或直流电的电子装置,包括交流稳压电源和直流稳压电源两大类。
当电网电压或负载出现瞬间波动时,稳压电源会以10-30ms的响应速度对电压幅值进行补偿,使其稳定在±2%以内。稳压器分为两类: 线性和开关式。
开关稳压器根据开关和能量存贮部件的排列,产生的输出电压可以大于或小于输入电压,并且可以用一个稳压器产生多个输出电压。在大多数情况下,在同样的输入电压和输出电压要求下,脉冲(降压)开关稳压器比线性稳压器转换电源的效率更高。
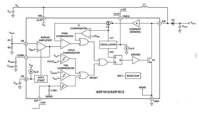
开关稳压器可将直流输入电压转换为施加到电源MOSFET或BJT开关上的开关电压。经过滤波的电源开关输出电压则反馈到可控制电源开关开启和关闭时间的电路上,这样输出电压可保持恒定,无论其输入电压或负载电流是否变化。
有三种常见的拓扑结构:降压型、升压型和降压/升压型。其他拓扑结构包括反激式、SEPIC、Cuk、推挽、正向、全桥和半桥拓扑结构。
更高的开关频率意味着,稳压器可使用更小的电感和电容。这还意味着更高的开关损耗和更大的电路噪声。
打开和关闭MOSFET所需的功率会引起损耗,并与MOSFET栅极驱动器相关。同样,从导通状态切换至非导通状态需花费一定的时间,因此会产生MOSFET功耗。此外,阈值电压和栅极电压之间的MOSFET栅极电容充电和放电所需的能量也会引起损耗。

4. 线性和开关稳压器的常见应用有哪些?
给定输入和输出电压,线性稳压器的功耗与输出电流成正比,因此典型效率可为50%或更低。通过优化器件,开关稳压器可实现90%的效率。然而,线性稳压器的噪声输出远低于同一输出电压和电流要求的开关稳压器。通常情况下,相比线性稳压器,开关稳压器能驱动更高的电流负载。
5. 开关稳压器如何控制其输出?
开关稳压器需要通过某种方式改变其输出电压以响应输入和输出电压变化。一种方法是使用PWM控制相关电源开关的输入,从而控制其开关时间(占空比)。工作时,稳压器的滤波输出电压会反馈到PWM控制器来控制占空比。若滤波输出发生变化,则施加到PWM控制器上的反馈会改变占空比以维持恒定的输出电压。
6. 哪些设计规格对稳压器IC很重要?
基本参数包括输入电压、输出电压和输出电流。根据具体应用,其他参数可能也很重要,如输出纹波电压、负载瞬态响应、输出噪声和效率。线性稳压器的重要参数包括压差、PSRR (电源抑制比)和输出噪声。
龙腾半导体SGT MOSFET LSGT085R018在智慧农业无