时间:2023-07-28 16:37
人气:
作者:admin
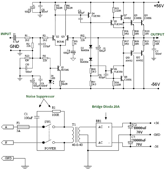
这是使用功率晶体管搭建的150W功率放大器的电路图。上面的电路本质上是一个单通道电路。要使其成为立体声通道,您必须构建两个相同的电路。对于小场地或大厅/会议室的音频系统来说,150W 已经足够了。

150W功放备注
为了保持良好的性能并防止功率晶体管因过热而损坏,则必须在晶体管 Q7 至 Q12 上安装散热器。
上面的150W功放电路原理图中包含了非常容易搭建的简单电源电路。对于单声道应用,所使用的变压器至少为 3A,对于立体声应用,所使用的变压器至少为 5A。为了获得更好的性能,也许您可以尝试使用稳压电源,它肯定能够提供该功率放大器电路所需的大电流和电压。
龙腾半导体SGT MOSFET LSGT085R018在智慧农业无