时间:2023-07-28 16:57
人气:
作者:admin
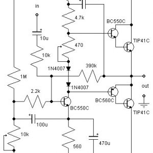
这是以功率晶体管为主要部分的21W AB类音频放大器的电路设计。它的设计简单,设置也简单。将 10k 微调器设置为大约一半,将 470 欧姆微调器设置为 0 电阻。通电并通过微调 470 欧姆微调器将静态电流设置为 30mA。完成后,测量失调电压。调整 10k 以便测量 -30 到 30mV 之间。放大器现在应该能够输出略高于 21W 的功率。

技术数据:
频率响应:2Hz – 17kHz 平坦
THD:再次非常低(我还没有测量过)。听不到
增益:29.87dB(8 欧姆 21W 时为 600mV)
可以通过将 100k 反馈电阻器更改为 470k 电阻器并将与输入串联的 10k 电阻器更改为 33k 来修改增益。这将显着增加输入阻抗,新增益将为 21.58dB(约 1.6V 输入,21W 输入 8 欧姆)。这适合我对放大器的应用。请记住,改变这些电阻器会改变输出失调电压,因此,如果您要通过改变反馈环路进行实验,请使用便宜的单驱动器扬声器(如果您正在连接扬声器进行实验)。还要重新调整失调和静态电流!
21W AB类音频放大器电路电源

龙腾半导体SGT MOSFET LSGT085R018在智慧农业无