时间:2023-08-17 17:07
人气:
作者:admin
对电池供电应用来说,出色的用户体验有赖于较长的电池寿命和高性能的终端设备。静态电流 (IQ) 是优化这类应用时的重要考量参数,因为低 IQ 即意味着长电池寿命。
本文将介绍升压变换器中静态电流 (IQ) 与关断电流 (ISD) 的区别,并深入探讨如何在电池供电应用中发挥这二者的作用。
电池类型
大多数电池供电应用的电池输出都相对较低,例如单节 AA 电池只有 1.5V 的输出电压 (VOUT);但与此同时,后端 IC 或附属电路又需要较高的输入电压 (VIN)。为了给 IC 或附属电路提供足够高的 VIN,这些应用通常采用升压变换器(即 Boost 或 Step-up 变换器 )来提升电池的输出电压。
图 1 显示了几种不同的电池类型,例如圆柱电池、纽扣电池和手机/平板电脑电池。

图1: 电池类型
表 1 显示了常见的电池类型及其典型输出电压。
表 1:电池类型及其典型 VOUT
| 类型/规格 | 圆柱电池 | 纽扣电池 | 手机/平板电脑电池 | |||||
| 镍氢 | 锂铁 | 锂离子 | 镍镉 | 铬 | SR | LR | 锂离子 | |
| 输出电压(VOUT) | 1.2V | 1.5V | 3.7V | 1.2V | 3V | 1.55V | 1.5V | 3.7V |
| 尺寸 | A, AA, AAA, AAAA, C, D, N 和 F | 不定 | ||||||
通常我们根据应用需求来选择电池。但请注意,上述电池中最大 VOUT 为 3.7V,这对许多应用来说可能都是不够的,这也是升压变换器存在的重要性。
MPS 车载充电解决方案
电力电子已成为车载充电器、牵引逆变器和 DC/DC 变换器设计中至关重要的部分。
文章 
稳压器的种类及工作原理
MPS 提供各种高效率、紧凑型线性稳压器和开关稳压器,包括 HF500-x 系列、MP171x 系列、MP20056、MP28310、MPQ4572-AEC1 和 MPQ2013-AEC1。
参考设计 
MPQ3426 - 预升压参考设计,解决汽车冷启动瞬变的简单解决方案
该参考设计可帮助工程师实现 18W 电源的预升压设计。
文章 
大功率全集成同步升压变换器,可优化便携式设备和电池供电应用
MPS 的 MP3432 是电池供电系统中第一功率级的完美选择。
升压变换器
MPS 提供多款 同步升压(Boost)变换器,可用于升高电池 VOUT,从而为接收系统提供足够高的 VIN。下文将以 MPS 的超低静态电流(IQ)同步升压变换器 MP28600 MP28600 为例,重点介绍升压变换器的 ISD 和 IQ 之间的区别。MP28600 MP28600 是一款具有 nA 级静态电流和 SOT563 (1.6mmx1.6mm) 小尺寸封装的新型 IC 解决方案,非常适合可穿戴设备、工业传感器和电池供电的手持医疗仪器。
关断电流 (ISD)
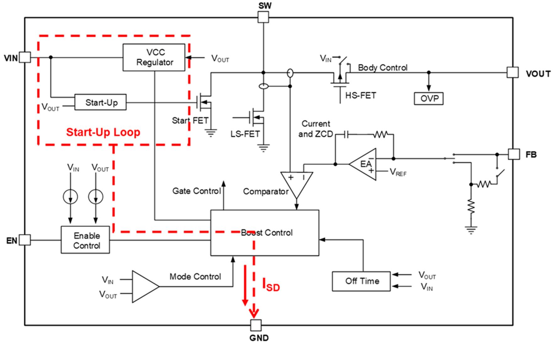
当 IC 关闭而电池仍连接到系统时,IC 从电池中汲取的电流就称为 ISD。假设 MP28600 MP28600 的启用信号设置为 0V,将它连接到 VIN 等于 3.3V 的电池上,此时从输入端测得的电流即为 ISD(见图 2)。

图2: 测量 ISD
人们可能很难理解,为什么 IC 关闭了还会消耗电流? 这是因为某些内部电路(例如启动回路)仍然会向地 (GND) 泄漏少量功率,而这种泄漏会消耗电池电流(见图 3)。

图3: IC 电路中的 ISD
例如在实际生活中, 当您从商店购买了一个电池充电的电子设备,而这个设备已经在货架上放置了相当长的一段时间。那么,一开始您可能根本无法打开它,直到它充满电才能用。这是因为即使没开机,设备 IC 也持续从电池消耗一定量的电流。另外,如果电池过放,而且没有保护功能,则可能会损坏电池,满电容量也会降低。
静态电流 (IQ)
IQ 是 IC 在启用(但不切换)或空载时消耗的电流。该电流也可称为工作静态电流、待机电流和睡眠模式电流。
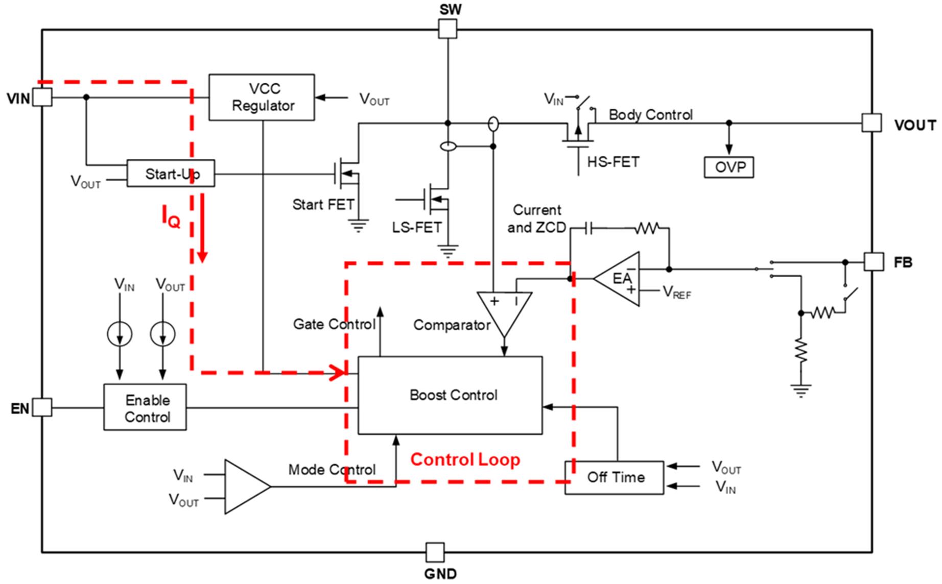
例如,我们将 MP28600 MP28600 的使能信号设置为 5V。并将 IC 连接到电池,VIN 为 3.3V。从 MP28600 MP28600 的输入电压引脚即可测得 IQ(见图 4)。

图4: 测量 IQ
类似的,人们又会疑惑为什么会有 ISD。这是因为,即使没有负载,并且 IC 大部分时间没有切换,但一些内部电路仍需要少量电流以继续运行并维持设备的基本功能。图 5 显示了一个消耗电流的控制回路。

图5: IC 电路中的 IQ
IQ 对于一些在睡眠状态下仍需运行的应用非常重要。我们以一个安全传感器为例进行说明(见图 6)。安全传感器在 99% 的时间中都不会检测到触发警报的物体或危险情况,但它不能关闭。在这种情况下,传感器可以在睡眠模式下运行,并在必要时唤醒。在睡眠模式下,IC 仅消耗少量的电池电量,这个电流就是工作 IQ。IQ 越小,电池寿命越长。

图6: 安全传感器功能框图
结语
随着物联网 (IoT) 设备、便携式应用、医疗仪器和工业传感器的不断进步,电子设备变得更加智能和多样化,低功耗和小尺寸的重要性也愈加凸显。本文以升压变换器 MP28600 MP28600 为例介绍了静态电流和关断电流之间的差异,设计人员可对其进行优化以适应电池供电应用。
审核编辑:彭菁
下一篇:混频器的特性
龙腾半导体SGT MOSFET LSGT085R018在智慧农业无