时间:2023-06-07 10:23
人气:
作者:admin
零漂运算放大器
Zero-Drift Op-Amps
零漂移放大器是指失调电压漂移接近于0的放大器。它连续自动校正任何直流误差,实现超低水平失调电压的时间漂移和温度漂移。
零漂移放大器的常见特性包括:超低失调电压和温漂、高开环增益、高电源抑制比、高共模抑制比以及接近零1/f噪声。
用于精密测量的零漂移放大器,是代表业界最高设计水平的高端模拟产品。
先积集成
Linearin零漂移放大器采用专利技术和优化的电路拓扑结构,具有极低的失调电压、温漂系数以及电压噪声,并具备极高的开环增益、CMRR和PSRR,实现了传感器信号调理所需的高精度水平。
LINEARIN
Linearin专利的连续共模反馈控制使这些器件具有业界最快的阶跃响应,并有效降低了信号输出的差错;内部专有技术的高性能时序电路,可确保该器件的持久稳定运行。
Features and Benefits产/品/特/性01LTC855x
供电电压:1.8 V ~ 5.5 V
共模电压范围:Vs- -0.1V ~ Vs+ +0.1V
最大失调电压:±8μV
温漂系数:±40nV/℃
开环增益:112dB
增益带宽:1.5MHz
压摆率:1.2 V/μs
电源抑制比:126dB
共模抑制比:130dB
电压噪声:0.45 μVpp
静态电流:125μA
工作温度范围:-40~125℃

02LTA815x
供电电压:4.5 V ~ 48 V
共模电压范围:Vs- ~ Vs+ -1.5V
最大失调电压:±30μV
温漂系数:±50nV/℃
开环增益:136dB
增益带宽:1MHz
压摆率:1.2 V/μs
电源抑制比:132dB
共模抑制比:130dB
电压噪声:0.32 μVpp
静态电流:142μA
工作温度范围:-40~125℃
03LTC833x
最大输入失调电压:± 15 μV
最大温漂:± 50 nV/℃
开环增益: 130 dB
电源纹波抑制比:126 dB
共模抑制比: 130 dB
噪声: 1.1 μVpp
带宽:350KHz
静态电流:26 μA
工作温度范围:-40~125℃
供电电压:1.8 V ~ 5.5 V
共模电压范围:Vs- -0.1V ~ Vs+ +0.1V


Product parameters产/品/参/数


Applications主/要/应/用
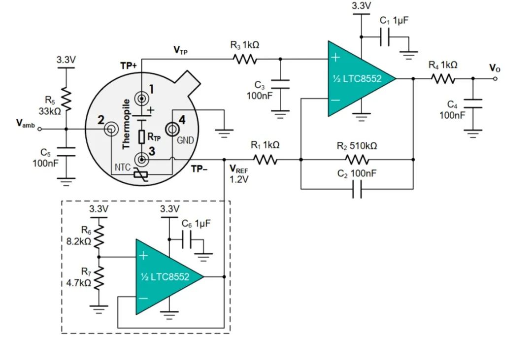
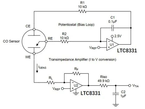
零漂移放大器常用于使用低幅度信号、低带宽、要求高闭环增益的精密应用。此类应用包括:精密电子秤、精密电流传感器、桥式传感器、热电偶传感器、气体传感器、医疗仪器和精密计量设备等等。
LINEARIN
非接触式体温计

电化学传感器

三端气体传感器

Ordering Information订/购/信/息

龙腾半导体SGT MOSFET LSGT085R018在智慧农业无