时间:2022-06-15 17:50
人气:
作者:admin
-第71期-
现实世界的信号是模拟且连续的,如速度、温度、空气湿度、阳光、声音等。而微处理器只能读取由0和1组成的数字信号。我们需要一种芯片能将模拟值转换成微处理器可读取的数字信号,即模数转换器 (ADC)。ADC作为连接模拟和数字世界的接口,是信号链系统的重要组成部分之一,亦被称作是模拟芯片的皇冠。
01
通信技术的演进
在通信领域中,射频功率放大器是能够向天线提供足够功率的放大电路。而在基站日常的运行中,功率放大器消耗的电能可能占一半以上。随着通信技术的演进,对功率放大器的效率和线性化提出了更高的要求。因此基于环保和技术要求的考虑,对其工作状态,包括电流,电压和温度的监测和控制都及其重要。


02
ADC应用场景
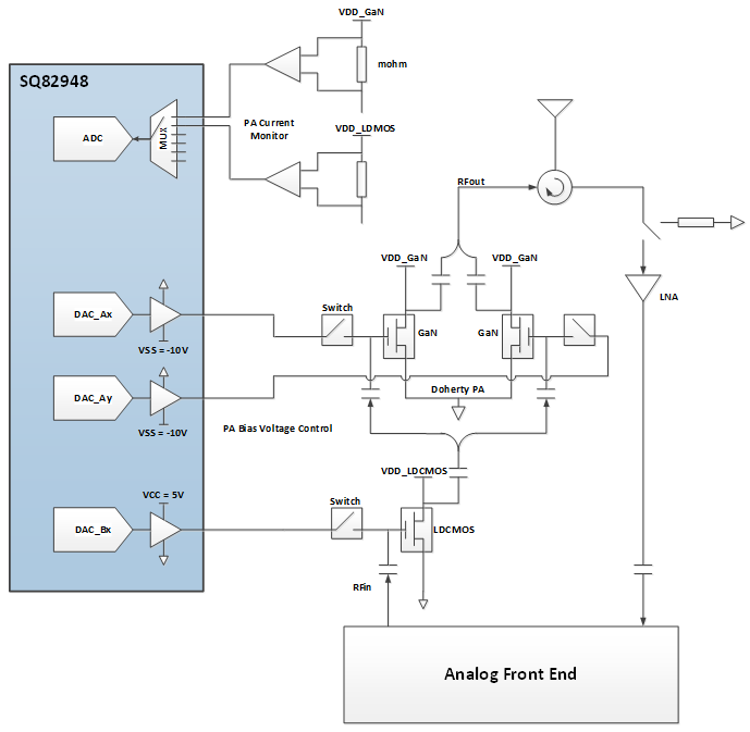
功率放大器的增益与漏极静态电流大小成正相关,因此需要监测和调整该漏极电流。通过调节栅极偏置电压可以将该电流调整到合适值,从而提高功率放大器的整体性能以确保其工作在稳定输出的功率水平。
传统控制栅极偏置电压的一种方法是采用分立方案将电压固定在最佳值。但由于环境变化,最佳值会发生波动。所以更优的方案是采用高分辨率DAC来动态地控制该偏置电压。
当前功率放大器有着不同的晶体管技术,比如LDMOS晶体管需要正偏置电压,GaN晶体管需要负偏置电压。而系统设计中会使用多级的功率放大器,这就需要DAC实现多通道和双极性的输出。
综上所示,对于多级功率放大器电路,需要通过ADC(模数转换器)和温度传感器来监测漏极电流和功率放大器的温度,反馈给系统控制端,再通过DAC来调整栅极偏置电压,从而优化功率放大器的效率和性能。

*矽力杰ADC系统应用框图
03
矽力杰ADC解决方案
矽力杰推出新一代集成多通道DAC和ADC芯片SQ82948, ADC采样速率为250KSPS, 采样位数为12位, 输入范围有0~2.5V和0~5V, 可通过软件或者硬件触发采样,并且带有可编程的超范围告警功能;DAC具有48个通道,可选择不同的电压范围(-10~0V, -5~0V, 0~5V, 0~10V), 并且带有自动范围检测和短路保护功能。
SQ82948可适用于通信基站相关的应用场景。
SQ82948
48通道12位DAC
◆集成多通道ADC和DAC
◆DAC输出短路保护功能
◆DAC输出清零功能
◆DAC可输出不同电压范围,适用于多种晶体管技术的偏置方案
◆ADC可通过软件或硬件触发采样,具有超范围告警功能
◆ADC直接采样和自动轮询采样
◆多个通用I/O口,具有告警输入/输出,ADC触发,DAC清零等功能
◆集成温度传感器,具有过温告警功能
◆支持1.65V到5.5V的SPI通信接口
龙腾半导体SGT MOSFET LSGT085R018在智慧农业无