时间:2023-01-12 15:17
人气:
作者:admin
驱动电路与功率MOS集成化
伴随着CPU, GPU等的性能进步和制程发展,主板的供电设计也迎来了更多的挑战,大电流、高效率、空间占用小、动态响应快、保护更智能的需求使得传统的采用分立MOS的方案逐渐被取代,SPS/DrMOS的解决方案凭借更好的性能表现成为主流。
01
矽力杰 DrMOS 方案
SQ29663采用业界标准封装,芯片内部集成两个高性能的MOS和驱动及控制单元,通过优化设计的内部结构和驱动控制,能够实现高效率、高功率密度以及良好的散热性能。严密的控制和保护逻辑使其能轻松兼容主流的前级控制器,适用于CPU,GPU以及POL的电源设计。
SQ29663
16V/60A集成功率级DrMOS
◆60A连续电流输出能力,
80A峰值电流输出能力
◆VCC/VDRV/VBST 欠压保护
◆开关频率可达1MHz
◆集成自举二极管
◆兼容3.3V/5V PWM电平,
支持三态信号输入
◆三态中自举电容充电功能
◆5mV/A实时电流上报
◆8mV/℃内部温度上报
◆可编程的逐周期峰值限流和
谷值限流及故障上报
◆负限流保护
◆过热保护
◆上管短路保护及故障上报
◆业界标准的QFN5×6封装

02
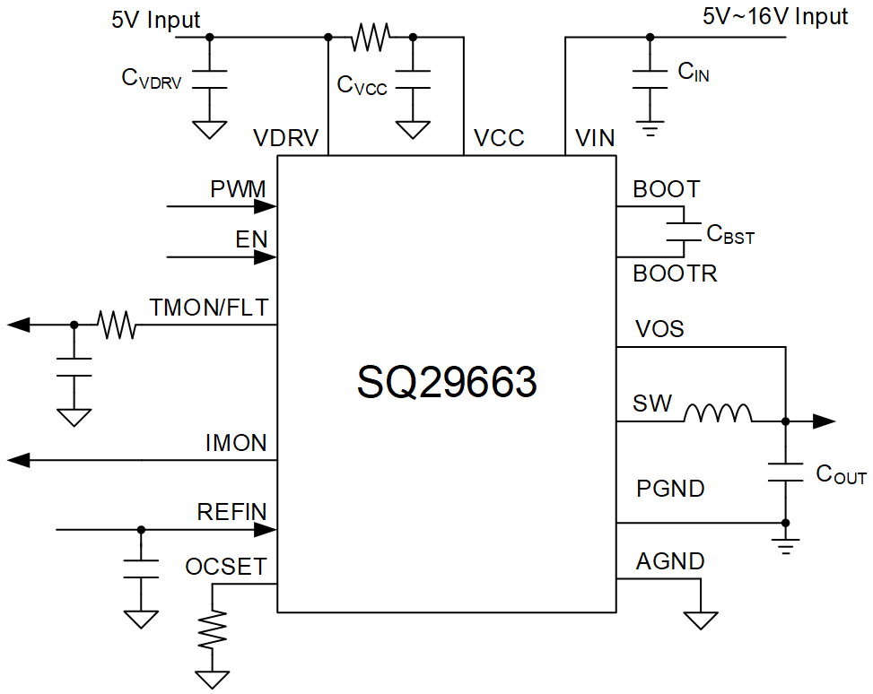
典型应用

图1 SQ29663典型应用框图
SQ29663支持5V~16V的Vin电压范围。输入信号兼容3.3V/5V电平,支持三态信号以实现不同工作模式的控制。死区时间,传播延迟和驱动边沿的调整使其可以高效安全运行。
SQ29663内部集成了8mV/℃的温度传感器,通过TMON实时报告温度,25℃下典型输出电压为800mV,TMON内部可上拉或下拉用作故障标志位。SQ29663可以实时采样内部MOSFET的电流信息并重建为与电感电流成正比的三角波,内建的温度补偿使其能达到5mV/A ±5%的精度输出。SQ29663支持包括OCP,NOCP,OTP,pre-OVP,HSS等多种保护,以实现安全可靠运行。

图2IMON waveform

图3 IMON精度曲线
03
应用场景
CPU/GPU
传统的供电设计,是将上行MOS管、下行MOS管和驱动IC单独放置,致使PCB面积难以得到有效利用,并且降低电流的整体转换效率,这对于对供电要求越来越高的处理器而言,演化而成一个亟待解决的问题。
笔记本电脑、各类服务器的CPU以及显卡GPU的供电系统(VRM),输出电流大,要求具有快速瞬态响应特性,通常采用多相同步BUCK降压转换器。SQ29663通过高集成整合,将MOS管与驱动IC整合在一起,集成自举二极管,最大程度减少寄生电感、电容影响,降低系统整体尺寸,大幅提高功率密度,满足高端主板节能、低温、高效能超频等特色,提供优质供电。
龙腾半导体SGT MOSFET LSGT085R018在智慧农业无