时间:2022-05-07 15:29
人气:
作者:admin
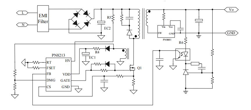
氮化镓快充已然成为了当下一个非常高频的词汇,在氮化镓快充市场迅速增长之际,65W这个功率段恰到好处的解决了大部分用户的使用痛点,从而率先成为了各大品牌的必争之地,ncp1342替代料PN8213氮化镓充电器主控芯片,适用于65w氮化镓充电器芯片方案。

NCP1342替代料PN8213芯片特征
■ 内置高压启动电路
■ 供电电压9~57V,适合宽输出电压应用
■ Valley Lock:技术提高效率改善系统噪声
■ 最高工作频率外部可设置
■ 空载待机功耗<55mW@230VAC
■ 优异全面的保护功能:逐周期过流保护、输入欠压保护、输出过压保护、输出开/短路保护、DMG电阻短路保护、次级整流管短路保护、过负载保护、双重过温保护。

PN8213与ON安森美NCP1342都是采用SOP封装,脚位完全PIN-PIN,可实现替代,在极限参数、电气参数方面大部分参数基本一致,性能上PN8213氮化镓充电器控制芯片可替换ncp1342。

PN8213内部集成了电流模式控制器和高压启动模块,专用于高性能的快速充电开关电源,多模式调制技术和特殊器件低功耗结构技术实现了全负载范围内的高效率和低待机功耗,仅需外围做简单修改,即可pin对pin替换ncp1342,且方案部分性能表现更为优异,并具有较大的成本及供货优势,实现了65w氮化镓充电器芯片的国产替代,更多NCP1342芯片替代料PN8213产品手册及应用参数请向骊微电子申请。>>
龙腾半导体SGT MOSFET LSGT085R018在智慧农业无