时间:2022-05-17 14:45
人气:
作者:admin
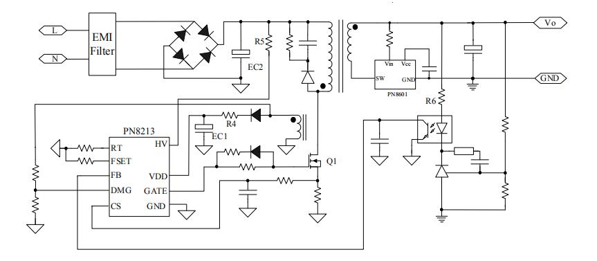
自从小米发布了旗下第一款采用GaN技术的充电器,市场上便掀起了GaN“快充风”,目前国内市场上手机、笔记本、平板等电子产品的GaN快充产品的核心器件—GaN驱动IC,基本上都依赖进口,骊微电子推出NCP1342驱动氮化嫁国产替代芯片—PN8213,适用于65W氮化镓充电器芯片方案。

NCP1342替代芯片PN8213特征
■ 内置高压启动电路
■ 供电电压9~57V,适合宽输出电压应用
■ Valley Lock:技术提高效率改善系统噪声
■ 最高工作频率外部可设置
■ 空载待机功耗<55mW@230VAC
■ 优异全面的保护功能。

PN8213工作于准谐振模式的控制芯片,供电电压9~57V,空载待机功耗<55mW@230VAC,通过DMG脚实现精确的谷底开通,最高工作频率可通过FSET脚设置。当系统处于重载或中载下,芯片工作在Valley-Lock Mode;随着负载减轻,芯片会进入PFM降低工作频率;当系统处于极轻载下,芯片会进入Burst Mode以降低待机功耗。内部集成了电流模式控制器和高压启动模块,专用于高性能的快速充电开关电源。

PN8213在驱动、芯片供电、电路等都做了进一步的优化,将驱动集成于芯片内,能够直接供电给氮化镓芯片,可兼容代换ON安森美NCP1342,针对快充应用,PN8213外围电路更为简单,并具有较大的成本及供货优势。凭借其高度集成的芯片和简洁的电路,以及完整的解决方案,实现了65W氮化镓充电器芯片的国产替代,更多PN8213 65w氮化镓充电器芯片产品手册及应用资料请向芯朋微代理商骊微电子申请。>>
龙腾半导体SGT MOSFET LSGT085R018在智慧农业无