时间:2021-11-16 14:55
人气:
作者:admin
PN8305包括同步整流控制器及N型功率MOSFET,用于在高性能反激系统中替代次级整流肖特基二极管。PN8305内置电压降极低的功率MOSFET以提高电流输出能力,提升转换效率并降低芯片温度。

PN8305处于开关工作模式,只适用于DCM和QR工作模式的开关电源系统。当芯片检测到VDET<-400mV,控制器驱动功率MOSFET开启;当芯片检测到功率MOSFET流过的电流降低到阈值-5mV时,控制器驱动功率MOSFET关闭。该芯片提供了极为全面的辅助功能,包含输出欠压保护、输出过压钳位等功能。内置高压启动电路可支持系统输出电压低至2V时,PN8305仍能正常工作。
PN8305SPC-R1H 特征
■ 内置13m/6m 50V Trench MOSFET(PN8305M/H)
■ 内置高压启动电路,适用于低压模式工作
■ 适用于DCM和QR工作模式
■ 高精度次级电流检测电路
■ 优异全面的辅助功能
欠压保护
过压钳位
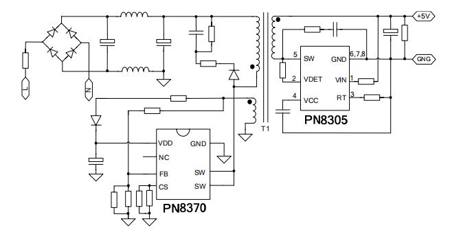
典型电路

功能描述
1.启动:在启动阶段,内部高压电流源为VCC电路供电并给外部VCC电容充电。当VCC电压达到4.3V,芯片关断高压启动电路;当系统输出电压升高到5V左右时,LDO开始为VCC供电。当VCC电压达到3.4V时,芯片开始工作; 当VCC电压低于3V时,芯片停止工作。
2.同步工作模式:芯片控制功率MOSFET开关以实现同步整流功能。当芯片检测到VDET<-400mV时,控制器驱动功率MOSFET开启;当芯片检测到VDET>-5mV时,控制器驱动功率MOSFET关闭。

3.VIN钳位功能:PN8305提供VIN电压钳位功能。当芯片工作频率低于8.6kHz时,芯片判断系统处于轻载条件。此时,若VIN电压高于5.6V,VIN内部钳位管开启;当芯片工作频率高于8.6kHz时,芯片判断系统处于重载条件。此时,若VIN电压高于6V,VIN内部钳位管开启。
PN8305SPC-R1H 集成高压启动的高性能同步整流器,内置MOS,搭配主控芯片PN8370常用于5V电池充电器及适配器领域,骊微电子提供更多PN8305SPC-R1H详细手册及相关应用资料。
龙腾半导体SGT MOSFET LSGT085R018在智慧农业无