时间:2021-11-16 14:52
人气:
作者:admin
随着USB PD快充技术的普及,苹果iPhone 12不附赠充电器这一举动,带动了USB PD快充充电器市场的迅猛发展,骊微电子推出多款20-60W pd协议芯片XPD319 XPD720 XPD737 XPD738等,以满足USB PD快充协议市场的需求。
XPD720支持USB PD以及PPS,QC3.0/2.0协议,华为SCP/FCP快充协议,三星AFC快充协议,支持光耦和DC-DC反馈,可应用于PD快充和车充移动电源等应用。XPD720内置动态过压/欠压/过流保护,启动输出前监测端口电压,D+/D-和CC1/CC2过压保护。功能强大,且外围精简,非常适合高集成度PD快充电源使用。

XPD737通过XPD-LINK互联技术,可以实现多路USB-C口共享一路电源的应用,内部集成 10mΩ VBUS 通路管,并且集成10mΩ电流检测电阻,支持完善的保护功能,为多口充电器内部复杂的电路设计做减法,简化电路,降低成本。采用ESOP8封装。

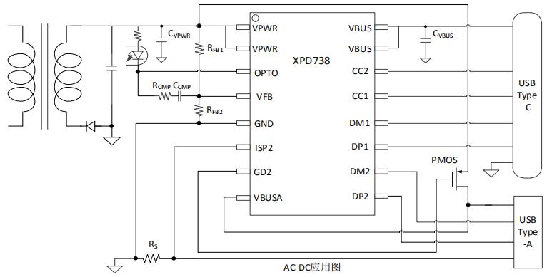
XPD738 USB PD协议芯片集成了10mΩ VBUS通路功率开关管和10mΩ电流检测电阻,应用在1C1A双端口充电设备上,支持任意单口快充双口输出5V,在A口连接苹果充电线但未接入苹果手机时,C口仍然有快充。

在USB PD控制器市场,有零外围XPD720,双口控制器XPD738,支持XPD-LINKTM多芯片通信互联技术的多口控制器XPD737。拥有从18W到65W等功率的多款快充方案,如需了解更多PD协议芯片详细产品手册或方案资料请联系骊微电子。>>
龙腾半导体SGT MOSFET LSGT085R018在智慧农业无