时间:2023-06-17 15:11
人气:
作者:admin
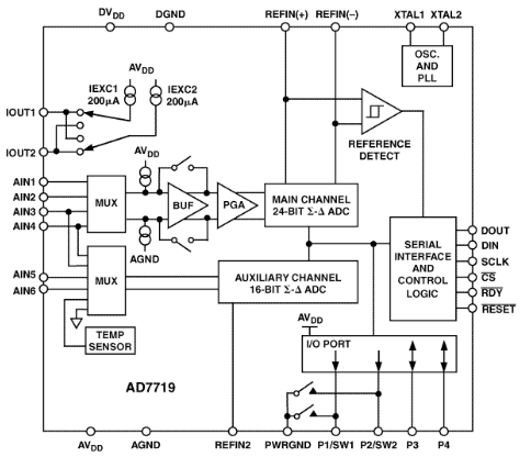
温度补偿电子秤和RTD仪器等测量系统的设计人员可以使用新的单芯片A/D转换器/模拟前端更有效地执行任务。AD7719具有Σ-Δ转换器固有的高分辨率;为了提高吞吐量,包含两个ADC(24位和16位分辨率),允许同时并行转换两个输入变量,而没有模拟多路复用方案固有的延迟。它采用信号斩波方法,提供具有稳定增益和最小失调的信号调理,并结合内置校准,无需在现场进行校准。它方便地包括一对匹配的电流源,以简化传感器激励并提高使用电阻传感器时的测量精度。其他有用的特性包括可关闭的电路和可在不使用转换器或传感器电源时用于节省功率的低边开关,以及用于监视和控制外部设备的数字I/O端口。
AD7719是一款面向低频测量应用的完整模拟前端,是ADI公司高分辨率、低带宽、Σ-Δ转换器系列的最新成员。它建立在从电子秤到便携式仪器仪表、压力、温度和传感器测量、智能变送器、液/气相色谱和工业过程控制等应用中采用前几代 Σ-Δ 转换器所获得的经验之上。上述增强功能(见图1)解决了此类高性能数据采集系统设计中经常出现的许多问题。
AD7719内置两个独立的高分辨率Σ-Δ型ADC。每个模数转换均由具有可编程sinc的二阶Σ-Δ调制器完成3滤波器。此外,它还提供可切换匹配的 200μA 激励电流源、低侧电源开关、数字 I/O 端口和温度传感器。24 位主通道带有一个增益为 1 至 128 的可编程增益放大器 (PGA),可接受范围高达 1.024×REFIN1 V 的全差分、单极性和双极性输入信号。基准输入为差分输入,可提供比率转换。主模拟输入通道可在内部缓冲,以提供非常高的输入阻抗;这允许直接从传感器施加输入信号,而无需外部信号调理。16 位辅助通道无缓冲,输入信号范围为 REFIN2 或 REFIN2 的一半。
该器件采用 32,768Hz (32K) 晶体工作,板载 PLL 可生成所有必需的内部工作频率。AD7719的输出数据速率可通过软件编程。这允许将数字滤波器凹槽放置在用户定义的频率下。例如,在 19.8 Hz 的编程更新速率下,可以同时实现 50 和 60 Hz 的抑制凹槽。

图1.AD7719功能框图
峰峰值分辨率取决于编程增益和输出数据速率。该器件采用+3 V或+5 V单电源供电。采用+3 V电源供电时,两个ADC连续使用时功耗为4.5 mW。适当时,可通过禁用一个或两个ADC来降低功耗。AD7719采用节省空间的28引脚SOIC和TSSOP封装。
信号处理链
ADC采用Σ-Δ转换,可实现高达24位的无失码性能。Σ-Δ调制器将采样的输入信号转换为数字脉冲序列,其占空比包含数字信息。一筝3然后,可编程低通滤波器抽取调制器输出数据流,以5.35 Hz(186.77 ms周期)至105.03 Hz(9.52 ms)的可编程输出速率提供有效的数据转换结果。采用斩波方案将ADC通道失调、增益和漂移误差降至最低。主ADC输入通道的框图如图2所示。辅助ADC的信号链与图2类似,但省略了缓冲器和PGA模块。

图2.主ADC信号链。
调制器环路的采样频率比输入信号的带宽(过采样)高很多倍。调制器中的积分器对量化噪声(由模数转换产生)进行整形,使噪声集中在调制器频率的一半附近。Σ-Δ调制器的输出直接馈入数字滤波器,数字滤波器将响应限制在明显低于调制器频率二分之一的频率。通过这种方式,比较器的1位输出被转换为来自ADC的带限、低噪声输出。滤波器的截止频率和抽取输出数据速率可通过加载到滤波器寄存器的正弦滤波器(SF)控制字进行编程。
输入斩波产生的交变数字输出值在最终求和阶段求和,以平均直流失调和低频噪声。滤波器的每个输出字相加并与前一个滤波器输出求平均值,以产生新的有效输出结果,写入ADC数据寄存器。由此产生的极低直流失调和失调及增益漂移规格在漂移、噪声抑制和最佳EMI抑制非常重要的应用中非常有益。
除了降低量化噪声外,数字滤波器在100和50 Hz(±60 Hz)时还提供1 dB的正常模式抑制,分别用于82和68的滤波器控制字设置。对于在50和60 Hz下都需要大量抑制的应用,滤波器在默认编程设置69(数据更新速率为19.8 Hz)时的响应具有接近两个频率的陷波,在100 Hz时抑制为>60 dB,在60 Hz时抑制>50 dB,如图3所示。

图3.滤波器配置文件显示同时 50 Hz 和 60 Hz 抑制零,sinc3 滤波器控制字为 69。
典型应用
AD7719提供完整的模拟前端,用于使用温度、压力和其他传感器实现低频测量。例如,在电子秤应用中,除了电桥传感器的主要变量外,还需要监测辅助变量(如温度),以补偿电桥特性随温度的变化。
传统上,Σ-Δ型ADC使用前端集成多路复用器的单个转换器来测量多个输入变量。这意味着最终用户必须在前端切换通道来测量辅助变量;因此,在切换输入源时,测量速度会受到与数字滤波器相关的建立时间和延迟的影响。在Σ-Δ ADC使用二阶调制器和三阶数字滤波器的系统中,阶跃输入的输出建立时间为数据速率的三倍,以便完全刷新与前一个通道相关的所有数据的数字滤波器。这会大大降低这些应用中可实现的系统吞吐量。
AD7719通过集成两个独立的ADC通道并联转换来克服这一问题。主变量和次变量同时转换,两个测量的输出数据并行提供,从而避免了与多路复用数据采集系统相关的延迟。此外,片内电流源可用于激励温度传感器,例如用于温度监控的热敏电阻或RTD。
在低功耗电池供电称重系统中,第二个常见问题是待机模式下前端传感器的不必要功耗。AD7719的片内低边功率开关可以在低功耗模式下断开传感器的电源,从而节省大量功耗,从而解决这个问题。
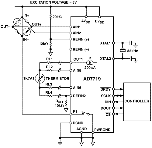
秤应用的另一个问题涉及校准:何时以及多久进行一次?由于AD7719经过工厂校准,并且信号链在其实现过程中采用斩波方案,因此增益和失调漂移降至最小,因此无需在现场进行校准。当AD7719用于电子秤应用时,这是一个关键的性能优势(图4)。
在图4电路中,主通道监视桥式传感器,次通道通过热敏电阻监视温度。桥式传感器的差分输出端子(OUT+ 和 OUT–)连接到差分输入端子 AIN1 和 AIN2。灵敏度为 3 mV/V 的典型电桥在用 15 V 激励源激励时将产生 5 mV 的额定满量程输出。电桥的激励电压可用于通过合适的电阻分压器直接为ADC提供基准电压源,从而利用输入的整个动态范围。由于这种实现是完全比率式的,因此激励电压的变化不会在系统中引入误差。如图所示,选择电阻值20 kΩ和12 kΩ,当激励电压为1 V时,AD875的基准电压为7719.5 V。当主通道设置为增益为128时,满量程15 mV输入范围对应于传感器的全输出范围。电子秤应用的一个关键要求是尽可能抑制交流电源频率分量(50 Hz和60 Hz)。通过对AD50进行编程,输出数据速率为60.7719 Hz,可以获得19 Hz和8 Hz同步抑制。 AD13配置为增益为7719,更新速率为128.19 Hz,可实现8位峰峰值分辨率。通过降低更新速率或在控制器中执行额外的数字滤波,可以提高峰间分辨率。
温度使用热敏电阻和AD7719的次级通道测量。热敏电阻是用半导体材料形成的高温度系数电路元件,具有负温度系数或正温度系数(NTC或PTC)。NTC热敏电阻的作用类似于电阻器,其温度系数通常为–3%至–5%/°C。 热敏电阻在许多应用中以具有竞争力的价格提供高稳定性、高精度、小尺寸和兼容性等优点。它们响应速度快,是目前灵敏度最高的温度传感器之一。图4电路的工作温度范围由热敏电阻的选择决定。使用Betatherm的1K7A1热敏电阻,在1°C时标称电阻为25 kΩ,并使用200μA激励电流源,工作温度范围为–26°C至+70°C。
在本应用中,激励热敏电阻的200 μA电流源也会为AD7719产生基准电压。因此,激励电流的变化不会影响性能,并且配置提供了完全的比例转换。这些应用中最常见的接线布置是 4 线力/传感配置,以减少引线电阻对系统性能的影响。虽然驱动线的引线电阻会改变共模电压,但不会降低电路的性能。检测线的引线电阻无关紧要,因为AD7719模拟输入的高输入阻抗导致这些导线中没有电流流动。但是,基准设置电阻必须具有较低的温度系数,以避免基准电压随温度变化而产生误差。将AD7719上的次级通道配置为19.8Hz更新速率,可以获得16位峰峰值性能。

图4.电子秤应用利用了AD7719的许多特性。
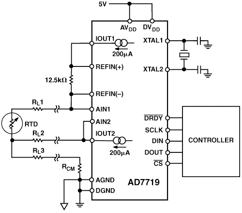
充分利用AD7719匹配电流源的另一个应用是使用3线RTD进行精密温度测量,如图5所示* 在三线制配置中,如果使用单个电流源,引线电阻会导致误差,因为流经RL200和RL1的3 μA激励电流 将在 RL1 上产生压降,从而增加 RTD 电压并导致 AIN1 和 AIN2 之间的误差。
然而,在图5所示的方案中,第二个电流源通过RL2提供相等且相反的补偿电流IOUT2来消除该误差,该电流在相反方向上产生相等的压降。该电流增加IOUT1,并通过R3和任何共模电阻无害地流向地,产生共模电压,该电压被差分输入抑制。

图5.使用AD3进行7719线RTD测量。
该分析假设RL1和RL2相等,因为引线通常采用相同的材料且长度相等,并且电流总和产生的共模电压在ADC的共模范围内。如图所示,IOUT1的电流还用于在7719.12 kΩ电阻两端为AD5开发基准电压源电压,并施加于AD7719的差分基准电压输入端。该方案可确保模拟输入电压范围与基准电压保持成比例。由于RTD电流源的温度漂移,模拟输入电压中的任何误差都可以通过基准电压的变化来补偿。两个RTD电流源的匹配度通常优于1%。任一电流源的电压顺从性均为AVDD– 0.6 V.
审核编辑:郭婷
上一篇:XFET参考
龙腾半导体SGT MOSFET LSGT085R018在智慧农业无