时间:2021-11-19 15:05
人气:
作者:admin
EUP3284芯片内部集成142/103mΩ的DMOS开关管,输入电压4.5V至24V,输出电压可调0.92V至20V,提供高达3A的负载电流,在实际应用中可兼容替换MP2303,被广泛应用于分布式电源系统、网络系统、PC设备、可携式电子产品等领域。

EUP3284芯片特点
■ SOP-8封装
■ 输入电压范围:4.5V至24V
■ 输出电压可调:0.92V至20V
■ 效率高达94%
■ 高达3A的输出电流
■ 关断电流
■ 340KHz恒定开关频率
■ 220n的最小Ton时间
■ 内部集成142/103mΩ的DMOS开关管
■ 轻负载下自动工作在脉冲跳跃模式
■ 可编程的软启动
■ 过温保护和过流保护
■ 输入过压/欠压保护
■ 符合RoHS规范及Pb-Free
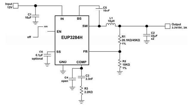
EUP3284芯片12V to 3.3V/5V典型应用电路图

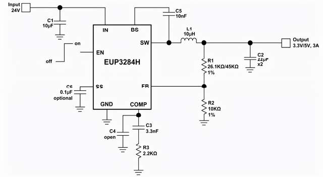
EUP3284芯片32V to 3.3V/5V典型应用电路图

EUP3284芯片具有周期性的峰值电流限制和过温等保护机制,以确保芯片工作的安全性,可编程的软启动有效减小了输入浪涌电流和启动时的输出过冲,可以通过少数量的标准外围器件实现变换器功能,在轻负载时,芯片可自动工作在脉冲跳跃模式来提高效率,更多EUP3284芯片3A,30V,340KHz可替换MP2303产品手机及应用资料请向骊微电子申请。>>
龙腾半导体SGT MOSFET LSGT085R018在智慧农业无