时间:2021-11-08 09:36
人气:
作者:admin
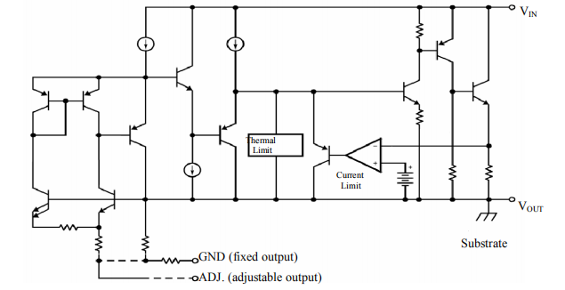
AMS1117是一个三端稳压器,它的稳压调整管是由一个PNP驱动的NPN管组成,有固定和可调两个版本可用,输出电压可以是:1.2V,1.5V,1.8V,2.5V,2.85V,3.0V,3.3V,和5.0V。AMS1117-3.3是一种输出电压为3.3V的正向低压降稳压器,适用于高效率线性稳压器。
ams1117-3.3v管脚图

ams1117-3.3v稳压芯片特点
■ 最大输出电流为 1A
■ 输出电压精度高达±2%
■ 稳定工作电压范围为高达 12V
■ 电压线性度为 0.2%
■ 负载线性度为 0.4%
■ 环境温度:TA的范围是-20℃~125℃
ASM1117的工作原理是通过对输出电压采样,然后反馈到调节电路去调节输出级调整管的阻抗,当输出电压偏低时,就调节输出级的阻抗变小从而减小调整管的压降,当输出电压偏高时,就调节输出级的阻抗变大从而增大调整管的压降,这样就维持了输出电压的稳定。

ams1117-3.3v稳压芯片输出电压:3.235~3.365V(10mA≤Iout≤1A , 5.3 V≤Vin≤12V);线路调整(最大):10mV(5.3 V≤Vin≤12V);负载调节(最大):20mV(Vin=5.3V, 0≤Iout≤1A);电压差(最大):1.4V静态电流(最大):12mA;纹波抑制(最小):60dB。更多三端稳压器ams1117将5V的电源转换成3.3V的应用资料请向骊微电子申请。>>
龙腾半导体SGT MOSFET LSGT085R018在智慧农业无