时间:2023-04-10 09:49
人气:
作者:admin
什么是振荡器?
振荡器是一种机械或电子结构,它根据几个变量产生振荡。我们都有需要振荡器的设备, 我们家里的传统时钟作为挂钟或手表,各种类型的金属探测器,涉及微控制器和微处理器的计算机都使用振荡器,尤其是产生周期信号的电子振荡器。基于那里的配置有许多类型的振荡器,如 Hartley 振荡器、Colpitts 振荡器、Wein桥振荡器、石英晶体振荡器、相移振荡器电路等。
RC 振荡器和相位:
当我们讨论 RC 振荡器时,由于它也被称为相移振荡器,我们需要对 什么是相位有一个公平的理解。看这张图片:

如果我们看到上面 这样的正弦波,我们会清楚地看到信号的起点是0度相位,之后信号的每个峰值点从正到0再到负点再到0分别表示为90度、180 度、270 度和 360 度相位。
相位是正弦波在 360 度参考中的完整周期。
事不宜迟,让我们看看 相移是什么?
如果我们移动正弦波起点而不是 0 度,相位就会移动。我们将在下一张图片中了解相移。

在这张图片中,有两个交流正弦信号波,第一个绿色正弦波的相位是 360 度,而红色正弦波是第一个的复制品,读取信号与绿色信号的相位相差 90 度。
使用 RC 振荡器,我们可以改变正弦信号的相位。
使用 RC 振荡器电路的相移:
RC 代表 电阻器和电容器 。我们可以仅使用一个电阻和一个电容器的形式来简单地形成相移电阻-电容网络。
正如在 高通滤波器教程中看到的,同样的电路适用于这里。典型 的 RC 移相振荡器 可以由串联的电容器和并联的电阻器产生。

这是一个 单极移相网络 ;该电路与无源高通滤波器相同 。理论上,如果 我们在这个 RC 网络上应用同相信号,输出相位将正好偏移 90 度 . 但如果我们在现实中尝试并检查相移,那么我们将实现 60 度到小于 90 度的相移。这取决于频率,以及在现实中产生不利影响的元件容差。众所周知,没有什么是完美的,所谓的实际值或预期值与现实之间应该存在一些差异。温度和其他外部依赖性导致难以实现精确的 90 度相移,一般为 45 度,60 度通常取决于频率,而在许多情况下实现 90 度是一项非常困难的工作。
该高通滤波器的电路以及组件值如下图所示:-

这是我们在之前的无源高通滤波器教程中使用的示例 。它将产生 4.9 KHz 的带宽。如果我们检查拐角频率,我们将确定振荡器输出端的相位角。

现在我们可以看到相移从 90 度开始,这是 RC 振荡器网络的最大相移,但在拐角频率点,相移为 45 度。
现在考虑到相移为 90 度的事实,或者如果我们选择振荡器电路结构,如将产生 90 度相移的特殊方式,那么由于频率稳定因素较差,电路将失去其边界范围内的免疫力。正如我们可以想象的那样,在曲线刚开始的 90 度点,从 10Hz 或更低到 100Hz 几乎是平坦的。这意味着如果振荡器的频率由于元件容差、温度和其他不可避免的情况而略有变化,相移将不会改变。那不是一个好的选择。所以我们认为 60 度或 45 度是单极 RC 网络振荡器可接受的相移 。频率稳定性将提高。
级联多个 RC 滤波器:
级联三个 RC 滤波器:
考虑到我们不能只实现 60 度相移而不是 90 度这一事实,我们可以级联三个 RC 滤波器(如果 RC 振荡器的相移为 60 度)或串联级联四个滤波器(如果相移为每个 RC 振荡器 45 度)并获得 180 度。

在此图像中, 三个 RC 振荡器级联,每次添加 60 度相移 ,最后在第三级之后我们将获得 180 度相移。
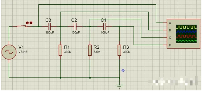
我们将在仿真软件中构建此电路,并查看电路的输入和输出波形。让我们先看看电路的图像,同时也会看到示波器连接。

在上图中,我们使用了 100pF 电容和 330k 电阻值。示波器连接在输入 VSIN(A/黄色通道)、第一个极点输出(B/蓝色通道)、第二个极点 输出
(C/红色通道)和第三个极点(D/绿色通道)的最终输出之间。
级联四个 RC 滤波器:
在下图中,四个 RC 相移振荡器分别使用 45 度相移,在 RC 网络末端产生 180 度相移 。

使用晶体管的 RC 相移振荡器:
这都是 RC 振荡器中的无源元件或组件。我们得到 180 度的相移。如果我们想要进行 360 度相移,则需要一个有源组件 来产生额外的 180 度相移。这是由晶体管或放大器完成的,需要额外的电源电压。下面的电路显示了使用 BJT 的 RC 移相振荡器。

在此图中, NPN 晶体管用于产生 180 度的相移 ,而 C1R1 C2R2 C3R3 将产生 60 度的相位延迟。因此,累积这 三个 60 + 60 + 60 = 180 度相移,另一方面通过晶体管添加另一个 180 度,创建总 360 度相移。 我们将在 C5 电解电容器上获得 360 度相移 。如果我们想改变这种改变电容器值的方法的频率,或者通过消除单独的固定电容器在这三个极上单独使用可变预设电容器。
建立反馈 连接 以使用该三极 RC 网络将能量检索回放大器。这是稳定的正振荡和产生正弦电压所必需的。由于反馈连接或配置, RC 振荡器是反馈型振荡器 。
1921 年,德国物理学家海因里希·格奥尔格·巴克豪森 (Heinrich Georg Barkhausen) 引入了“巴克豪森准则”,用于确定反馈回路中相移之间的关系。根据标准,只有当反馈回路周围的相移等于或 360 度的倍数并且回路增益等于 1 时,电路才会振荡。如果相移在所需频率上是准确的并且反馈回路产生 360 度振荡,则输出将是正弦波。RC 滤波器用于实现此目的。
RC相移振荡器的频率:
我们可以轻松确定相移振荡器电路的频率:

其中:
R = 电阻(欧姆)
C = 电容
N = 使用/将使用的 RC 网络数量
此公式用于高通滤波器相关设计,我们也可以使用 低通滤波器并且相移将为负。在这种情况下,上面的公式将无法用于计算振荡器的频率,将适用不同的公式。

其中:
R = 电阻(欧姆)
C = 电容
N = 使用/将使用的 RC 网络数量
使用运算放大器的RC相移振荡器:
由于可以使用晶体管即 BJT 构建 RC 相移振荡器,因此使用 BJT 的 RC 相移振荡器还有 其他限制。
它对低频稳定。
仅使用一个 BJT 输出波的幅度并不完美,需要额外的电路来稳定波形的幅度。
频率精度并不完美,也无法避免噪声干扰。
不利的加载效果。由于级联形成,第二个极点的输入阻抗改变了第一个极点滤波器的电阻器电阻特性。级联的滤波器越多,情况就越糟,因为它会影响计算相移振荡器频率的准确性。
由于电阻器和电容器两端的衰减,每级的损耗都会增加,总损耗约为 输入信号总损耗的1/29 。
由于电路衰减为 1/29,需要恢复损失。
现在是用运算放大器更换 BJT 的时候了 。如果我们使用运算放大器代替 BJT,我们还可以弥补这四个缺点并获得更多的控制余量。由于高输入阻抗,负载效应也得到了有效控制,因为运算放大器输入阻抗促进了整体负载效应。
现在,无需进一步修改, 让我们用运算放大器更改 BJT ,看看使用运算放大器的 RC 振荡器的电路或原理图是什么。

正如我们所见,BJT 被一个反相运算放大器所取代。反馈环路连接在第一个极点 RC 振荡器上,并馈送到运算放大器的反相输入引脚。由于这种反向反馈连接, 运算放大器将产生 180 度相移 。三个 RC 级将提供额外的 180 度相移。我们将在名为 OSC out 的 运算放大器第一个引脚上获得所需的 360 度相移波输出。 R4 用于运算放大器的增益补偿。我们可以调整电路以获得高频振荡输出,但这取决于运算放大器的频率范围带宽。
此外,为了获得所需的结果,我们需要计算增益电阻 R4 以 在运算放大器上实现29倍的更大幅度,因为我们需要补偿 RC 级的1/29损失。
让我们看看,我们将制作一个具有真实元件值的电路,看看 RC 相移振荡器的模拟输出是什么。
我们将使用 10k 欧姆电阻和 500pF 电容器并确定振荡频率。我们还将计算增益电阻的值。

N= 3,因为将使用 3 个阶段。
R = 10000,因为 10k 欧姆转换为欧姆
C = 500 x 10 -12因为电容器值为 500pF

输出为 12995Hz 或相对接近的值为 13 KHz。
由于需要 29次运算放大器增益, 因此使用以下公式计算增益电阻的值:
增益 = R f / R 29 = Rf / 10k 射频= 290k
这就是 使用 RC 组件和运算放大器构建相移振荡器的方式。您可以 通过以下链接了解有关使用运算放大器的 RC 相移振荡器的更多信息。
RC 相移振荡器的应用 包括放大器,其中使用音频变压器和需要差分音频信号但反相信号不可用,或者如果任何应用需要 AC 信号源,则使用 RC 滤波器。此外,信号发生器或函数发生器使用 RC 移相振荡器。
审核编辑:汤梓红
上一篇:用三极管自制断路检测器
下一篇:如何产生任意幅度的电流源和汇
龙腾半导体SGT MOSFET LSGT085R018在智慧农业无