时间:2023-03-27 11:54
人气:
作者:admin
越来越多的便携式设备(如数码相机、手机和便携式媒体播放器)正在增加复合视频输出连接。在这些器件中,视频数模转换器(DAC)产生复合视频信号,在到达输出连接器之前必须对其进行低通滤波和放大。设计工程师在选择视频滤波放大器时已经考虑了功耗、总成本、尺寸和视频质量。本文重点介绍新一代视频滤波放大器如何延长电池寿命,并介绍对下一代便携式设备的额外要求。
越来越多的便携式设备,如数码相机、手机和便携式媒体播放器,正在增加复合视频输出连接。在此类设备中,视频滤波放大器跟随生成视频信号的视频数模转换器(DAC)。如今的3.3V视频滤波放大器在处理视频信号时消耗约45mW的功率,这会导致电池电量的大量消耗。
电池寿命是所有便携式设备的重要问题,任何可以延长电池寿命的系统IC都提供了重要的好处。它使手持系统对用户更具吸引力,因为设备插入充电的频率较低,因此用户可以更加移动。延长电池寿命还意味着丢弃的一次性电池更少,对电网充电可充电电池的依赖性降低,这两者都对环境产生积极影响。Maxim最新一代视频滤波放大器工作在1.8V,功耗仅为12mW,与目前的70.3V视频滤波放大器相比,功耗降低了近3%。
所有的力量都去哪儿了?
在最简单的分析中,每个电路都会消耗功率来运行和驱动负载。在图 1 中,电源提供总电流 (IT) 到电路,其中 IQ是运算放大器的静态电流,IL是负载电流。

图1.图中显示了一个单电源运算放大器,其阻性负载接地。
功率的计算方法是将电流乘以电源电压。静态功耗(PQ)、负载功耗(PL),以及总功耗(PT) 使用以下公式计算到一阶:
PQ= VDD× IQ
PL= VDD× IL
PT= PQ+ PL= VDD×(IQ+ IL)
为了最小化实际应用中的实际功耗,两者PQ和 PL必须减少。减少 V 的任意组合DD我Q,和我L实现了这个目的。
通常,IC数据手册仅提供IQ或 PQ;它们几乎从不描述典型信号和典型负载的平均功耗。PQ对于任何便携式视频滤波放大器来说,这些信息几乎都是无用的,因为电路要么处于关断状态,要么处于完全使能状态(定义为当视频滤波放大器将视频信号驱动到视频负载时)。为了节省电池电量,如果没有视频负载,视频滤波放大器应处于关断状态;在没有视频负载时启用视频滤波放大器会浪费电池。
3.3V视频滤波放大器的功耗
当3.3V视频滤波放大器将视频信号驱动到视频负载时,其功耗会增加,如表1所示。平均功耗定义为视频滤波放大器将50%平场视频信号驱动至150Ω负载至地的条件。50%平场信号在电视上显示为灰屏,用作典型视频信号的代理。(PL取决于图片内容。黑屏需要最少的电量,而白屏需要的电量最多。请注意,在表1中,这些器件的平均功耗非常相似,尽管它们的PQ差异很大。
表 1.各种视频滤波放大器的平均和静态功耗
| 公司 | 部分 |
电源 电压 (V) |
平均 电流 (毫安) |
平均 功率 (毫瓦) |
我Q(毫安) | PQ(毫瓦) | 输出样式 |
| 格言® | MAX9502 | 3.3 | 13.5 | 44.6 | 5.3 | 17.5 | 正直流偏置 |
| 二世 | OPA360 | 3.3 | 12.2 | 40.1 | 6 | 19.8 | 零直流偏置 |
| 格言 | MAX9503 | 3.3 | 13.2 | 43.4 | 12 | 39.6 | 直接驱动® |
将视频信号驱动到视频负载的功耗增加在很大程度上取决于视频放大器的输出风格。MAX9502输出具有正直流偏置的视频信号(见图2)。保持输出信号的正直流偏置会导致总功耗增加。因此,MAX9502必须提供约8.7mA电流(通过将图2b中的蓝色大线表示的电压除以150Ω来计算)。

图2.MAX9502G应用电路显示50%平场信号的输入和输出。

图 2a.这50%平场波形被输入到正在考虑的视频滤波放大器中。

图 2b.在MAX9502G的输出波形中,蓝线表示50%平场信号的近似直流平均值。
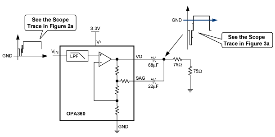
在其输出端,OPA360(在表 1 中)可以与由两个交流耦合电容器组成的 SAG 网络配合使用(图 3)。这些电容器断开输出和负载之间的直流连接。因此,放大器不需要源出或吸收任何电流来维持输出端的偏置,从而最大限度地减少功率增加。

图3.在给定 50% 平场信号的情况下,OPA360 应用电路可最大限度地减少功率增加,因为电容器会断开输出和负载之间的直流连接。

图 3a.OPA360 的输出波形包含一条蓝线,表示 50% 平场信号的近似直流平均值。
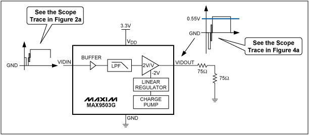
MAX9503采用Maxim的DirectDrive技术,输出接近零直流偏置的视频信号,但不需要任何交流耦合电容(见图4)。该技术允许MAX9503将输出拉至地电位以下,因为片内反相电荷泵产生负电源电压。虽然直接驱动增加了PQ,MAX9503的平均功耗与MAX9502和OPA360相同,因为L更低。MAX9503需要提供较少的电流,因为直流偏置接近地电位。

图4.50%平场信号通过MAX9503G应用电路处理。

图 4a.MAX9503G的输出波形有一条蓝线,表示50%平场信号的近似直流平均值。
新一代功耗:1.8V视频滤波放大器
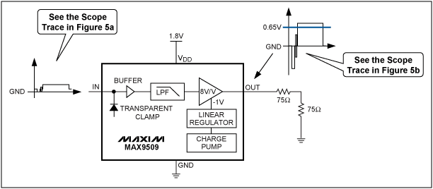
MAX9509是Maxim最新视频滤波放大器系列中的首款器件,可显著降低平均功耗和P...Q,如图 5 所示。其电源电压(VDD) 已从 3.3V 降至 1.8V,这是移动电话迁移到的数字 I/O 电压。静态电源电流(IQ)也从12mA降低到3.1mA(见表2)。

图5.MAX9509 1.8V应用电路处理50%平场信号,功耗显著降低。

图 5a.50%平场波形输入MAX9509;它的幅度是图2a所用波形的四分之一。

图 5b.在MAX9509的输出波形中,蓝线表示50%平场信号的近似直流平均值。
表 2.MAX9509的平均和静态功耗
| 公司 | 部分 |
电源 电压 (V) |
平均 电流 (毫安) |
平均 功率 (毫瓦) |
我Q(毫安) | PQ(毫瓦) | 输出样式 |
| 格言 | MAX9509 | 1.8 | 6.5 | 11.7 | 3.1 | 6 | 直接驱动 |
当视频滤波放大器采用1.8V电源工作时,DirectDrive是绝对必要的。具有电压模式输出级的放大器必须摆幅至少为2VP-P以输出复合视频信号。采用1.8V单电源供电的传统放大器没有足够的裕量来处理2V电压P-P输出信号。然而,对于DirectDrive,集成的反相电荷泵会产生一个嘈杂的-1.8V电源;然后,负线性稳压器将-1.8V电源增加到-1V,电荷泵噪声最小。因此,由于电源电压范围为-1V至+1.8V,MAX9509现在的裕量勉强足以输出2VP-P视频信号。
结合低电源电压、低 IQ和DirectDrive输出级,MAX9509的平均功耗(表2)明显低于表3所示的3.1V代器件。这意味着,如果MAX9509系统和3.3V器件系统使用相同的电池,则只需为放大器提供高达70%的功率,从而延长电池寿命。这对环境有直接影响,因为一次性电池将被丢弃的频率降低,并且对电网充电可充电电池的依赖性也会降低。
值得注意的是,MAX9509的平均功耗低于PQ的3.3V视频滤波放大器。在如此低的功率水平下运行高速电路的一个问题是噪声会大大增加。这是因为电路在低于正常水平的电流水平下工作。在MAX9509的设计过程中,噪声被仔细考虑,该器件具有非常可观的64dB峰值信噪比(SNR),这对于消费类应用来说绰绰有余。要在视频屏幕上可见,峰值SNR需要约为40dB。
在与滤波器和放大器相同的芯片上安装一个噪声电荷泵是一个主要的设计问题。电荷泵可能会将开关噪声注入到精细的视频波形中。MAX9509电荷泵与视频信号路径电路之间的隔离非常有效,因此电荷泵噪声在频率扫描时不明显(图6),在时域中几乎不明显(图7)。

图6.在测量MAX9509的噪声与频率的关系时,无法辨别电荷泵的频率尖峰。

图7.MAX9509的输出(底部迹线)是相对于1V测量的随时间变化P-P视频信号。尖峰是1.4mVP-P.顶部迹线是电荷泵跨接电容器顶板上的电压。
从消费者的角度来看,在显示MAX9509信号输出的视频屏幕上,宽带噪声和电荷泵噪声均不可见。
低功耗视频滤波放大器的未来发展方向
虽然低功耗视频滤波放大器的最新发展,但IC设计人员仍有工作要做。考虑视频负载检测。例如,如果视频滤波放大器可以电检测负载并向操作系统的微控制器提供负载状态,则视频输出电路只有在存在有效视频负载时才能开启。因此,系统可以更智能地管理视频电源。当前的视频负载检测方法是在机械检测到插孔插入时打开视频输出电路。如果电缆的另一端实际上没有插入电视或其他视频监视器的插孔,这可能会浪费电池电量。电气视频负载检测的一个附带好处是,它只需要一个标准连接器,而不是一个带有机械插孔感应的连接器,与标准连接器相比,这增加了成本并增加了空间。
低功耗在便携式设备中一直很重要,但由于能源成本较高和对全球变暖的担忧,即使对于壁挂式设备也变得越来越重要。因此,趋势是将更智能的电源管理集成到模拟芯片中。对于视频滤波放大器,它不仅必须低功耗,而且还必须具有视频负载检测、视频输入检测和控制电路,以便在工作模式之间循环。最大的挑战是在不显著增加成本的情况下增加智能电源管理,因为视频芯片主要用于价格具有竞争力的消费电子产品。
边栏:1.8V视频滤波放大器的电路考虑因素
除了设计功能越来越好的经济实惠的产品外,世界各地的公司都在尽最大努力设计越来越环保的系统。降低功耗并采用无铅/符合ROHS标准的封装的IC是设计环保产品的重要步骤。
在设计MAX9509低功耗视频滤波放大器时要特别考虑。选择偏置电流值以将电源电流分配到生产率最高的位置。使用了导致较小寄生效应和良好器件匹配的布局技术。最后,对电路所有分支中使用的电流进行了仔细的询问和分析。这些努力优化了功耗,将电路带宽降低到仅维持必要的频率响应和视频性能所需的带宽。
MAX9509的功耗低于前几代视频滤波放大器,原因在于其精心的电路设计和Maxim先进的BiCMOS工艺技术。上一代视频设计的所有电路都经过分析和优化,以实现最低功耗,同时仍能为预期应用保持足够的性能。例如,减少了MAX9509电源轨之间偏置电流镜像的次数。生成的负轨的使用也最小化。此外,还应用了专有电路来消除失真,否则在这种稀薄电流上运行放大器会引入失真。Maxim先进的模拟处理技术也降低了MAX9509的功耗,允许为特定的视频信号路径选择最佳元件(例如,双极性与MOS)。MAX9509的5极点滤波器省去了前几代带6极点滤波器的放大器所需的额外双二阶滤波器级(图8和图9)。对于消费类应用,5极点和6极点滤波器之间的滤波器规格差异很小,消除双二阶滤波器级可使总电源电流降低10%以上。

图8.前几代视频滤波放大器具有6极点滤波器。

图9.MAX9509只有一个5极点滤波器,省去了双二阶滤波器级,总电源电流降低10%。
通过仔细划分滤波器和放大器电路,可以优化信号路径中每个模块的要求,以在给定的系统规格集下使用更少的总电流。例如,为了在MAX8中实现9509的增益,滤波器内使用增益为4的前置放大器。因此,最终视频放大器只需要2V/V的增益(图9),从而降低了最终视频放大器的要求,从而降低了功耗需求。两个放大器的总功耗都很低,并针对正在执行的功能进行了优化。
审核编辑:郭婷
龙腾半导体SGT MOSFET LSGT085R018在智慧农业无