时间:2023-03-28 10:25
人气:
作者:admin
从汽车动力传动系统(牵引逆变器、电池管理和电动助力转向等),到汽车安全系统(防抱死制动系统或自动驾驶等),汽车各系统的电气化比例正在日益提升。为确保车辆安全,我们必须了解这些系统是否按照正确的操作指南运行。而准确电流测量和快速故障响应对于在这些系统中进行调试和诊断至关重要。
图1所示为一个典型的过流电路,包括一个分立运算放大器和一个分立比较器。

图1:利用分立运算放大器和比较器实现过流检测
决定该系统的准确性和响应时间的来源包括:
分流电阻(RS)容差和漂移。
放大器电路增益误差(RI和RF)。
放大器和比较器之间的分压器(R1和R2)误差。
比较器参考(R3和R4)输入误差。
放大器电路的响应时间。
比较器的响应时间。
在最坏的情形下,由放大器和比较器之间的分流、增益和分压器引起的误差都会导致电流测量误差。根据此错误水平,您必须在设计中增加裕度,以确保其不超过所需的运行参数。
设计更高效、更可靠的系统
总故障状态响应时间不仅包括放大器和比较器响应时间,您还必须考虑微控制器(MCU)的周期时间以及保护电路的开启和关闭时间。总响应时间必须短于系统进入安全运行状态所需的时间。通常,MCU周期时间和保护电路是固定的;因此,您必须调整放大器和比较器的响应时间,以满足系统要求。TI为放大器和比较器提供各类响应时间的解决方案。
如果您想提高电流检测精度,可以选择使用图1所示电路的高精度低漂移电阻;然而,随着外部元件的精度和漂移增加,成本也随之增加。另一种方法是使用电流检测放大器,如TI INA185。电流检测放大器集成了精密匹配的电阻增益网络,可经济高效地降低增益误差和漂移。对于INA185,增益误差为±0.25%,漂移为8 ppm/°C,或温度变化为±0.33%。
此外,您还可以通过使用性能更佳的电阻器来改善参考误差。使用带有集成精密基准电压的比较器(如TI TLV4021)也可在温度误差为±0.04%的情况内显著改善参考误差。图2所示为同时使用INA185和TLV4021用于过流检测电路的电路。

图2:使用精密电流检测放大器和精密比较器实现过流检测
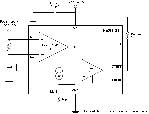
这会将分压器误差作为主要误差源。您可使用电流检测放大器(如TI INA301)来消除此误差源。该放大器集成了比较器和精密基准电压源,如图3所示。

图3:INa301功能框图
INA301具有片上精密电流源,仅需一个外部电阻即可设置阈值。此外,警报输出的总响应时间小于1μs。
监控系统的电流状态相当于潜在问题的主要指标。提高过流检测精度可通过最小化分配净空来提高系统功率效率。有许多过流检测解决方案可基于特定应用的关键问题进行优化:成本、解决方案大小、精度或响应时间。您可以利用电流检测放大器和带有集成参考的比较器提供的更高精度,来权衡实现典型分立元件的低成本。
审核编辑:郭婷
下一篇:I/O端口的ESD保护
龙腾半导体SGT MOSFET LSGT085R018在智慧农业无