时间:2023-03-10 17:04
人气:
作者:admin
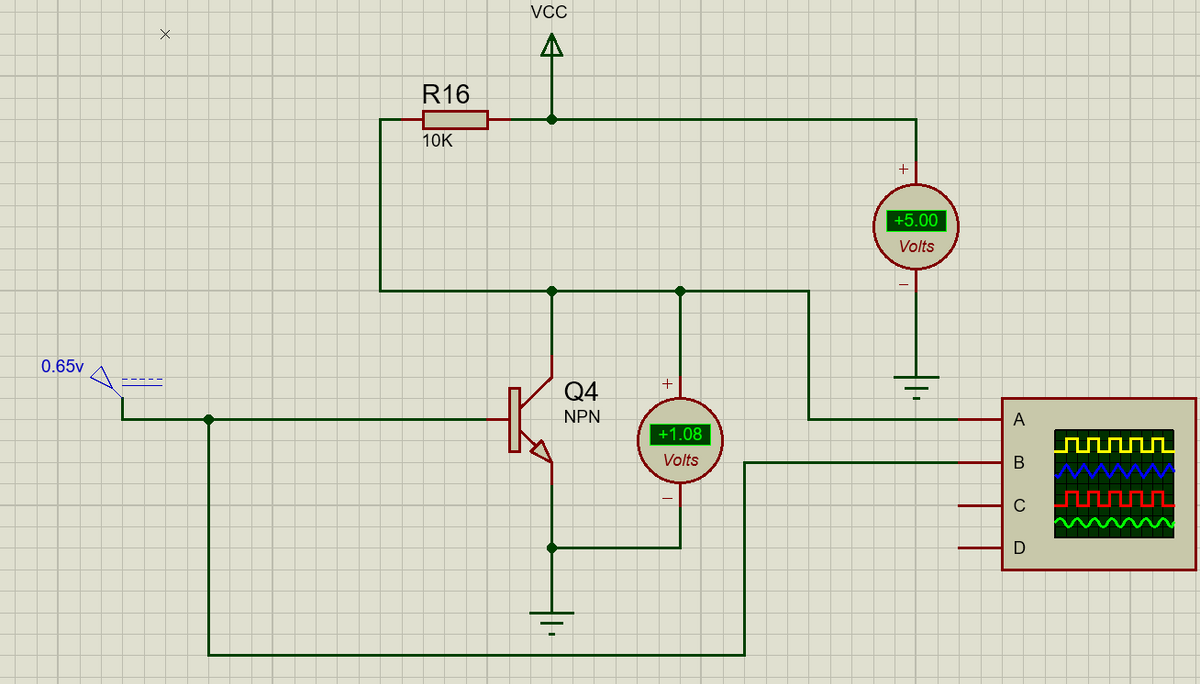
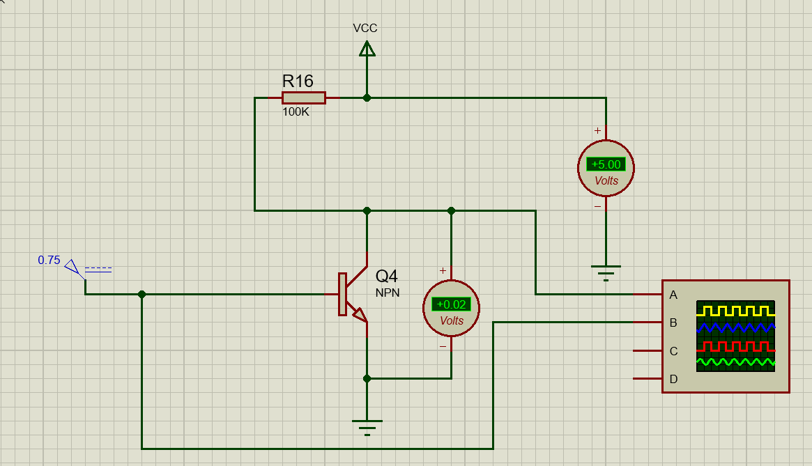
下图所示:基极电压0.75V不变, R16改为10K和100K,分别算下VCE电压会是多少?

基极我实际给的是0.75V,当电阻为R16为1K时,VCE电压为4.61V,所以说明这个时候Q4,并没有饱和导通,这个时候我们来算一下,IC=(5V-4.61V)/1K = 390uA ,Q4(CE)= 4.61V / 390uA = 11.82K。

我实际给的是0.75V,当电阻为R16改为10K时,为什么VCE电压为1.08V了呢?,那是因为10K电阻分压太多了,给到三极管的就少了。(5V-1.08V)/10K = 392uA,说明电流是不变的,1.08V/392uA = 2.75K。
通过上面两个例子说明,如果要驱动继电器(电流大一点),这时VBE是要在大于0.75V以上,才能上继电器饱和导通。

同样0.75V电阻改为100K,这个时候VCE电压变成0.02V伏,在低功耗电路设计时上拉就可以设大一点,驱动当然也就弱了,另外省电模式,上拉增大电平转换速度也会跟着变慢了(上升下降沿变慢),所以省电模式,CPU频率也是比较低,功耗也就更小。
还有一个有意思的现象就是,R16越大,VCE电压就越低,说明我假设VCE就是个固定的负载,VCC当电压源,R16当电压源内阻,即电压源内阻越大,能给到负载的电压就越少,这也侧面说明了,有的很快就没电了的电池,不能给相机供电显示低电,但是你把电池拆了上到家用的时钟上,说不定还能用一段时间的原因,因为家用时钟要的电流非常小,这时电池内阻大了,但是还能保证正常工作。

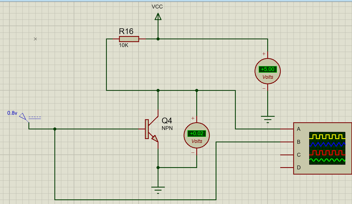
看上图,在驱动小的集成电路,上拉个10K,基极0.8V,就可以输出0V的低电平了,5V/10K=500uA。

假设R16是个继电器,我改为330R,这个时候VBE就要改到最低为0.85V才能让它饱和导通,所以设计电路时要注意,输入输出驱动大小,5V/330R=151mA。
上一篇:Aurora IP建立仿真及测试
下一篇:使用万用表测试二极管的极性
龙腾半导体SGT MOSFET LSGT085R018在智慧农业无