时间:2023-03-14 10:41
人气:
作者:admin
MPY634是一款宽带宽、高精度、四象限模拟乘法器。其精确的激光微调特性使其易于在各种应用中使用。它的差分X,Y和Z输入使其在保持高精度的同时可以进行乘法、除法、开方等多种运算。精确的内部电压参考可精确设置比例因数。
本文对MPY634应用中需要注意的比例因数设置以及输入信号幅值问题进行了分析,然后介绍了两种基于MPY634的有效值电路实现方法并对这两种方法进行了对比分析。

图1 MPY634简化内部结构图
在实际应用中,MPY634会面临两大问题:
比例因数SF的设置:
MPY634芯片默认的比例因数SF值为10,不论任何运算,涉及比例因数SF时,只需将SF引脚悬空,即可在运算中将SF值代入为10进行计算(注:该引脚实际测试电压值为-13V,并不是10V)。
根据规格书说明,可以通过在SF引脚和-Vs引脚中间串接电阻的方法改变SF值,但该实际电阻值与计算电阻值会有25%的偏差,即如有改变SF的需求,应先将可变电阻器设置为计算所得电阻值,再进行调节来达到所需SF值。
输入信号幅值问题:
MPY634的输入偏移电压、输出偏移电压的典型值分别为25mV和50mV,对于带有除以SF值操作的部分运算,应注意输入信号幅值问题,以避免输入、输出电压偏移引入的误差。
为保证应用误差在规格书标定的2%误差之内,应保证输入信号大于0.8V。
对MPY634应用中的两大问题简要分析之后,本文介绍两种利用MPY634搭建有效值电路的方法。
有效值又称“方均根值”,从能量的角度来看,一个周期内交流信号通过电阻产生的热量与直流信号通过该电阻在同样时间内产生的热量相等,此直流信号的大小就是该交流信号的有效值;从数学的角度来看,交流信号有效值的计算分为三步,信号求平方、求平均值,然后对该平均值求取平方根。
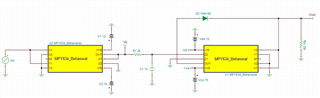
第一种方法如图2所示。两颗MPY634 均配置为乘法器模式。电路的输入信号首先由第一个乘法器求平方,然后采用适当的RC均值滤波器取平均值,再通过反馈回路中的第二个乘法器求取其平方根。

图2 MPY634均配置为乘法器的有效值电路
如图所示为输入信号为10V时的有效值电路仿真结果。

图3 MPY634均配置为乘法器时的有效值电路仿真结果
该方法在使用过程中有以下注意事项:
RC均值滤波器的选择:取平均值的时间必须足够长,以便能在所需的最低工作频率进行滤波,例如输入信号频率为1kHz时,可设置RC滤波器剪切频率为1Hz。
输入信号幅度的要求:乘法器配置下最少也有两输入信号进行相乘,且第二颗MPY634的输入信号经过第一颗除以10之后再进行计算,MPY634本身的输入、输出失调电压会造成一定的计算误差,故该方法适用于输入信号大于5V的应用场景。
运算放大器的选择:应选择输入失调电压小的运算放大器以保证计算的精度。
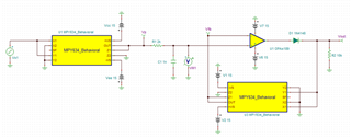
第二种方法如图4所示。两颗MPY634 2分别配置为乘法器模式和开平方计算模式。电路的输入信号首先由乘法器求平方,然后采用适当的RC均值滤波器取平均值,最后通过开平方配置求取其平方根。

图4 MPY634分别配置为乘法器和开平方的有效值电路
如图所示为输入信号为2V时的有效值电路仿真结果。

图5 MPY634分别配置为乘法器和开平方时的有效值电路仿真结果
这种配置方式与图2 配置方式相比具有以下优势:
成本方面:节省一个运算放大器。
输入信号幅度方面:第二颗MPY634配置为开平方计算,由图6开平方计算典型电路可知,当Z1和X2引脚接地时,该配置方式仅有一输入信号,尽量避免了输入失调带来的误差。故该配置方式适用输入范围较广,输入信号大于1V的应用场景均可采用该方法。

图6 MPY634配置为开平方计算的典型电路
结论:两种方法均可实现有效值功能,第二种方法相比第一种方法适用输入范围更广且成本更低,但第二种方法使用过程中应注意第二片MPY634的输入应保证为正,否则将难以进行开方运算。
审核编辑:郭婷
龙腾半导体SGT MOSFET LSGT085R018在智慧农业无