时间:2023-03-20 09:36
人气:
作者:admin
第五代移动通信技术(即5th generation mobile networks或5th generation wireless systems、5th-Generation,简称5G或5G技术)是最新一代蜂窝移动通信技术,也是继4G(LTE、WiMax)、3G(UMTS、WCDMA)和2G(GSM)系统之后的延伸。相比于4G技术,5G 有三大突出优势:1. eMBB Enhanced Mobile Broadband,即增强型移动宽带,比4G具有更高的上传、下载速率,可以进一步满足用户对于极致网速的要求。2. uRLLC Ultra-Reliable Low latency, 即超可靠低时延通信,在此场景下,连接时延要达到1ms级别,而且要支持高速移动(500km/h)情况下的高可靠性连接。这一场景更多面向车联网、无人驾驶、工业控制、远程医疗等特殊应用。3. mMTC ,massive Machine Type Communications,即海量机器类通信,支持海量终端互联,实现大规模物联网业务,可以快速促进各垂直行业(智慧城市、智能家居、环境监测等)的深度融合。
实现以上5G特点,最重要的技术变革就是5G采用了massive MIMO技术,即多天线大规模多输入输出。其实,MIMO技术在通信上应用不是新鲜事,但5G采用了massive MIMO技术,它是MIMO的扩展,它通过在基站上增加大量天线来扩展到传统系统。数量众多的天线有助于集中能量,从而极大地提高了吞吐量和效率。随着天线数量的增加,网络和移动设备都实现了更复杂的设计来协调MIMO操作。Massive MIMO利用了三个关键概念,即空间分集、空间复用和波束成形。基于以上,5G Massive MIMO基站最大特点是采用64TR或者32TR天线系统,并且将RRU和天线整合在一起,天线不再像4G时代拉远放置。本文将简要阐述在5G Massive MIMO系统下的功放控制以及检测模块系统的简要分析,并提出TI的全套解决方案。
5G 功放系统是TX的重要组成部分,起到功率发射、基站覆盖的功能,尤其是在64TR 32TR系统里,功放数量大幅上升,功放的效率以及散热会在整个AAU系统中都是耗能的大头。所以功放监控电路设计可以起到高效控制PA、降低电路面积、降低耗能的目的。
目前5G主流的功放有LDMOS PA以及 GaN PA。LDMOS PA作为一种是采用硅工艺的LDMOS(Laterally-Diffused Metal-Oxide Semiconductor,横向扩散MOS)技术,技术成熟,稍显陈旧,成本低;GaN PA是基于三五族工艺的氮化镓(GaN)技术,GaN的主要优点是其较高的功率密度,具有高击穿电压,高电流密度,高过渡频率,低导通电阻和低寄生电容。这些特性可转化为高输出功率、宽带宽和高效率。GaN在3.5GHz及以上频率下表现良好,而LDMOS在高频下受到挑战。GaN技术性能比LDMOS更好,非常适合5G高频应用的需求,不过价格相对更贵。GaN的供电电压需要更高的电平,栅压电平需要负压;LDMOS PA的栅压需要正压供电。图1是两种PA简化的工作原理。通过调节栅压电平可以起到控制PA功率输出的目的。

图1:GaN 和LDMOS PA的简化工作原理
一般来说,5G AAU系统一个TX通道的额定发射功率在5W~10W量级,5G功放系统一般采用多级功放级联的形式,来实现大功率输出的目的。第二级通常为Doherty架构,图2为传统对称Doherty功率放大器电路示意图。Doherty功率放大器主要由4个部分组成:功分器、主放大器(carrier PA)、辅助放大器(Peak PA)和信号合路。其中,功分器用于将信号分别输入到主放大器与辅助放大器中;主放大器工作在AB类工作状态,输出端接1/4波长传输线;辅助放大器工作在C类工作状态,输入端接1/4波长传输线;信号合路部分用于将主放大器与辅助放大器放大的信号融合。对于传统的对称Doherty功率放大器,功分器功率分配比为1:1,并且主放大器与辅助放大器选用相同的晶体管。

图2 Doherty PA架构示意图
功放栅压控制DAC
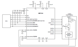
控制PA栅压的DAC器件是5G功放监控系统的核心器件,由于5G AAU系统中天线数量较4G时代增加不少,对于DAC通道数的集成度就有了很高的要求。对于以上介绍的1级PA+ Doherty PA架构,每通道需要3个DAC供PA的栅压。对于64TR AAU系统,则总共需要64*3=192个通道的DAC。AMC7932是TI新 推出的高集成32通道12bitDAC,其内部还集成12bit SAR型 250KSPS ADC以及片上温度传感器。
相较于上一代AMC7836,DAC的数量从16通道升级到32通道,对于AAU场景,DAC芯片数量可以降低。其中32通道DAC,分为2个group,每个group都可以支持正负压供电。每个group供电范围以及DAC的输出范围可以支持–10 V to 0 V, –5 V to 0 V, 0 V to 5 V, 以及 0 V to 10V。可以支持LDMOS以及GaN PA方案。其中集成的ADC可以用来转换放置在PA附近的模拟温度传感器。功放的功率也随着温度改变而改变,所以功放的测温需求也是功放监控模块的必备功能。用户一般会在FPGA里存储功放功率、温度和对应的DAC栅压电压的查找表,便于系统快速配置功放功率。图3是AMC7932的常用原理图,对接的为LDMOS类型的PA。

图3. AMC7932 原理图
功放温度/电流检测
功放温度检测目的是一是为了检测功放是否在正常工作,是否有过热等异常发生;二是检测当前功放的温度,如果系统调整栅压,需要根据温度查找表找出需要配置DAC的栅压数值。温度传感器的选择可以选取模拟电压输出类别的温度传感器或者数字接口传感器,模拟输出的传感器可以输入给AMC7932的ADC进行转换,再通过SPI传给FPGA等器件,所以可以节省一个数字通信接口器件,便于系统精简。TMP235是TI推出的高性能/低成本的模拟温度传感器,可以实现typical+/- 0.5C, maximum +/-2.5C -40C~150C温度范围。TMP235放置在PA附近,可以多个PA共用一颗温度传感器。
功放电流检测是用来检测功放消耗的电流,检测功放的健康状态,是否有过流等异常现象发生。电流检测一般测试Ids的电流,也可以同时检测多路功放供电。INA281系列是TI推出的一颗高性能/低成本的电流传感器,具有超高的共模电压范围,支持-4V~110V共模电压范围,对于GaN 以及LDMOS 管的供电范围都能支持,并且有很大裕量。电流检测的原理是检测串联在功放供电电路上的Shunt电阻上的压降,再经过内部放大电路,放大输出给AMC7932的ADC,如图4所示。INA281的内部放大器的放大倍数有多种档位,从20V/V到500V/V都有不同的型号,用户可以按照系统测试电流的范围进行选择。需要强调的是,INA281的内部偏移电压offset voltage(Vos)以及Gain error都非常低,Vos 在+/-55uV级别,gain error在+/-0.5%,可以满足用户精准的电流测试需求,并且温漂性能也在很低的数量级,Vos 温漂性能在+/-0.1uV/C. Gain drift在+/-20ppm/C。

图4. INA281工作原理图
AAU TDD制式下的节能功能
AAU系统由于MIMO的架构,器件数量、功放数量、天线数量都有很大的提升,所以AAU整机功耗也比4G RRU有明显提高了,降功耗就是AAU的重要目标。而功放功耗占AAU功耗的大头,功放降功耗也是重要目标。通常功放降功耗可以通过选取高效率的GaN功放、DPD(数字预失真)算法等。此外还可以借助TDD系统的优势,在上行时隙时关断PA的栅压,下行时隙时打开PA的栅压,可以节省PA的功耗。具体实现方式是在栅压控制DAC AMC7932输出到PA栅压间加上以及开关器件,通过FPGA控制开关器件的打开关断,实现TDD下PA的工作以及关断。TMUX4157N就是TI推出的一颗负压开关,可以用于GaN功放系统,工作电压支持-4V~-12V,Ron电阻1.8ohm, 支持超高的工作范围-55C~125C,图5是其工作的示意图。对于LDMOS PA,需要选取支持正压供电的开关,TMUX1247就是不错的选择。

图5. 负压开关TMUX4157N工作示意图
审核编辑:郭婷
上一篇:二极管在电路设计中的常见用途
下一篇:使用模拟开关保护功率放大器级
龙腾半导体SGT MOSFET LSGT085R018在智慧农业无