时间:2023-03-20 15:51
人气:
作者:admin
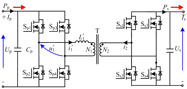
随着功率变换技术的发展,越来越多的调制方式得到研究,目前主要的三个调制方式:脉宽调制(PWM),频率调制(PFM),移相调制(PSM)。其中脉宽调制提出比较早,应用也是最为广泛;频率调制最典型的应用当属LLC谐振变换器;移相调制目前主要应用于移相全桥。在我对我的课题进行实验的时候,发现在闭环条件下,变换器驱动信号存在丢周期现象,也就是我题目中提到的移相同步功能缺陷,导致变压器励磁不平衡而发出噪声。本文所提出的问题在移相全桥中并没有出现,而是出现在改进型双有源桥变换器(DAB)中,如下图给出了常规DAB的拓扑结构。

对于大部分控制器,都可以完成脉宽调制和和频率调制的工作,而能够实现移相调制的控制器较少,目前比较典型的当属德州仪器(TI)的C2000系列DSP,目前我比较了解的是其中TMS320F2833X和TMS320F280X两个子系列,都存在移相同步丢周期的现象;对于更早的240X和2812系列,我不太确定是否存在这个问题。

如图为出问题的时候的波形,其中绿色和红色的波形分别为原副边两个全桥桥臂中点的输出电压,紫色波形为某一开关管的驱动信号。由图中发现,在触发时刻的一个周期,开关管驱动没有做出预期的动作,而是保持长高,导致原边全桥的输出矩形波缺少负电压,此时电感电流由于向同一侧励磁时间超过设计预期,导致励磁电感增大甚至饱和,可以听到变压器发出嗡嗡的声音。
根据几次重复实验发现,出问题的时候有一个统一的特点,就是原副边全桥输出波形,存在一个边沿刚好对齐,上图中对齐的边沿为0电平到正跳变的边沿,如图虚线标示。接下来我将对这个现象产生的原因进行着重分析。
首先要了解德州仪器TMS320F2833X/280X的移相机理:
直接贴上手册里的图

图中给出了同步信号传递方式,当然这只是其中一个子系列的结构,其他也是类似的。每个ePWM模块可以输出两路驱动波形,分别用于驱动一个桥臂的上下管,占空比均为50%并带有死区。上一个模块会接收一个同步信号并将其直接传递到下一个模块(也有其他传递方式),模块收到同步信号后将自己的计数器设定为当前移相同步初始值,如此实现移相。通过不断修改移相同步初始值即可实现几路驱动的相位调整。
ePWM模块输出反转的条件为,计数器与设定比较值或周期值匹配,发生匹配时可以设定输出动作方式,可以设定为置1或置0,以及反转。
然后总结这个问题出现的场景:
变换器闭环条件下出现,而开环从未出现过。
出现该问题时,变压器原副边全桥的输出电压某一边沿刚好对齐。
根据以上分析,本文认为驱动信号丢失主要是由于输出匹配逻辑引起的,由于输出改变的条件是计数值与预设值匹配,而移相同步功能直接改变计数器数值,导致计数值刚好跳过了预设的比较匹配值,未能发生匹配,输出因此没有改变而维持了原有状态。

图中给出了驱动信号丢失时发生的具体动作,比较值CMP设定为周期PRD的一半,计数方式为单增计数。此前由于同步值小于半周期且一直没发生变化,因此虽然每个周期都会有同步信号,但不会引起计数值的跳变,在图中的第二个周期,移相同步预设值发生改变,由原来的小于半周期变为大于半周期,在同步信号到来时,将计数值从小于半周期瞬间刷新为与移相同步预设值相等,而越过了半周期的比较匹配值,使本周期驱动信号不发生变化,在外界看来就是驱动信号丢失的现象。
以上即为德州仪器C2000系列出现周期的驱动信号丢失的原因。而我们观察到的边沿对齐时出现丢失的问题是由于该时刻刚好是移相同步值与比较匹配值发生跨越的时刻,由于使用闭环控制,在稳态附近不断调整,出现反复跨越,因而频繁出现驱动丢失的问题。移相全桥之所以没出现这个问题,是由于它的移相角不可能达到半周期,也就不会发生移相值与比较值的跨越。
德州仪器如果希望从芯片层面解决这个问题,只需要增加比较逻辑,根据计数器当前值与比较值的大小关系确定输出。当然,我对芯片的设计并不了解,不知道增加这一个功能大概需要多少逻辑单元及成本。
上一篇:模电基本知识科普
下一篇:MOSFET特性参数详解
龙腾半导体SGT MOSFET LSGT085R018在智慧农业无