时间:2023-03-21 09:10
人气:
作者:admin
在室内低压调光应用中,母线电压小于60V,一般会选用降压调光驱动器。对于调光方式,存在模拟调光和数字PWM调光两种方式。数字调光通过调整脉冲和信号周期的比率,实现调光功能;模拟调光调整输出电流的幅值,实现调光目的。相比数字PWM调光方式,模拟调光方式的线性度更好,可以实现无极调光。

图1:数字PWM调光方式和模拟调光方式
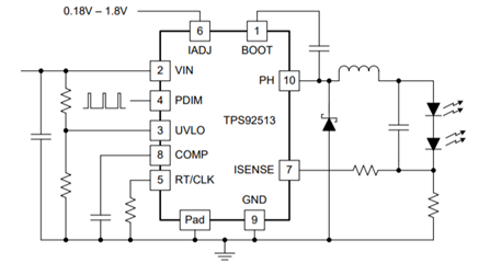
TPS92513HV是集成MOS的LED 调光芯片,输入电压支持4.5V – 60V,输出电流最高支持1.5A。同时TPS92513HV支持模拟调光和数字PWM调光模式,适用于大多数调光应用。

图2:TPS92513HV典型应用电路
对于模拟调光,由于调光IC内部集成电路的工艺,存在失调电压,即便模拟给定是0,芯片仍然会存在微弱的输出。在实际的应用中,会存在即便是给定为0,LED还会存在微弱的光,即不能实现完全关断。
针对于这个应用问题,通过添加一个逻辑判断电路,在模拟输入较低的条件下,拉低芯片数字调光输入端口,从而实现完全关断。具体实现电路如图3所示,当模拟给定低于设定阈值时,运放输出为低,成功封锁了芯片输出。

图3:使用运放电路改进模拟调光性能
实现关断电路,需要额外供电电路。 从成本和实现性上,推荐选用ATL431的供电电路,可以稳定实现一个35uA – 100mA的输出,具体实现电路如图4所示。

图4:由ATL431 实现低成本IC 供电方案
审核编辑:郭婷
上一篇:MOSFET特性参数详解
下一篇:微带线拐角3W规则,是真的吗?
龙腾半导体SGT MOSFET LSGT085R018在智慧农业无