时间:2023-03-02 09:41
人气:
作者:admin
优质台式电源是所有电子或科学实验室的必备设备,因为如果电源不能正常供电,则敏感电路可能会出现意外故障。现在市面上的大多数电源需要以高成本、尺寸和散热性能为代价,才能提供具有竞争力的规格。
图 1 所示的电路是 75 W 单通道台式电源,具有 0 V 至 27.5 V的可调宽输出电压范围和限流/恒流操作(高达 3 A)。(下文简称该电路为CN-0508)

图 1. CN-0508 方框图
借助树莓派兼容扩展头,可通过本地触摸屏或者无线或有线网络连接实现电子控制。输出电压可手动控制或通过软件控制,通过手动限流控制可进行从恒压操作向恒流操作转换设置。
台式电源具有混合降压/线性架构,提供低输出纹波和低输出电容、出色的瞬态响应、0 V 和 0 A 调节,并且无需散热器亦可实现低功耗。这款完整的解决方案成本低,外形紧凑,易于配置,可独立操作或与其他设备集成。
电路描述
CN-0508提供性能堪比高性能商用电源的低成本、可调节电源解决方案。
其设计采用由一个降压转换器预调节器和两个并联线性稳压器组成的混合电路拓扑。该拓扑兼具降压转换器的高电源效率以及线性稳压器的低输出噪声、低纹波和可调限流特性。
除电路板本身之外,无需散热器。相比之下,线性台式电源的通流器件(分立晶体管或集成电路调节器)则需要外部散热器来进行充分地散热。
电源核心
LT8612降压转换器
CN-0508设计的第一级是 LT8612 同步降压转换器。降压转换器或降压型开关模式电源可有效地降低直流电压。相对于具有类似电流能力的线性稳压器,降压转换器还能够以小型封装提供低功耗和高功率密度。
系统的直流输入先由 32 μF 总电容滤波和旁路,再进入降压转换器的输入端。LT8612 能够将 30 V 标称输入电压降至比电源输出电压约高 1.7 V 的电压,略高于 LT3081 的 1.5 V最高压差。将 LT3081 稳压器上的压降保持在刚好高于压差的水平,可充分降低功耗,并消除对额外散热器的需求。
图2显示复合稳压器的效率和功耗,表明最坏情况下的总功耗为7 W,电路板在露天环境下时允许自由对流冷却,而放在外壳中时只需要一个小风扇。

图 2. 36 V 输入和各种输出条件下的
直流台式电源的效率和功耗
通常,降压转换器基于反馈分频器调节输出电压,因此:

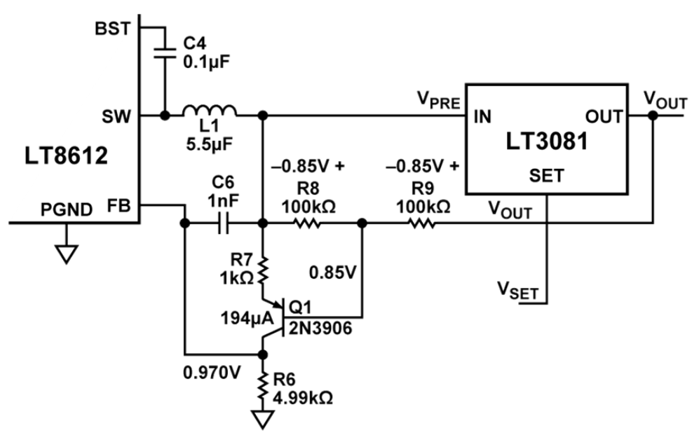
对于LT8612,VFB 为 970 mV。CN-0508 的反馈路径经过修改,可将降压级输出调节为高于下一级输出 1.7 V,如图 3所示。

图 3. 预调节器反馈
进行调节时,194 μA电流必须流经R6,使FB引脚的电压为 970 mV。然后通过VPRE向Q1的基极施加0.85 V (194 μA × 1 kΩ + VBE) 电压,需要 VPRE 高于 VOUT× 0.85 V,使得R8 和R9上的电压为0.85 V。
LT3081线性稳压器
降压级后面是两个LT3081线性稳压器。不管负载电流或输入电压如何变化,线性稳压器都可通过降低调整管上的过电压提供恒定直流输出电压。线性稳压器通常用在降压转换器的输出端,以很小的效率损失抑制开关电源纹波。如果输出电压接近输入电压,但不低于保持稳压所需的电压(压差),则这些器件可提供高效率。
LT3081 的特性包括短路保护、反向输入保护以及热关断和迟滞与安全工作区(SOA)保护。LT3081 的 SOA 范围得到扩展,允许用于恶劣的工业和汽车环境,在这些环境中,输入电压的意外大尖峰会导致高功耗。
LT3081还包括可调限流/恒流功能,允许图1中的电路在恒压或恒流模式中运行。内部电流检测放大器测量输出电流,并从IMON引脚输出ILOAD/5000 电流(如图5所示),该电流则通过电阻1 kΩ转换为200 mV/A信号。同样,内部温度传感器测量裸片温度,并输出1 μA/°C电流,该电流再次通过1 kΩ电阻转换为1 mV/°C电压输出。
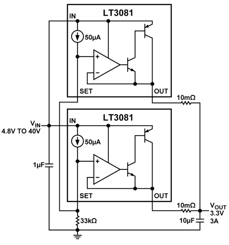
此外,LT3081还可轻松并联以获得更高的输出电流,如图4所示。两个LT3081之间的所有相应引脚都连接在一起,但OUT引脚除外,该引脚需要10 mΩ镇流电阻来实现精确的均流,并将对输出电压精度的影响降至最低。

图 4. LT3081 器件并联
树莓派平台功率
LT8609 同步降压稳压器直接由输入插孔供电。它在高达3 A 电流下向树莓派平台板、LTC1983-5 电荷泵反相器和风扇控制电路提供 5 V 电压。输出电流也足以驱动大多数树莓派兼容触摸屏和其他外设,无需其他电源。
控制和诊断
输出限流控制
EVAL-CN0508-RPIZ的0 A至3 A限流值由输出和LT3081ILIM引脚之间连接的电位计设置。LT3081的限流功能配置为可在0至3 A标称范围内调节。虽然限流值不是电子可编程的,但使用了双联电位计,从而允许在软件中回读限流值设置点。
输出电压控制
电源的输出电压通过 LT3081 的 SET 引脚调节。在图 5 中,SET 引脚是误差放大器的同相输入,用于设置器件的工作偏压点。连接到 SET 引脚的电压成为 LT3081 上的误差放大器和输出电压的基准点。

图 5. LT3081 功能框图
LT3081通过SET引脚提供50 μA精确基准电流,在SET引脚与地之间连接固定或可调电阻,即可根据基准电流设置输出电压。但是,也可直接由电压源驱动SET引脚,这样LT3081就成为高精度单位增益功率级。
EVAL-CN0508-RPIZ 的 0 V 至 27.5 V 可调输出电压可使用 5kΩ 电位计手动设置,或使用 AD5683R数模转换器(DAC)通过图 6 所示的精密模拟 AND 电路以数字方式设置。

图 6. 模拟 AND 函数
DAC的2.5 V满量程输出电压和电位计的游标连接到两个 LT6015 运算放大器的输入端,每个放大器的同相增益均为 11。如果 VDAC > VPOT,A2输出端的二极管将反向偏置,而A1输出端的二极管导通, VSET 为 VPOT × 11。
如果VPOT > VDAC,则相反。此模拟AND电路将输出电压降至DAC和电位计之间的较低输出电压。采用该配置,可通过手动控制提供电子控制模式中的过压故障保护。同样,ADI公司提供的软件也能够在手动控制模式中禁用或实现电压输出时序控制。
请注意,许多运算放大器不容许其输入之间有很大的电压差。此电路利用 LT6015 的独特功能,在不造成损坏或没有大量输入电流流过的情况下,容许其输入之间存在较大的压差。
LT3092 电流源设置2 mA电流来驱动模拟AND电路的输出,从而确保D1或D2正向偏置以保持反馈。
LT6015可直接驱动高达200 pF电容;添加一个由0.22 μF电容与150 Ω电阻串联组成的缓冲器网络,运算放大器就能够在LT3081 SET引脚驱动0.02 μF滤波电容。
0 V调节和0 A限制
只要输出提供5 mA的最小负载电流,LT3081就可保证0 V的最小输出电压。具有较小负顺从电压的8 mA电流吸收器使用NPN晶体管和LTC1983-5电荷泵调节器来实现。此外,此负电源也用作LT6015运算放大器电路的电源,从而允许接地操作。
只要ILIM电阻降至200 Ω以下,LT3081就可保证此电源的最小限流值为0 A。将一个100 Ω的小电阻与ILIM电位计串联,可尽可能扩大调整范围,并且在并联使用两个调节器时仍可保证零电流。
系统诊断
AD7124-4 24 位、Σ-Δ 型模数转换器(ADC)提供输出电压和输出电流以及多个诊断参数的测量值。测得的参数见表 1。
表 1. 测得的参数

正常工作模式使用的主要测量值为输出电压和输出电流,二者均由 ADC 测量。
限流设置点从限流电位计的位置推断得出,并使用双联器件中的第二个电位计测量。此配置允许软件显示限流设置点,并在测得的输出电流接近此设置点时提供警告标记。
与限流设置点类似,电压设置点也从双联器件中第二个电位计的位置推断得出。ADI 软件可使用此信息,在输出电压太低(表示过载)或太高(表示负载将反向电流驱动到电源)时提供警告标记。
另外还测量两个 LT3081 器件的温度监视器引脚。尽管LT3081 器件中的功耗一直较低,但在高电流和气流受限的情况下工作仍可能会导致温度过高。
其他测量值用于诊断目的,软件可使用这些值指示故障情况。例如,如果输入电压降至 28 V 以下,或 LDO 预调节电压降至 1.6 V 以下、输出以上,则软件会发出警告;其中任一种情况都可能表示输入电源或 CN-0508 本身出现故障。
风扇控制电路
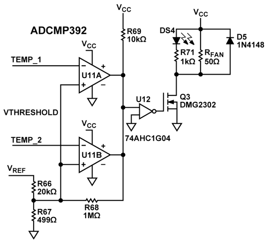
CN-0508 包括一个开关 5 V、<1 A 风扇的自动风扇控制电路。ADCMP392 将两个 LT3081 温度信号与 60 mV 基准电压进行比较。比较器的输出可以通过“线与”方式连在一起,如果其中一个 LT3081 达到 60°C,则将使能 5 V 输出。

图 7. 风扇控制电路
系统性能
负载调整率
理想情况下,无论负载如何,电源的输出电压都应保持恒定。图 8 显示,当负载电流从零增加到 2.5 A 时,CN-0508的负载调整幅度在 20 mV 内,相应的输出电阻约为 8.8 mΩ。

图 8. VOUT与 IOUT(负载调整)
恒压/恒流转换
图9显示输出短路时CN-0508从恒压模式转变为恒流模式。初始输出电压为 25 V,负载电阻为 25 Ω。然后输出短路,当很小的 60 μF 输出电容放电时,电流在不到 200 μs 内完 全降为零。此输出电容比大多数商用电源的输出电容小几个数量级,因此出现短路故障时必须消耗的存储能量较少。当 LT3081 的电流调节环路在 2.5 ms 后进入调节状态时,输出电流上升到 2.75 A 限流设置点。

图 9. 1 A 至 2.75 A 限流值
负载阶跃瞬变
图 10 显示 CN-0508 对 1 A 至 2 A 负载阶跃的瞬态响应。

图 10. 1 A 至 3 A 瞬态响应、 30 VIN、24 VOUT
输出最初设置为25 V,负载为25 Ω,第二个25 Ω电阻瞬时接通。
散热性能
图 11 显示 CN-0508 的温升,在恒流模式下向 4 Ω 负载提供2.75 A 电压,电路板水平放置在工作台上方 2.5 cm 处,环境条件为 30°C 静止空气。即使在这种散热较差的环境中,其中一个 LT3081 的最高温度也只有 92°C,远远低于 125°C的工作温度上限。将一个 40 mm、风速为每分钟 0.2 立方米(m3/min)的风扇转向电路板(如在外壳中)可将最高温度降低到 70°C。

图 11. EVAL-CN0508-RPIZ 在 30 V 输入、
向 4 Ω 负载提供 2.75 A 限流输出时的热图像
常见变化
LT3081可以并联,根据应用需要可以将输出电流能力提高到3 A以上。
通过将并联LT3081和独立LT8612分组,并为每个组提供预调节反馈电路,可产生额外的电压和电流输出。
电路评估与测试
EVAL-CN0508-RPIZ 使用Raspberry Pi Zero测试。有关完整设置详情和其他重要信息,请访问 CN0508 用户指南。
设备要求
EVAL-CN0508-RPIZ 评估板
Globtek TR9CR3000T00-IM(R6B) 电源适配器
Raspberry Pi zero W
HDMI显示器
HDMI 电缆
具有ADI公司KuiperLinux图像的8 GB或更大的SD卡
各种功率电阻、电子负载或具有已知功耗的测试电路
万用表
4 Ω、 50 W电阻
开始使用
按照CN0508 用户指南用户指南中的说明,在树莓派SD卡上加载CN-0508图像。
功能框图
图 12 所示为测试设置的功能框图。

图 12. 测试设置功能框图
设置和测试
连接键盘和显示器。
接通输入电源。
顺时针旋转电压控制电位计,观察输出增加直至到达DAC设置点。
在CN-0508 40引脚连接器的反面安装Raspberry Pi Zero W。
确保配置ADI Kuiper Linux SD卡以使用CN-0508设备树覆盖。
将SD卡插入Raspberry Pi Zero W。
启动时,IIO示波器自动运行,并显示CN-0508插件控制面板,如图13所示。
将万用表连接到CN-0508的输出端子。
将恒流控制电位计设置为最大值(完全顺时针),将电压控制设置为零(完全逆时针)。
将DAC设置为所需输出电压,注意输出保持为零。
在输出端连接一个4 Ω、50 W电阻。
将输出电压设置为8 V(输出电流应显示为2 A)。
降低限流控制直至输出电流显示为1 A,表示电路已进入恒流模式。进一步降低负载电阻,或使输出完全短路,对输出电流都没有影响。

图 13. IIO 示波器插件接口
审核编辑:刘清
上一篇:从PCB布局布线入手解决噪声问题
下一篇:串扰和反射影响信号的完整性
龙腾半导体SGT MOSFET LSGT085R018在智慧农业无