时间:2023-03-06 14:31
人气:
作者:admin
仪表放大器(IA)是检测应用的主力,本文将探讨一些利用仪表放大器的平衡和出色直流/低频共模抑制(CMR)特性的方法,使得仪表放大器配合阻性传感器(例如应变计)使用,传感器与放大器在物理上分离。文中将提出一些提高此类增益级的抗噪性,同时降低其对电源变化和元件漂移的敏感性的方法。文章还会提供实测性能值和结果以展示精度范围,方便最终用户应用进行快速评估。
说到传感器,几乎没有什么能比得过惠斯登电桥(图1)。该电桥可产生差分电压,当物理参数变化时,差分电压会随之发生可预测的变化。差分电压还有抑制温度和时间漂移的附带好处。差分电压位于较大共模 (CM) 电压之上。使用仪表放大器来放大电桥提供的小信号。仪表放大器的优点在于,在电桥元件负载很少或没有负载的情况下,它可以检测差分电压并将CM抑制到传统运算放大器无法实现(因为要求外部电阻高度匹配)的程度。

图1. 惠斯登电桥
物理测量所用的电子设备常常远离被测物理参数。例如,埋在卡车称重站路面下方或桥梁结构内的应变计测量,不太可能位于读取测量结果的电子设备旁边。当使用双线四分之一桥接应变计(例如Omega公司的SGT-1/350-TY43)时,传感器放在远离检测放大器的地方,如图2所示,产生的结果不令人满意,即便传感器引线使用屏蔽双绞线也无效。

图2. 远程传感器设置受到环境噪声拾取的影响
问题在于,屏蔽双绞线不是对长电缆线路上的所有干扰都能抑制。在这种情况下,不能依靠仪器的良好平衡输入来消除CM影响。长电缆拾取的干扰对放大器正负输入的影响是不均衡的,而且输入包含CMR无法消除的不相关信号。因此,如图3所示,由于对CM噪声(看似如此)的响应不平衡,在电路输出端发现明显噪声并不奇怪。

图3. 麻烦的放大器输出端120 Hz噪声(0.1 V/div,2 ms/div)
为了从CM(直流和干扰)中成功提取很小的电桥差分电压,一种解决方案是使用两对屏蔽或非屏蔽双绞线 (UTP)。这样,仪表放大器的两个输入实现均衡,受到的 CM 噪声影响相同,如图 4 所示。诸如 LT6370 之类的器件具有出色的低频 CMR (120 dB),能够可靠地抑制困扰 IA 输入的噪声。结果,即使在嘈杂的环境中,远距离输出波形也很干净。

图4. 使用两根非屏蔽双绞线进行远程检测
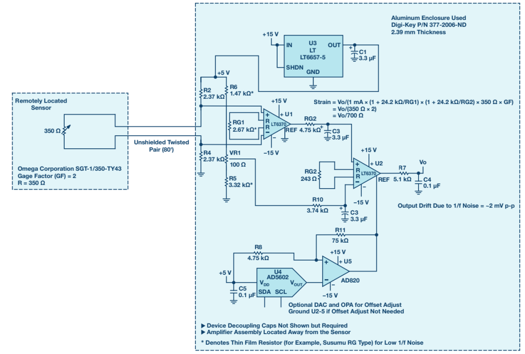
有了 LT6370 的全部 CMR 功能,我们可以更进一步,通过减少一对接线来简化配置,仅留下一根 UTP。此概念如图 5 所示,其中 U2 的输入保持平衡以获得良好的 CMR。注意 UTP 引线看起来与 U2 相同,并有相同的对地阻抗(R2、R4)。

图5. 用于远程检测的单根UTP
对于图 5 所示的元件值,流过传感器 RSENSOR的电流约为 1 mA。使用 U 1的 RG1 值,该级以 G = 10 V/V 运行,输出电压为 RSENSOR 上电压的10倍放大副本,约为 3.5 V。U1 的主要任务是消除 UTP 长导线上存在的且仅响应传感器电压的干扰,传感器电压等于传感器电阻乘以流经其中的约1 mA电流。LT6370 出色的低失调电压和漂移,以及优异的CMR特性,使其成为显而易见的选择。
惠斯登电桥的另一半由 R5、R6 和 VR1 组成,其电流与电桥的传感器部分几乎相同。U1 输出端的传感器电压和VR1游标处的基准电压均经过低通滤波后达到 U2 的差分输入端,以消除干扰噪声。U2 设置为高增益(G = 1 + 24.2 kΩ/RG2 = 100 V/V),以放大正输入端上的非常小的传感器电压,而负输入端上是固定的低噪声基准电压,自基准电压源 LT6657-5 产生。U1输出精确代表实测的施加于传感器(其附着于目标元件或材料)的应变,以驱动 ADC 或其他类似的信号处理。
可选 DAC 和 OPA(U4、U5)连接到 U 2的 REF 引脚(如果不需要偏移调整,可以将其接地),可用于提供输出偏移调整和调零。使用 DAC 可以将U2 输出电压移动到适合所选 ADC 的基准或 CM 电平。例如,基准电压为 5V 的 ADC 可以直接从U2驱动,使用 DAC 驱动 U2REF 输入,将其零输出设置为 2.5V。这样,0 V 至 2.5 V ADC 模拟输入代表压缩应变,2.5 V 至 5 V 信号代表拉伸应变。需要注意的是,驱动 U2 REF 引脚的器件(本例中为 AD820)应保持低阻抗,以消除任何可能的增益误差。
以下是输出电压与传感器电阻的关系以及输出电压与被测量应变(ε)的关系的表达式:

其中,ΔRSENSOR为应变引起的传感器电阻的变化




其中:
L 指传感器长度
ε 指被测应变量
对于所选的传感器:
Rsensor= 350 Ω
GF= 2
产生的应变(ε)为:

LT6370 的超低增益误差(G = 10 V/V时小于0.084%)和低输入失调电压(全温度范围内最大值小于50 μV),保证U2获得传感器电压的真实副本,减去UTP拾取的干扰,与 U2 反相输入端产生的基准电压进行比较。LT6657-5 产生稳定、低噪声、低漂移的基准电压,使整个电路不受电源电压变化的影响。特别重要的是,LT6657-5 的 1/f 噪声很低,这点意义重大,因为电路的增益很大。
U2 每个输入端的简单RC低通滤波器(R9、C2和R10、C3)的滚降频率设置为约 10 Hz,输出噪声可以通过限制带宽来降低。
如图 6 所示,LT6370 的 1/f 噪声转折频率很低(<10 Hz),1/f 噪声的影响很小,这是一个优势。此外,电流噪声密度图显示,利用输入端噪声的相关分量,保持两个输入阻抗平衡以使电流噪声影响最低要好得多。因此,由于 VR1 的游标具有等效阻抗,R10 的值降至 3.74 kΩ,以与 4.75 kΩ 的 R9阻抗匹配。

图6. LT6370输入基准电流/电压噪声密度
电桥传感器远离信号处理放大器,需要仪表放大器来提取干净的实测差分电压。LT6370 仪表放大器的特性使其能够成功处理远程传感器通过长电缆传来的信号。LT6370 制造工艺在生产测试期间调用片内加热器来保证温度漂移值,进一步增强了 LT6370 对远程监控应用的适应性,并延长了其在难以维修的设备中的使用寿命和产品寿命。
审核编辑:汤梓红
龙腾半导体SGT MOSFET LSGT085R018在智慧农业无