时间:2023-03-07 14:20
人气:
作者:admin
LT1533 开关稳压器1, 2通过使用实现 100μV 输出噪声 围绕其输出的闭环控制 开关以严格控制 开关转换时间。放缓 下行开关转换消除了 高频谐波,大大 减少传导和辐射 噪声。
该器件的 30V、1A 输出晶体管 限制可用功率。这是可能的 在保持 低噪声性能 使用适当设计的输出 阶段。
高压输入稳压器
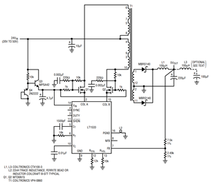
LT1533 的 IC 工艺限制 集电极击穿至 30V。一个复杂的 因素是变压器 使收集器摆动两次 电源电压。因此,15V 代表 允许的最大输入 供应。许多应用需要 更高的电压输入;电路 图 1 使用级联编码3输出 达到如此高电压的阶段 能力。此 24V 至 5V (V在= 20V– 50V)转换器让人联想到: 以前的 LT1533 电路,除了 Q1 和 Q2 的存在。4这些 器件,插入 IC 之间 和变压器,构成一个级联 高压级。他们提供 隔离IC时的电压增益 从其较大的漏极电压摆幅。

图1.低噪声24V至5V转换器(V在= 20V–50V):级联编码 MOSFET 可承受 100V 变压器摆幅,因而允许 LT1533 控制 5V/2A 输出。
通常,高压级联 设计为简单地提供电压 隔离。对 LT1533 进行级联编码 特殊注意事项,因为 变压器的瞬时电压 并且当前信息必须是 准确传输,尽管传输较低 幅度,以达到 LT1533。如果这是 如果不这样做,稳压器的压摆控制环路将无法工作,从而导致 输出噪声显著增加。这 交流补偿电阻分压器 与 Q1–Q2 栅极漏极相关 偏置服务于此目的,防止 变压器摆幅通过 栅极沟道电容从 破坏级联的波形传输 保真度。第 3 季度及相关 组件提供稳定的直流端接 对于分隔器,而 保护 LT1533 免受高电平影响 电压输入。
图 2 显示的结果 Cascode 响应是忠实的,即使 100V 摆动。跟踪 A 是 Q1 的来源; 迹线 B 和 C 是其栅极和漏极, 分别。在这些条件下, 在 2A 输出时,噪声在 400μV 以内 峰。

图2.基于 MOSFET 的级联代码允许稳压器控制 100V 变压器摆幅,同时保持低噪声 5V 输出。迹线 A 是 Q1 的源,迹线 B 是 Q1 的栅极,迹线 C 是漏极。通过级联实现的波形保真度允许适当的摆动控制操作。
电流提升
图3提升了稳压器的1A 输出能力超过5A。它确实如此 这是使用简单的发射器跟随器(Q1– 问题 2)。从理论上讲,追随者 保持T1的电压和电流 波形信息,允许 LT1533 的摆动控制电路至 功能。在实践中,晶体管 必须是相对较低的 beta 类型。在 3A 集电极电流,其 beta 为 20 通过 Q150–Q1 基极提供 ≈2mA 电流 路径,足以实现适当的回转环路 操作。5追随者损失限制 效率达到68%左右。更高的输入 电压将跟随者感应降至最低 损耗,允许低效率 70% 范围。

图3.一个 10W 低噪声 5V 至 12V 转换器 : Q1–Q2 提供了 5A 输出容量,同时保留了 LT1533 的电压 / 电流转换控制。效率为68%。更高的输入电压可最大限度地减少跟随器损耗,将效率提高到 71% 以上。
图4显示了噪声性能。 纹波测量 4mV (走线 A) 使用 单个LC部分,频率高 内容只是可辨别的。添加 可选的第二个液相色谱部分 将纹波降至 100μV 以下 (迹线 B),高频含量为 在 180μV 以内(注 ×50 垂直比例因子变化)。

图4.图3在10W输出时的波形:迹线A显示了基波纹波,频率残余较高,刚好可以辨别。可选的LC部分产生走线B的180μVQ-1宽带噪声性能。
审核编辑:郭婷
上一篇:负降压稳压器采用升压控制器
龙腾半导体SGT MOSFET LSGT085R018在智慧农业无