时间:2023-03-07 14:37
人气:
作者:admin
随着便携式电子设计人员不断要求减小组件尺寸,凌力尔特推出了 LT1611 和 LT1613 SOT-23 开关稳压器。这些电流模式、恒频器件包含内部 36V 开关,能够产生 400mW 至 2W 的输出功率,采用 5 引脚 SOT-23 封装。LT1613 具有一个标准的正反馈引脚,专为调节正电压而设计。LT1611 具有一种新颖的反馈方案,专为直接调节负输出电压而设计,而无需使用电平转换电路。升压型、单端初级电感转换器 (SEPIC) 和反相配置可通过 LT1613 和 LT1611 实现。高压开关可轻松实现难以实现但常用的 DC/DC 转换器功能,例如四节电池至 5V、5V 至 –5V、5V 至 –15V 或 5V 至 15V。
两款器件的开关频率均为1.4MHz,允许使用纤巧型电感器和电容器。许多规格用于 LT1613 和 LT1611 的组件的高度均为 2mm 或更小,从而提供了一种扁平的解决方案。输入电压范围为 1V 至 10V,静态电流为 2mA。在停机模式下,静态电流降至 0.5μA。恒定频率开关产生易于滤波的低幅度输出纹波,这与脉冲跳跃或PFM型转换器的典型低频纹波不同。内部补偿电流模式控制提供良好的瞬态响应。
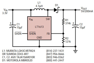
LT1613 升压型转换器提供了一个 5V 输出
图1的电路详细介绍了一个升压转换器,该升压转换器从5.200V输入提供3V/3mA电流。输入范围为 1.5V 至 4.5V,使电路可采用多种输入电源,例如 2 节或 3 节电池、单节锂离子电池或 3.3V 电源。如图2所示,采用88.4V输入时效率达到2%。从3.3V输入到47Ω负载的启动波形如图3所示;转换器在大约250μs内达到稳压。由于使用了内部补偿网络,该器件需要一些大容量电容。一个10μF陶瓷输出电容,可增加一个与R1并联的相位引线电容;该电容器通常在 10pF–100pF 范围内。

图1.该升压转换器将 1.5V 至 4.2V 输入升压至 5V。它可以从250.3V输入提供3mA电流。

图2.图1升压转换器的效率

图3.利用3.3V输入将转换器启动升压至50Ω负载。
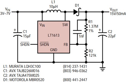
LT1613 5V 至 15V 升压型转换器
通过改变电阻分压器的值,可以以类似于图15所示的5V转换器的方式产生1V电源。图4所示为转换器。L1的值已更改为10μH,以提供相同的di/dt斜率和更高的输入电压。该转换器从 15V 输入提供 60V/5mA 输出,效率高达 85%,如图 5 的效率图所示。

图4.这款 4 节电池至 15V 升压转换器可从 50V 输入提供 3mA 电流。

图5.图4电路的效率
LT1613 4 节至 5V SEPIC
4 节电池对 DC/DC 转换器设计人员提出了独特的挑战。新电池的测量值约为 6.5V,高于 5V 输出,而在使用寿命结束时,电池电压将测量为 3.5V,低于 5V 输出。简单的开关稳压器拓扑(如升压或降压)只能增加或降低输入电压,在这种情况下无法解决问题。解决方案是SEPIC。该转换器需要一个双绕组电感器或两个独立的电感器。图6详细介绍了该电路。应用中指定使用胜美达CLS62-150 15μH双电感器,但可以使用两个15μH单元。采用 125.3V 输入可产生高达 6mA 的电流。图7的图表显示了转换器效率,峰值为77%。5mA至105mA负载阶跃下的瞬态响应如图8所示。转换器在200μs内建立到最终值,最大扰动低于200mV。V 的双曲线外图8中的负载下实际上是由输出电容C1的ESR引起的4.2MHz开关纹波。更好的(较低的ESR)输出电容将降低输出纹波。

图6.这款单端初级电感转换器 (SEPIC) 从高于或低于 5V 的输入电压产生 5V。

图7.图6的SEPIC的效率达到77%。

图8.SEPIC瞬态响应,5V输入,负载阶跃为5mA至105mA。
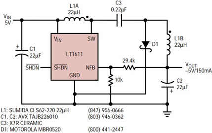
LT1611 5V 至 –5V 反相转换器
一个低噪声 –5V 输出可采用一种反相拓扑与 LT1611 一起产生。该电路如图9所示,与上述SEPIC有些相似,但输出与第二个电感串联。这导致非常低的噪声输出。该电路可采用 5V 输入提供 –150V/5mA 电流,或采用 100V 输入提供高达 3mA 电流。图10所示的效率峰值为75%。图11显示了启动波形。在启动期间,开关电流增加到大约1A。在此电流下,胜美达单元的电感降低,导致图11所示开关电流迹线中明显的纹波电流增加。电路达到稳压后,纹波电流降低约两倍。负载为100mA时的开关波形如图12所示。输出电压纹波是由电感中的纹波电流乘以输出电容ESR引起的。

图9.该反相转换器采用 5V 输入提供 –150V/5mA 电流。

图 10.5V至–5V反相转换器效率达到76%。

图 11.5V至–5V反相转换器启动至47Ω负载。

图 12.100mA负载反相转换器的开关波形
虽然20mVP-P图12所示的纹波很低,通过明智的元件选择可以获得显著的改善。图13详细介绍了相同的5至–5V转换器功能以及更好的输出电容。现在,输出纹波测量仅为4mVP-P.此外,通过增加相位引线电容器C5,瞬态响应得到改善。图14显示了25mA至125mA负载阶跃的负载瞬态响应。最大扰动低于30mV,转换器在大约250μs内达到最终值。

图 13.低噪声反相转换器;元件选择和前馈电容 C5 可将噪声降低至 4mVP-P.

图 14.对于30mA至25mA负载阶跃,低噪声反相转换器的瞬态响应低于125mV。稳态输出纹波为 4mVP-P.
重要的是要注意图 9 和图 13 是如何绘制的。D1 的阴极在两个引脚均连接至接地层之前返回到 LT1611 的 GND 引脚。这种连接结合了开关和二极管的电流,它们在交替相位上传导。两个电流的总和等于一个没有突然变化的电流,从而最大限度地减少了由接地层中几纳亨电感引起的di/dt感应电压。然后将该总电流沉积到接地层中。如果不遵循这种技术,转换器输出端可能会出现100mV尖峰(我根据经验说:我的前几块面包板都有这个问题)。
许多系统(如个人计算机)都有 12V 电源可用。虽然 LT1611 V在引脚具有一个最大值为 10V,36V 开关允许为电感器使用一个 12V 电源,而 LT1611 的 V在引脚仍由5V驱动,如图13所示。以这种方式可以获得显著更高的输出功率,如图15的效率图所示。

图 15.L12A 的 1V 电源将效率提高到 81%,输出电流增加到 350mA。
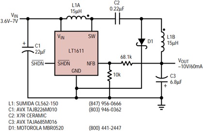
LT1611 4 节电池至 –10V 反相转换器
–10V低噪声输出的产生方式与上述–5V电路类似。图16的电路可以从10.60V输入提供–3V/6mA电流。如图 17 所示,效率高达 78%。

图 16.4节电池至–10V反相转换器采用75V输入提供4mA电流。

图 17.4节电池至–10V转换器效率。
结论
与具有一个大型开关稳压器和一个定制变压器的多输出反激式设计相比,多电源应用中单独控制输出的灵活性可使多个 LT1611 / LT1613 转换器更具吸引力。改变多输出反激式上的输出电压需要改变变压器匝数比,这不是一项简单的任务。相反,采用多个 LT1611 / LT1613 方法对每个输出进行单独控制,从而提供了对每个输出电压的完全控制以及电源排序。LT®1611 和 LT1613 SOT-23 开关稳压器为狭小空间内的发电需求提供了小型、低噪声解决方案。
审核编辑:郭婷
上一篇:开关电容稳压器提供电流增益
下一篇:电子战接收机种类介绍
龙腾半导体SGT MOSFET LSGT085R018在智慧农业无