时间:2023-03-01 11:06
人气:
作者:admin
作用1:用于跳线
单层板只能一面走线,当线路比较密集的时候走线很难,使用0欧姆电阻当做跳线使用,跨过走线,省去了过孔。
作用2:用于配置电路
有些产品在量产时是共板设计,所谓共板设计就是,一块PCB能够适应多种产品。使用时通过贴不同位置的0R电阻,选择不同的电路。
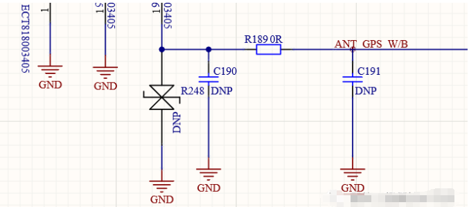
作用3:阻抗匹配预留
如下,射频匹配,画图时使用0R电阻,测试时根据实际情况更换阻值,或者更换为电容、电感等。也可以放到信号线上,实际调试时更换为正确阻值,用于阻抗匹配,减小过冲等。

作用4:放在电源线上,用作测试点、磁珠、电流测量等。
如下图位置,可以放磁珠,提高电路性能,可以放0R电阻,节约成本,可以测量电压、也可以取下串入电流表测电流。方便调试。

作用5:模拟数字单点接地
板上有模拟电路和数字电路,布线时模拟地和数字地要分开,最后使用0R电阻、电感、磁珠等单点接地。

作用6:用于节省成本
如下图所示,USB线上的共模滤波器和0R电阻共用封装,想省钱就贴0R电阻,想要提高性能就贴滤波器。根据自己需求灵活选择。

作用7:保险丝
有些设计者投机取巧使用0欧姆电阻或者接近0欧姆的电阻串在电源线上,充当保险丝,过流时烧毁形成断路。都是成本惹的祸,不建议这么做。
上一篇:ADRF5130反射式开关介绍
龙腾半导体SGT MOSFET LSGT085R018在智慧农业无