时间:2023-02-25 09:27
人气:
作者:admin
本文提供了一个便携式数据采集系统的设计示例,大大简化了电路设计任务。通过具有更低系统成本、更快上市时间、更小尺寸、更好的性能和更高的可靠性的设计,将组件从 7 个组件减少到 3 个组件。
便携式测量系统的硬件设计比选择合适的IC来满足所需的电气性能要复杂得多。有许多权衡需要考虑。电路板面积或高度是否有尺寸限制?包括组件、组装和最终测试在内的总系统成本需要是多少?上市时间有多重要,所有相关风险是否已确定?产品生命周期是什么?产品将在什么环境中使用,可靠性要求是什么?一个极端是使用现成的标准组件的分立设计,另一个极端是使用单个混合信号芯片的定制设计。下面将分立设计与采用MAX1407的设计进行比较。
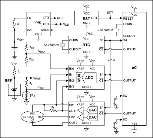
图1显示了使用分立元件的便携式数据采集系统(DAS)的功能框图。该系统包括电源、模拟和数字电路。电源来自电池,电源用于调节输出电压。电池电压可按需使用A/D转换器测量,电池复位电路和稳压输出电压。模拟包括用于连接电化学传感器的模拟前端(AFE)电路(可能包括D/A转换器、运算放大器和模拟开关)、用于测量温度的热敏电阻电路、带有输入多路复用器的A/D转换器,以及与AFE、热敏电阻和A/D转换器一起使用的基准电压源。数字电路包括一个32kHz振荡器、实时时钟(RTC)和一个微控制器(μC),包括高频晶体、用于用户界面的外部中断、内部存储器以及可能的其他外设,如液晶显示器(LCD)偏置和用于连接LCD的驱动器电路。

图1.带有分立标准组件的便携式系统功能框图。
图1所示的传感器是一种电化学型传感器,配置为计数器配置,其中工作电极(WE)通过FB1引脚偏置。FB1 和 OUT1 之间的外部电阻将力/检测 D/A 转换器配置为跨阻放大器,以测量通过传感器的电流。参比电极 (RE) 通过 FB2 引脚偏置,反馈环路通过传感器阻抗闭合到 OUT2 引脚,以调节 WE 和 RE 之间在传感器电流变化时的恒定电位。
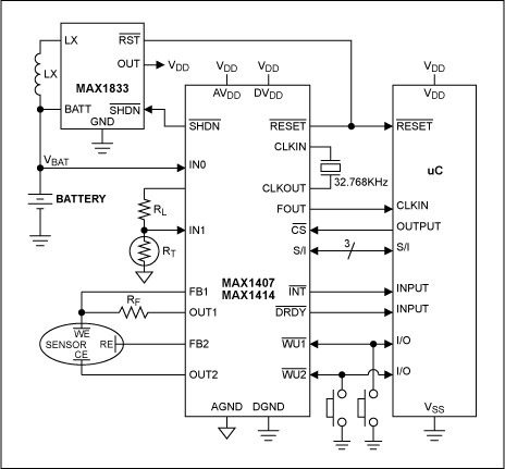
图2所示为使用MAX1407的相同便携式DAS的功能框图,大大简化了系统设计。MAX1407包含AFE所需的所有电路,包括多路复用器、A/D转换器和电压基准。它还能够测量电池和电源电压。还包括数字功能,包括两个复位电路、一个带RTC的32kHz振荡器、唤醒电路、电源控制和一个用于驱动μC的高频时钟输出。此外,MAX1407中的所有模块都可以通过串行接口单独控制和关断。所示的传感器应用只是配置这种灵活AFE的众多方法之一。

图2.采用MAX1407/14的便携式系统功能框图
使用MAX1407(或类似的器件,如MAX1408、MAX1409或MAX1414,如果系统要求不同)有很多好处。 这些特点是更低的系统成本、更快的上市时间、更小的尺寸、更好的性能和更高的可靠性。请参阅表 1。
| 部件号 | 总 ADC 模拟输入 | ADC 辅助模拟输入 | ADC 数据就绪中断信号 | 差分输入检测阈值 (mV) | 力/检测 DAC | 外部电源控制 | 3 态数字输出 |
| MAX1407 | 8 差异 | 4 | 是的 | 0 | 2 | 是的 | 是的 |
| MAX1408 | 8 差异 | 8 | 是的 | 0 | 0 | 是的 | 是的 |
| MAX1409 | 4 差异 | 1 | 不 | 0 | 1 | 不 | 不 |
| MAX1414 | 8 差异 | 4 | 是的 | 50 | 2 | 是的 | 是的 |
由于许多原因,系统成本较低。元件数量少得多,使用价格极具竞争力的MAX1407可降低元件成本。组装和最终测试成本将大大降低,因为由于组件较少,总插入成本更低,并且在电路板级别进行测试和验证的成本也少得多。此外,MAX1407内置的特性消除了μC中的某些功能,如RTC、复位和A/D转换器,从而有更多的低成本μC可供选择。
由于模拟设计和大部分系统设计已集成在MAX1407中,因此上市时间更快。电路板设计和调试时间将更快,因为需要管理的组件更少。一旦第一个设计完成,只要模拟测量系统没有显著变化,就很容易衍生出新设计。如果更改发生在用户界面、软件功能、存储器要求或显示方面,则更改软件或选择同一系列中的其他μC以在很短的时间内提供产品变化或改进功能是相当简单的。
系统尺寸应该更小,更容易适应所需的外形尺寸,因为在印刷电路板上要布线的元件和走线要少得多。性能应该优于分立式设计,因为功能块已经过优化,可作为数据采集系统运行,必要时无需任何额外电路即可无缝连接到μC和电源。由于组件更少,可靠性也得到了提高。
MAX1407/08/09/14系列结合了便携式或非便携式数据采集系统所需的所有模拟和系统支持电路,可无缝连接到廉价的标准μC。 表2显示了两种设计路径的比较,并定量评估了开始系统设计时需要考虑的六个重要项目。MAX1407为分立设计提供了优异的解决方案,当所有这些指标一起考虑时。
| 度量 | MAX1407 (2-3 IC) | 分立式(6-12 个 IC) | |
| 模拟性能 | *** | ** | |
| 可靠性 | *** | * | |
| 体积小 | *** | * | |
| 上市时间 | *** | ** | |
| 分拆的便利性 | *** | ** | |
| 系统成本 | *** | * | |
| 总体评分 | *** | ** | |
| 注意 :相对于其他解决方案,* 是最差的,*** 是最好的。 | |||
审核编辑:郭婷
上一篇:高速ADC的动态测试
下一篇:了解流水线型ADC
龙腾半导体SGT MOSFET LSGT085R018在智慧农业无