时间:2023-02-25 10:51
人气:
作者:admin
本文讨论了如何成功实现两个基准电压源电路,以满足超声成像应用的节省空间需求,这些应用通常需要一个基准电压源来为多个模数转换器(ADC)供电。最后,对两个电路进行了测试,其结果将在以下笔记中讨论。
具有多个模数转换器(ADC)的系统可实现的精度直接取决于施加到ADC的基准电压。例如,医疗超声成像系统通常在接收器的波束成形器电子设备中包括大量ADC,通常按16、24、32等分组组织。最大光束精度要求您将此路径中的误差降至最低。单个ADC基准电压精度差会降低整个系统的性能,分布式负载也是如此,分布式负载由许多单独的阻性和容性负载组成。有几种方法可以为此类ADC阵列提供基准电压:
单独的片内基准电压源:虽然它提供了与每个ADC的本地连接,但该选项的转换器之间的匹配相对较差。
施加于ADC阵列所有基准输入的单个外部基准电压:这种配置允许您设计任意精度的外部基准电压,但由于电阻梯形(每个ADC内部一个梯形)之间的微小变化而产生误差。
驱动ADC基准梯形图的外部基准电压源直接抽头:此选项通过直接控制施加到每个ADC阶梯的基准电压来提供最大的增益精度。但是,它需要驱动梯形图的(相对)低电阻,并且某些ADC不允许访问该内部偏置点。
模数转换器精度
对于许多应用,增益和噪声电平对ADC精度有重大影响。ADC的增益由其传递函数的斜率表示,该斜率将模拟输入与数字输出代码的允许范围相关联。量化增益的一种方法是测量满量程(FS)输入范围,该范围由基准电压电平直接控制。对于医疗超声成像系统,ADC满量程范围的变化会导致声束形成误差。这也改变了ADC的削波点——这种效应在某些信号解调方案中可能很重要。
ADC的噪声电平决定了其可用动态范围;此动态范围通常应尽可能大。ADC噪声的参考噪声分量可以是加法或乘法。加性噪声很容易通过各个ADC上的本地旁路电容滤除,在大多数设计中,这些电容已经存在,以优化ADC的动态性能。
另一方面,乘法噪声更阴险。对于超声应用,音频频谱中的参考噪声可以调制RF频谱中的大“静止”信号。这种信号由超声靶标中的静止组织产生。音频调制在RF信号上产生边带,该边带可由多普勒检波器解调,从而在检测到的多普勒输出信号中产生音频音调。
为了估算超声应用中可容忍的音频噪声量,假设施加到MAX10等1448位ADC的近满量程RF信号。该器件的动态范围(近60dB)意味着-60dBFS的本底噪声。该噪声水平可以归一化为1Hz带宽。80MHz采样速率的奈奎斯特带宽为40MHz。校正因子为√(40MHz)= 76dB,使ADC的本底噪声为-60dBFS - 76dBFS = -136dBFS。由于保守设计要求基准电压噪声至少低20dB(-156dBFS),因此+2.0V基准要求33nV的极低噪声水平P-P(约 8nV有效值/√赫兹)。
具有多个ADC的阵列可能需要比每个转换器内部电压更精确的基准电压(例如,MAX144x转换器的内部基准精度为±1%)。以下两个电路作为此类阵列的参考设计提交。它们具有单个通用低频噪声滤波器,并通过单个ADC上的本地去耦电容实现高频噪声抑制。
单个外部基准
基于MAX144x系列的多路转换器系统非常适合与公共基准电压配合使用。这些转换器的REFIN引脚可以直接连接到外部基准源,无需修改任何电路。此外,REFIN的高输入阻抗(即使是并联连接的多个REFIN端子)仅消耗很小的负载电流。
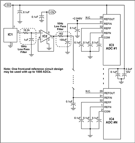
MAX6062 (IC1)等精密电源产生+2.048V的外部直流电平(图1),噪声电压密度为150nV/√Hz。其输出通过1极点低通滤波器(截止频率为10Hz)至运算放大器(IC2),如MAX4250,在输出施加至第二个10Hz低通滤波器之前缓冲基准。IC2 (MAX4250)提供低失调电压(用于高增益精度)和低噪声电平。缓冲器后面的无源10Hz滤波器衰减基准电压源和缓冲器级产生的噪声。滤波后的噪声密度在频率越高时会降低,满足精确ADC操作规定的噪声水平。

图1.对于超声应用,单个低噪声基准电压源电路可驱动多达1000个ADC。
MAX144x系列转换器的典型增益误差为±4.4% (优于±0.5dB)。这种性能优于超声接收器信号路径中所有其他构建模块的增益容差。请注意,由于所有有源器件均由相同的电源电压驱动,因此可确保正确的上电/关断时序。这种方法能够以最少的电路实现出色的增益匹配和极低的噪声水平,并且应该足以满足许多需要多个增益匹配ADC的应用。
生成精密外部基准
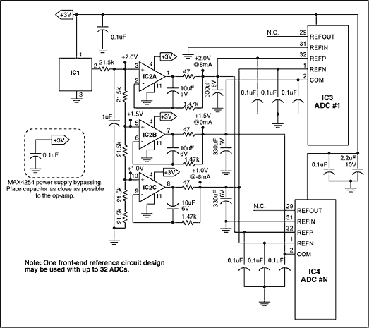
对于要求更严格的增益匹配的应用(图2),MAX144x系列同样非常适合。将每个REFIN连接到模拟地可禁用每个器件的内部基准,从而允许内部基准梯由一组外部基准源直接驱动。这些电压可以具有任意严格的容差,ADC通常在0.1%以内跟踪它们。该系列ADC还在梯形基准连接上具有4kΩ电阻,即使许多ADC并联工作,也可以轻松驱动负载。

图2.同样对于超声应用,精密低噪声基准电压源电路可驱动多达32个ADC。
+2.500V的直流电平可由精密电源(IC1)产生,如MAX6066,后接10Hz低通滤波器和精密分压器。该分压器的缓冲输出设置为+2.0V、+1.5V和+1.0V,精度取决于分压电阻的容差。
这三个电压由四通道运算放大器IC2(MAX4254)缓冲,IC10因其低噪声和直流失调而被选中。各个电压跟随器连接到3Hz低通滤波器,该滤波器将基准电压和缓冲放大器噪声滤波至2nV/√Hz电平。+0.1V和+0.2V基准电压将相关ADC的差分满量程范围设置为<>VP-P.+2.0V和+1.0V缓冲器驱动ADC之间的内部梯形电阻:4kΩ除以电路中的ADC数量。例如,32个ADC将从这些电源吸收8mA电流,负载电流完全在IC2(MAX4252)的能力范围内。
这种配置的增益精度几乎可以任意好,这取决于IC1的精度等级(此处为MAX6066)和分压器中电阻的容差。在这种配置中,每个ADC的增益匹配通常为0.1%。当噪声电平低于3nV/√Hz(100Hz时)时,该电路具有出色的性能。如图1所示,所有有源组件的通用电源消除了上电或断电时电源排序的任何顾虑。
当运算放大器的输出匹配优于0.1%时,可以复制这些缓冲器和后续低通滤波器,以支持多达32个ADC。对于需要32个以上匹配ADC的应用,强烈建议使用所有转换器通用的基准电压源和分压器串。
总结
需要大量具有良好通道间匹配的数据转换器的系统需要仔细设计基准电压源系统。使用通用、高精度、低噪声基准电压源驱动所有ADC是实现高精度匹配的宝贵方法。MAX10x系列144位ADC具有灵活的基准输入和出色的动态性能,是此类应用的热门选择。
审核编辑:郭婷
龙腾半导体SGT MOSFET LSGT085R018在智慧农业无