时间:2023-02-25 10:54
人气:
作者:admin
当今的许多仪器仪表和过程控制应用使用模数转换器(ADC)转换传感器的模拟输出进行处理和/或存储。对于电压输入ADC,存在三种不同的输入结构类型:单端、伪差分和全差分。本教程解释了输入类型之间的差异、优势和权衡。
当今的许多电子仪器都依赖于微控制器或数字信号处理器(DSP)来处理现实世界的模拟信号。传感器将温度或压力等自然参数转换为电压或电流。模数转换器(ADC或A/D转换器)将信号转换为数字形式。
对于电压输入ADC,存在三种不同的输入结构类型:单端、伪差分和全差分。
最简单的解决方案是选择与传感器输出相匹配的ADC输入结构。但是,应考虑每种结构的权衡。此外,如果在传感器和ADC之间使用信号调理电路,该电路会影响ADC输入结构的选择。一些ADC是可配置的,允许在单端或伪差分输入结构(MAX186、MAX147)之间进行选择,而其他ADC允许在单端或全差分(MAX1298、MAX1286)之间进行选择。
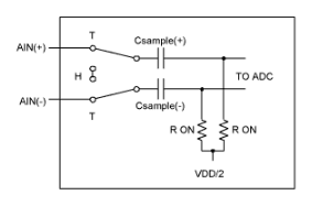
全差分输入
为了获得最大的噪声抑制,请使用全差分输入。图1所示为全差分ADC T/H输入结构示例。在跟踪模式下,Csample(+) 充电至 [AIN(+) Ð VDD/2] 和 Csample(-) 电荷为 [AIN(-) Ð VDD/2].当T/H切换到保持模式时,Csample(+)和Csample(-)串联在一起,因此提供给ADC的电压样本是AIN(+)和AIN(-)的差值。差分架构与T/H中可接受的输入带宽相结合,是实现良好动态共模抑制的关键因素。

图1.全差分 T/H 载物台。
在嘈杂的环境中,耦合噪声可能导致差分输入超过ADC允许的输入电压范围。为获得最佳性能,请减小输入信号范围,以确保不超过ADC输入范围。
差分信号的另一个关键优势是动态范围增加。随着电源降至3.3V或更低,设计工程师正在寻找实现更大输入动态范围的方法。理论上,给定单端和全差分输入的相同电压范围,全差分输入的动态范围将是其两倍(图 2)。这是因为两个差分输入可能180°异相,如图3所示。

图2.全差分模式 - AIN(+) 和 AIN(-) - 180° 异相。

图3.全差分模式与单端模式使ADC动态范围翻倍。
另一种思考方式是与信噪比(SNR)有关。SNR根据ADC的满量程输入电平和最小可检测信号来定义:

最小可检测信号通常受本底噪声的限制。由于全差分输入具有满量程输入电压电平的2倍,并且具有出色的直流和交流共模抑制(表现为噪声),因此SNR增加。
浮动差分输入
理想情况下,共模电压超过GND和V。DD可以存在于差分系统中,前提是差分电压不超过ADC输入范围。实际上,只有当传感器和ADC隔离时,才能实现这一点。在图4的示例中,AIN(+)和AIN(-)处的电压落在ADC规定的输入范围内,但传感器输出电压上的大共模电压迫使ADC输入超过最大输入电压规格。

图4.高共模电压。
图5显示了相同的系统,但使用具有电气隔离接地的独立电源。R偏见将输入偏置为 V裁判/2,以尽量减少泄漏电流引起的漂移。只要接地之间存在隔离,ADC就只能看到AIN(+)和AIN(-)之间的差分电压,因此传感器(或ADC)被称为“浮动”。(注意:为确保电流隔离,必须考虑传感器接地和系统接地之间的所有泄漏路径。电池供电系统固有地提供隔离,前提是其机箱与其内部ADC系统接地隔离)。

图5.高共模电压,带独立系统电源。
伪差分输入
伪差分输入类似于全差分输入,因为它们将信号接地与ADC接地分开,允许消除直流共模电压(与单端输入不同)。然而,与全差分输入不同,它们对动态共模噪声的影响很小。
在图6中,采样仅发生在输入AIN(+)信号上。不对共模信号 AIN(-) 进行采样。在“TRACK”模式下,采样电容通过串联电阻R充电上.在“保持”模式下,采样电容连接到AIN(-),反相输入信号提供给ADC进行转换。由于采样仅发生在 AIN(+) 输入上,因此在转换期间 AIN(-) 必须保持在 ±0.1LSB 以内以获得最佳性能。

图6.伪差分 T/H 阶段。
实现伪差分输入的另一种方法按顺序对AIN(+)和AIN(-)进行采样,并提供两个电压的差值作为转换结果。
对于动态信号,AIN(+) 和 AIN(-) 的相位在采样期间不匹配,从而导致失真。选择具有全差分输入的ADC,用于动态时变信号。
伪差分输入的典型应用是测量偏置到任意直流电平的传感器。有些器件(如MAX146)具有COM引脚,允许单端输入以共模电压为基准,使其成为伪差分。所有输入通道均以COM电压为参考。
图7显示了在惠斯通电桥应用中连接的热敏电阻。在此示例中,AIN(+) 和 AIN(-) 都不为零。ADC 的输出代码是差分电压 AIN(+) - AIN(-) 的函数。伪差分输入抵消了直流共模电压。为确保AIN(-)稳定在±0.1LSB以内,请使用一个0.1μF电容将AIN(-)旁路至模拟地。

图7.惠斯通电桥应用。
单端输入
单端输入通常足以满足大多数应用的需求。在单端应用中,所有信号都以ADC上的公共接地为基准。每个通道使用单个输入引脚。模拟接地引脚在多通道系统的所有输入之间共享。信号路径中的直流偏移和/或噪声会减小输入信号的动态范围。如果信号源和ADC彼此靠近(即在同一电路板上,以便信号走线尽可能短),则单端输入是理想的选择。单端输入更容易受到耦合噪声和直流失调的影响。然而,信号调理电路可以减少这些影响。
图8显示了单端ADC的采样保持(T/H)输入的简化示例。采样电容在“TRACK”模式下通过串联电阻切换到输入引脚。当T/H进入“保持”模式(在实际转换过程中)时,开关断开,ADC将采样电容两端的电压转换为数字代码。

图8.单端 T/H 载物台。
共模电压和共模抑制比
共模电压是指公共电压(即两个差分输入端的幅度和相位相同(图 9)。共模抑制比(CMRR)通常指定用于全差分输入,描述了ADC抑制共模(通常为DC)电压的能力。ADC输入端出现的直流共模电压与直流输入失调具有相同的效果。通常,传感器信号和地线在物理上非常接近,并且会耦合到共模噪声中。共模噪声的最大来源通常是来自电源线的50/60Hz噪声。电源纹波、EMF、RF或高频开关噪声也可能是共模噪声的来源。

图9.共模电压。
共模抑制比(CMRR)通常定义为差分电压增益与共模电压增益之比:

其中:
ADIFF = 差分电压增益
ACM = 共模电压增益
对于ADC,差分电压增益(A差异) 定义为 Δ Output_Code/Δ Differential_Voltage共模电压增益定义为 Δ Output_Code/Δ Common_Mode_Voltage。对于全差分输入,输出代码相对于共模电压的变化很小;因此,CMRR会很大,并且通常以对数刻度表示。
需要注意的是,CMRR依赖于频率相关参数。随着共模电压频率的增加,AIN(+)和AIN(-)之间实现最佳共模抑制的相位匹配变得更加难以维持。因此,共模抑制在高频下效果较差。
总结
将传感器与ADC接口需要将传感器/信号调理输出与ADC输入相匹配。电压输出传感器提供单端或差分输出。对于单端信号,所有输入均以系统地为基准。差分信号提供正信号和负信号,正输出 (AIN+) 以负输出 (AIN-) 为参考。
三种常见的ADC输入结构适用于单端或差分输出传感器:单端、伪差分或全差分。最简单的方法是在测量单端信号时使用单端ADC。如果使用差分ADC测量单端信号,只需将ADC AIN(-)引脚连接到模拟地即可。这允许使用多通道差分输入ADC测量单端和差分信号。
差分输入可以通过测量传感器正负端之间的电压差来提供比单端输入的性能改进。这提供了共模抑制。选择用于直流共模电压抑制的伪差分ADC。对于需要激励的传感器,使用伪差分ADC可以将偏置电压归零,并允许传感器接地与模拟接地不同。伪差分输入不提供交流共模抑制。对于动态共模抑制,请选择全差分ADC。全差分输入通过抑制直流和动态共模电压提供最佳性能。最终选择使用哪种输入结构将取决于传感器、信号调理电路、应用和精度要求。
审核编辑:郭婷
龙腾半导体SGT MOSFET LSGT085R018在智慧农业无