时间:2023-02-22 15:52
人气:
作者:admin
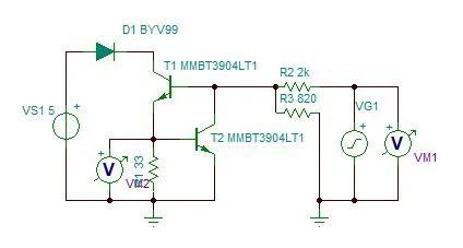
由三极管构成的恒流源在很多电路中都会用到,当对恒流源的电流精度要求较高时,如果还希望采用普通三极管来实现恒流,在设计时就不得考虑温度会改变三极管参数,进而影响由其构成的恒流源的输出电流。这里分析一种由两个三极管构成的可以输出两种恒流电流的恒流源电路受温度影响的情况,电路原理如图1所示。

图1. 一种可以输出两种恒流电流的恒流源电路
当图1所示的R2和R3分别由MCU的IO引脚驱动时,在R1的33欧电阻上可以获得两种不同的恒流电流值,这里不赘述。重点说明图1所示VG1为3.3V方波信号时,R1电阻上的电流值受温度影响的情况,以及受温度影响的原因。
首先看27摄氏度条件下R1电阻上流过的电流值如图2所示为,6.42mA。

图2. 27摄氏度环境温度时R1电阻上流过的电流
当温度为-40摄氏度,其他条件不变时,R1电阻上流过的电流值如图3所示,为4.01mA。

图3. -40摄氏度环境温度时R1电阻上流过的电流
当温度为75摄氏度时,其他条件不变时,R1电阻上流过的电流值如图4所示,为8.17mA。

图4. 75摄氏度环境温度时R1电阻上流过的电流
对比上述不同环境温度下的仿真结果可知,-40摄氏度时恒流源的电流较标准27摄氏度条件下偏差-37.5%,75摄氏度时恒流源较标准27摄氏度条件下偏差27.3%。这在一些温度范围较宽,且对恒流源输出电流精度有一定要求的场合是不允许的。
那么问题是:环境温度到底影响了三极管的哪些指标参数,进而影响到恒流源的输出电流昵?
问题的答案是:图1所示的应用条件下,环境温度影响的是T1管的Vbe的饱和导通电压,Vbe的饱和导通电压与ic电流及环境温度之间有强相关性,在ic保持在一定范围内时,环境温度将成为影响Vbe的饱和导通电压大小的主要因素。Vbe与ic和环境温度的相互关系曲线可参考图5。

图5. 三极管Ic电流,饱和导通电压及环境温度关系曲线
总结:
1.在ic大小基本不变或保持在一定范围内时,三极管的饱和导通电压与环境温度成反比,即环境温度越高,Vbe越小,反之环境温度越低,Vbe越大。
2.图1所示电路T1管的Vbe参与限流时(IO输出为3.3V:0V),环境温度越低,恒流源输出电流越小,反之温度越高,输出电流越大。
3.图1所示电路T2管的Vbe参与限流时(IO输出为3.3V:3.3V),环境温度越低,恒流源输出电流越大,反之温度越高,输出电流越小。
龙腾半导体SGT MOSFET LSGT085R018在智慧农业无