时间:2023-02-16 09:18
人气:
作者:admin
MOSFET在BMS中的应用
01BMS
电池管理系统
电池管理系统是一种能够对电池进行监控和管理的电子装备,是电池与用户之间的纽带。通过对电压、电流、温度以及SOC等数据采集,计算进而控制电池的充放电过程,主要就是为了能够提高电池的利用率,防止电池出现过度充电和过度放电。
02BMS
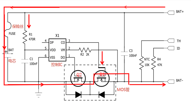
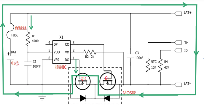
充电状态
BAT+/BAT-接充电器,正常状态,给电池充电,当电池的电压超过4.3V时,充电控制端X1由高电平转为低电平,从而使充电控制MOS管Q1关断,充电回路被切断,即进入过电压保护,当电池通过负载放电,(注意,此时虽然Q1关断,但由于体二极管D1的存在,放电回路是仍然存在)使电池电压低于4.1V时,充电控制端X1将输出高电平,使充电控制MOS管Q1回到导通状态。

03BMS
放电状态
BAT+/BAT-接负载,电池放电,当电池电压低于2.9V时,放电控制端X1由高电平转为低电平,从而使放电控制MOS管Q2关断,放电回路被切断,即进入欠电压保护,电路也会进入“省点”低功耗模式,如果对电池充电,(同样,由于Q2体二极管D2的存在,此时充电回路也是存在的),当电池电压高于2.9V时,放电控制端X1将输出高电平,使放电控制MOS管Q2回到导通状态。

MOSFET在BMS中的选型
MOS对锂电池板的保护作用非常大,它可以检测过充电,检测过放电,检测充电时过电电流,检测放电时过电电流,检测短路时过电电流。所以MOS管的质量如何关系到锂电池板的“生死”。
由于锂电池的电压采用串联方式获得,电池的多少决定电压的高低,因此MOS的选用,和电池的个数相关。如13串为1组的电池电压13*3.7=48.1V,即为48V的电池。
锂电池的电流(容量)采用并联的方式获得,12组48V4200mAH的电池并联,得到48V50AH容量的电池。
原理: 电流(串联电路电流相等,并联电路 I总=I₁+I₂+In)
电压(并联电路电压相等,串联电路 U总=U₁+U₁+Un)
确定电池组的电压,通常按20%余量选择MOS的电压,因锂电池的应用场合对温度要求较高,因此MOS电流的选型上,大多考虑MOS的内阻要非常低,除了选择大电流低内阻的MOS产品外,设计时也会采用多个MOS并联的方式,进一步减小MOS的导通内阻。
原理:电阻(串联电路中R总=R₁+R₂+Rn,并联电路中R总=R/n)
审核编辑:汤梓红
下一篇:为何SiC模块受到市场高度关注?
龙腾半导体SGT MOSFET LSGT085R018在智慧农业无