时间:2023-02-14 10:53
人气:
作者:admin
Jin-Jyh Su 和 Terry Groom
科技融入我们生活的方方面面,带来了共通互联、媒体驱动的生活方式,而新的生活方式也在推动技术的进一步发展,包括当今高度集成的汽车信息娱乐系统。汽车信息娱乐系统中包含各种复杂的电子元件组合,例如消费电子元件:高性能微控制器、存储器、接口和驱动器 IC。电源设计也同样复杂,因为每个元件都可能需要各种具有宽范围功率要求的低电压电源轨。这样的复杂性不仅局限于信息娱乐系统,汽车性能、燃油效率和驾驶员操控的便捷性都需要更加先进的电子系统来实现。电源系统还需要同时面对敏感的电子系统和严苛的汽车运行条件:即较宽的电压范围和可预见的瞬变电池环境。精心设计的电源系统必须既能为电子系统供电又可提供保护,即使制造商采用启停技术等功能使汽车环境不适合采用电子系统时也不例外。
启停技术会加剧电子系统必须面对的极端条件,尤其是在反复发动引擎的情况下。采用启停技术的汽车会反复重启引擎,每次重启都会让电池电源经历一次冷启动,即便如此,关键系统也必须保持正常运行。而另一种情形如车载音乐声突然停止,驾驶员变成无伴奏清唱,这种体验虽然不是灾难性的,但也不会带来正面评价。
另一方面,超低静态电流是汽车电源系统的关键要求。汽车可能会被闲置一个月或更久,当一些关键电子系统始终接通并安静运行时,必须保证不会耗尽电池。
ADI 公司™ LTC3372一体化高压控制器能够承受汽车电池环境带来的极端电压变化,保持稳压状态。由于它具有超低静态电流,可以让始终接通的元件保持运行而不会耗尽电 池。LTC3372 采用 4 个可配置的单片式稳压器,可为信息娱乐系统或其他电子系统提供多达五个输出通道。
汽车多通道电源
LTC3372 显著减少了产生多路电源轨所需的元件数量。它将成熟的高电压汽车控制器技术与 4 个可配置的单片降压型稳压器相结合,构建了一个节省空间和成本的汽车多通道电源解决方案。
高电压降压型控制器输入可承受高达 60 V 的输入浪涌 (例如在负载突降期间所看到的) ,并且还可以工作在采用标准降压型配置时低至 4.5 V 的输入电压、采用 SEPIC 配置时低至 3 V 的输入电压。该输入工作范围可在面临显著瞬变时为敏感型电子系统提供不间断电源。LTC3372 的 4 个低电压降压型稳压器可以在 8 个 1A 功率级中选择组合功率级进行单独配置。通过组合功率级来满足每个稳压器的功率要求,并提供 8 种可能的独特 4 输出通道配置,所有这些都直接来自汽车电池电源。
单片式 IC 多通道电源解决方案的一个优势是共享内部基准电压和偏置电源。与独立的多个 IC 相比,这种偏置共享使多通道电源的每通道 IQ 值更低。对于始终导通的单通道电源, VIN 基准偏置 IQ 的典型值为 23 µA,最大值为 46 µA (150°C 时)。所有 5 个通 道在突发工作模式 Burst Mode® 下稳压时,典型偏置电流总共仅为 60 µA,即每通道 12 µA。由于 LTC3372 的 5 个通道的总偏置 IQ 与使用旧技术的单通道相当,因此支持全新的始终接通的汽车应用。
单芯片控制器和稳压器
LTC3372 包括一个前端 60 V 高电压 (HV) 降压控制器和 4 个低电压 (LV) 5 V 单片式降压型稳压器,支持低 IQ 突发工作模式。 LTC3372 通过将控制器和单片式稳压器集成到一起,能够以低成本和紧凑的尺寸由高输入电压提供多达 5 个独立电源轨。高压控制器的输出电压可选择为 3.3 V 或 5 V,具体取决于 VOUTPRG 引脚的电平;低压稳压器的输出电压可通过 FB1 至 FB4 引脚使用外部电阻分别配置。
图 1 和图 2 显示了一个典型应用中高压控制器的效率。虽然高压控制器通常用于为低压稳压器馈电,且每个稳压器可通过各个通道的使能和输入引脚独立工作。8 个功率级可提供更多灵活性。8 个开关可分布在低压稳压器之间,通过 C 位 (C1、C2、C3) 进行数字化组合配置,以满足特定电源轨的最大电流限制。表 1 显示了每个稳压器编号的 C 位设置和最高输出电流限制配置。图 3 显示了效率如何随并联开关数量变化。

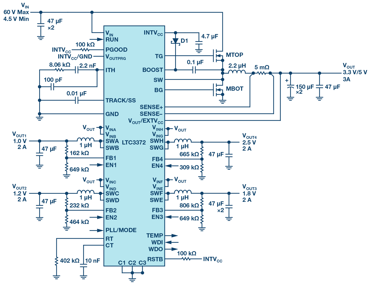
图 1. LTC3372 60 V 输入的典型应用。高压控制器为 4 个2A, 1 V/1.2 V/1.8 V/2.5 V 的 低压稳压器提供馈电。3.3 V/5 V 高压控制器输出可用作额外的 3 A 电流轨。

图 2. 图 1 中的突发模式工作效率与 高压控制器输出电流的关系。输出电流最高可达 10 A,足以为 4 个满载 低压稳压器和一个 3 A、3.3 V/5 V 负载馈电。

图 3. 突发模式工作效率与 低压稳压器输出电流的关系。1 A、2 A、3 A 和 4 A 降压型稳压器分别代表 1 个、2 个、3 个和 4 个开关并联连接时的配置。
表 1. 通过 C1、C2 和 C3 代码设置 低压稳压器配置;采用任何少于 4 个 LV 稳压器的配置时,未被使用的稳压器的使能引脚和反馈引脚均连接至地
| C3 | C2 | C1 | BUCK 1 | BUCK 2 | BUCK 3 | BUCK 4 |
| 0 | 0 | 0 | 2 A | 2 A | 2 A | 2 A |
| 0 | 0 | 1 | 3 A | 1 A | 2 A | 2 A |
| 0 | 1 | 0 | 3 A | 1 A | 1 A | 3 A |
| 0 | 1 | 1 | 4 A | 1 A | 1 A | 2 A |
| 1 | 0 | 0 | 3 A | 2 A | 3 A | |
| 1 | 0 | 1 | 4 A | 2 A | 2 A | |
| 1 | 1 | 0 | 4 A | 1 A | 3 A | |
| 1 | 1 | 1 | 4 A | 4 A |
LTC3372 还提供了片上温度传感器和看门狗定时器功能。温度传感器允许用户在启用 LV 稳压器时密切监测芯片温度。如果微处理器在发生故障时无法清除定时器,则看门狗定时器会发出复位信号。
功耗优化
通常,我们会根据效率来评价DC/DC转换器,因此设计要使其效率更大化,但在功耗 (而不仅是效率) 方面来优化 DC/DC 转换器通常会在高功率应用中获得更高的性能回报。对于多级转换器系统 (例如可使用 LTC3372 进行构建),当部分效率源于高压控制器和低压稳压器的共同作用时,效率测量结果可能会产生误导。
请记住,功耗优化并不是简单地将总功耗降至低点,而是在器件之间平衡损耗分布。一种好的途径是从 低压稳压器着手,因为 LTC3372 系统的大部分损耗就是所有 低压稳压器产生的总功耗。通过考虑所有适用的 低压稳压器配置,设计人员可以比较大量的功耗选项。表 2 列出了在 1.2 V、1.8 V、2.5 V 应用中以及 3 A、3 A、0.5 A 最大负载下的所有适用配置和相应功耗。最佳配置和最差配置之间的功耗相差 0.432 W。在正常情况下,将最大可能的开关递归分配给最高功率通道会产生最佳结果。
表 2. 1.2 V (3 A)、1.8 V (3 A)、2.5 V (0.5 A) 的 低压稳压器在各种配置下的突发模式工作总功耗; VINA–H 为 3.3 V,开关频率为 2 MHz;最佳配置比最差配置所产生的功耗要 低 0.332W
| C3 | C2 | C1 | BUCK 1 | BUCK 2 | BUCK 3 | BUCK 4 | 损耗(W) |
| 0 | 1 | 0 | 1.2 V (3 A) | 2.5 V (0.5 A) | 关断 | 1.8 V (3 A) | 2.523 |
| 1 | 0 | 0 | 1.2 V (3 A) | 2.5 V (0.5 A) | 1.8 V (3 A) | 2.486 | |
| 1 | 1 | 0 | 1.2 V (3 A) | 2.5 V (0.5 A) | 1.8 V (3 A) | 2.204 | |
| 1 | 1 | 0 | 1.8 V (3 A) | 2.5 V (0.5 A) | 1.2 V (3 A) | 2.181 |
高压控制器可以采用更通用的效率优化程序。稍有不同的是,高压控制器的全部/部分负载变成低压稳压器的输入电流。当低压稳压器是其唯一负载时,即使每个低压稳压器都满载,对高压控制器来说也只是一个中等负载。设计人员应该关注工作电流的目标范围,而不是一味选择低 RDS 的 FET 或追求最高峰值效率。具有不同 RDS 的 3 个 FET 的效率与输出电流曲线如图 4 所示。对于表 2 中的 低压稳压器,使用 RDS 最高但 QG 最低的 FET 在低于最大负载 (最佳配置时为 3.759 A) 的范围内产生的效率最高。

图 4. 高压控制器中采用 3 个不同 FET 时突发模式的工作效率与输出电流的关系。高边和低边使用相同的 FET。该图针对 1 A 至 6 A 部分曲线 进行了放大,可以清楚看到交叉部分,从而确定适合表 2 中 低压稳压器的最佳 FET。3.759 A 是低压稳压器满载时的最大负载电流。结果表明,最佳选择是 RDS 最高但 QG 最低的 FET (BSZ099N06LS5)。
SEPIC 控制器
在汽车应用中,冷启动一直是 DC/DC 转换器面临的挑战。在冷启动情形下如果输出电压高于输入电压,就会迫使降压转换器在压差状态下工作。使用 LTC3372 的 高压控制器中提供的可用资源,可以实现两种前端拓扑 (即升压和 SEPIC),以避免在压差状态下工作。
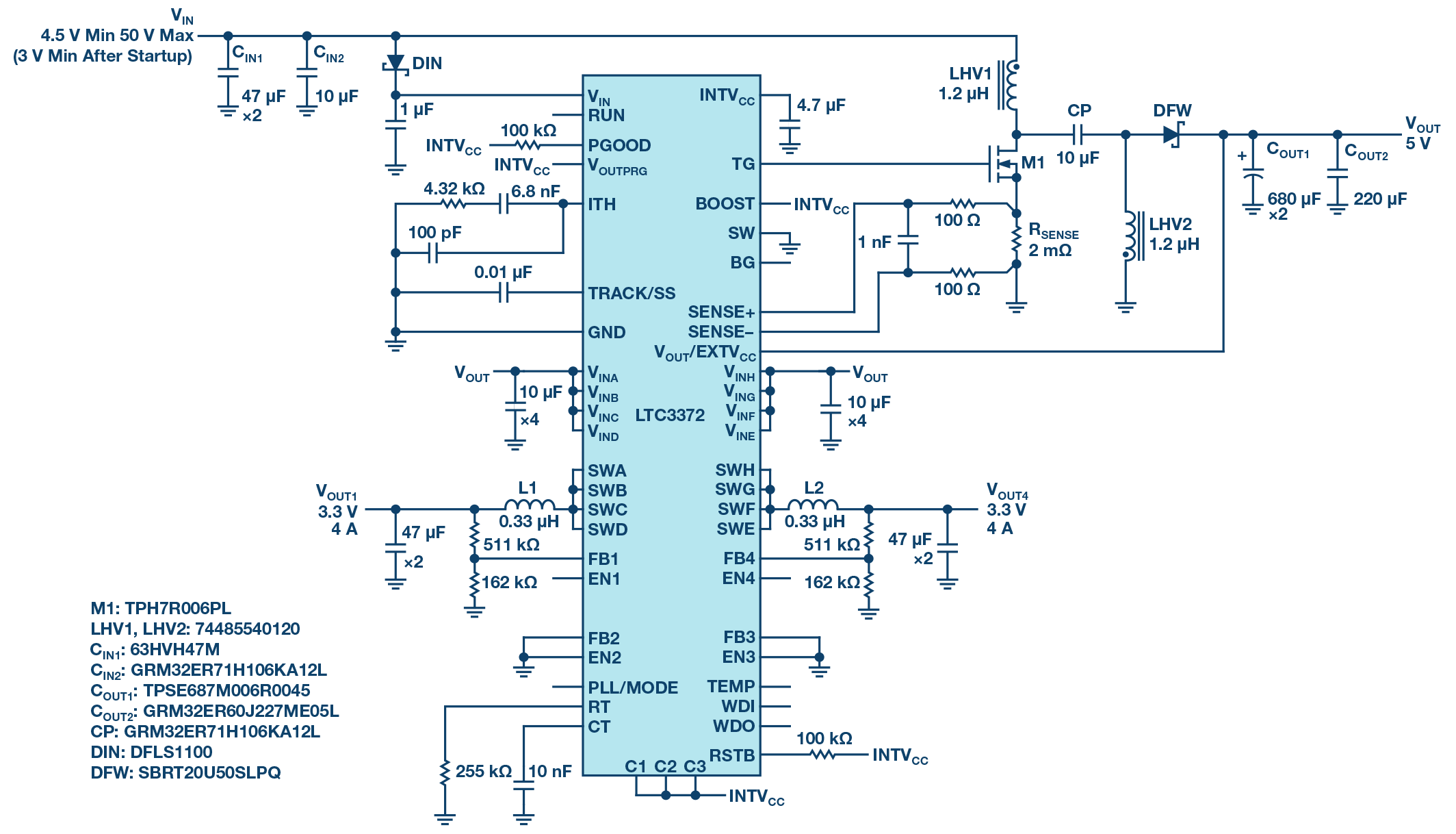
即使升压较为简单一点,它也会将任何高电压输入浪涌传送到下一个降压级。这妨碍了将高效率的低电压降压型稳压器用作次级降压级。在图 5 中,我们采用非同步 SEPIC 拓扑配置 LTC3372 高压控制器。SEPIC 转换器产生一个 5 V 中间电源轨,为两个 3.3 V/4 A 的 低压稳压器供电,使 高压控制器连续工作。

图 5. 4.5 V 至 50 V 输入的非同步 高压SEPIC 转换器为两个 3.3 V/4 A 低压稳压器馈电。启动后,当两个 低压稳压器满载时,SEPIC 转换器可以保持 VOUT 为 5 V, VIN 最小值为 3 V。如果降低 SEPIC 的负载,则 VIN 最小值可以降至 1.5 V。当 VIN 低于 5 V 时,SEPIC 的输出必须设置为 5 V 才能维持连续工作状态。 DIN 和 1 µF 的电容需连接到 IC VIN, 以防止反向电流和瞬态尖峰。建议使用差分电流检测方案和低电感检测电阻,以便在电流比较器输入端提供干净的信号。低电感 (LHV1 和 LHV2)、最大开关频率和低带宽是右半平面零点和电流纹波之间折衷的结果。
当两个 4 A 低压稳压器满载时,从 SEPIC 输出的电流大于 5 A。由于开关电流是两个电感绕组电流的总和,通过检测电阻的峰值电流很容易超过 10 A。考虑到检测电阻位于热回路内,需要费些功夫才能在电流比较器的输入端产生干净的波形。一种解决方案是采用 SEPIC 原理图中所示的差分滤波方案,并使用一个采取反向封装制造的低电感电阻。
图 6 显示了突发模式工作时的 SEPIC 效率,图 7 则显示了在输入端施加一个 12 V 至 3 V 的瞬变电压时的 SEPIC 输出电压。设计人员也不应忽视 PCB 设计过程中环流二极管产生的热量。通过为相对较大的二极管保留额外空间并使用较厚的覆铜,可以满足热限制要求。另一个二极管和滤波电容连接到 VIN 引脚,以避免由于输入瞬变引起的反向电流和突发电压尖峰。

图 6. 图 5 中非同步 SEPIC 控制器的突发模式工作效率与输出电流的关系。输出电流最高可达 6 A,足以为两个满载的 3.3 V/4 A 的低压稳压器馈电。

图 7. SEPIC 对输入瞬变的输出响应与冷启动条件下的情形类似。输入在 2 ms 内从 12 V 降至 3 V,并在恢复至 12 V 之前在 3 V 保持 1 秒钟。在 3 V 瞬变期间会观察到更大的纹波,这是由通过环流二极管流向输出电容的较高峰值电流引起的。这是采用两个满载的 3.3 V/4 A 低压稳压器在 500 kHz SEPIC 开关频率下的波形。
结论
LTC3372 为高电压多通道降压转换器提供单芯片解决方案。它的每通道低 IQ 工作和低成本特性使其非常适合汽车应用中始终接通的系统。
审核编辑:郭婷
龙腾半导体SGT MOSFET LSGT085R018在智慧农业无