时间:2023-01-29 14:40
人气:
作者:admin
仿真已成为设计过程中必不可少的阶段,因为它允许工程师在原型设计之前评估和验证电路行为,防止设计缺陷在设计链中级联,并帮助设计人员在虚拟环境中无风险地提高电路性能。
还有什么比让电路板车间踢回一个错误百出的设计更令人沮丧的吗?如今,许多设计师都面临着在几周(如果不是几天)内生产原型的压力,而且设计迭代的余地有限。幸运的是,最新的设计工具通过提供整体直观的电路设计和验证方法提高了生产率。
许多半导体制造商提供工具,以帮助在初始规格阶段设计稳健的系统模块。例如,ADI公司(ADI)提供在线滤波器设计工具(参见参考文献1),可指导用户完成有源滤波器合成过程,并根据这些规格选择推荐的运算放大器。然后,该工具生成最终设计拓扑,以及物料清单和SPICE网表。在原型制作之前的各个阶段,仿真环境(例如NI的仿真环境)使用指定零件的宏模型提供进一步的优化和验证(参见参考文献2)。
在本文中,我们将探讨这种整体方法如何加快和改进滤波器设计中通常令人生畏的任务,滤波器设计是一系列电子应用中的常见构建模块。但首先,一些背景。
SIM卡基础知识
最流行的模拟电路仿真工具是SPICE,它代表以集成电路为重点的仿真程序。SPICE的历史可以追溯到1960年代后期,当时它是在加州大学伯克利分校开发的。SPICE发展成为模拟电路仿真的行业标准,并且仍然是世界上使用最广泛的电路仿真器。多年来,增加了更多的仿真算法、组件模型和扩展。例如,在佐治亚理工学院开发的XSPICE允许对组件进行行为建模,以加快混合模式和数字仿真的速度。NI 多 SIM 卡™環境支持SPICE 3F5和XSPICE模擬。
但是,设计师为什么要为仿真而烦恼呢?仿真已成为设计过程中必不可少的阶段,因为它允许工程师在原型设计之前评估和验证电路行为。仿真可防止设计缺陷通过设计链级联到制造电路板,在制造电路板中,重新设计的成本呈指数级增长。此外,通过探索一系列假设场景,设计人员可以在虚拟环境中无风险地提高电路的性能。
使用电路仿真器的主要好处之一是能够仿真模拟真实、可订购零件的宏模型。现代SPICE模拟器也越来越多地采用图形化的方法来处理传统上基于文本的过程。例如, NI Multisim 集成了 17,500 多个 组 件, 其中 许多 宏 模型 来自 领先 半导体 制造 商;捕获电路时会自动生成基于文本的 SPICE 网表,示波器或函数发生器等交互式测量仪器具有模拟真实台式对应物的显示和功能。借助这些图形扩展,设计人员不再需要具备 SPICE 语法方面的专业知识即可充分利用仿真的优势。
仿真和滤波器设计
滤波器无处不在——从超声设备到起搏器,在这些地方,只有特定范围的频率才能通过至关重要。然而,虽然滤波器是电子应用中无处不在的构建块,但滤波器设计却鲜为人知,而且往往很痛苦。是什么让它如此复杂?通常,系统设计人员并不十分了解特定性能所需的滤波器阶数,因为其优势不是模拟电路设计。
滤波器类型(例如,巴特沃斯、切比雪夫和椭圆)有许多变体,它们针对各种规格进行了优化,例如单调纹波或过渡区域宽度。滤波器设计还涉及编写复杂的数学方程,用于识别改变滤波器形状的极点/零点位置(参见参考文献3)。另一个问题是,在理论计算中假设的完美分量不存在;例如,电阻器的制造容差会影响预期的电路行为。
滤波器向导等设计工具可帮助设计人员了解不同拓扑之间的差异,并建议在设计中使用的零件,从而大大简化了这项复杂的任务,而无需复杂的数学运算。图形环境使设计人员能够观察其电路在各种元件容差范围内的工作方式。
验证巴特沃兹滤波器的设计
在我们的示例中,我们验证了有源滤波器的设计。该滤波器采用ADI滤波器向导设计,集成了双通道精密运算放大器ADA4000-2,该运算放大器因其快速压摆率和容性负载稳定性而被选中,非常适合滤波器设计。该运算放大器的皮安偏置电流允许使用高阻值电阻来构建低频滤波器,而无需担心增加直流误差。此外,用于R1的高值最大限度地减少了与信号源电阻的相互作用。通过级联更多块可以实现更高阶滤波器;然而,对分量值的敏感性以及分量之间相互作用对频率响应的影响急剧增加,使得这些选择的吸引力降低。信号相位通过滤波器保持(同相配置)。
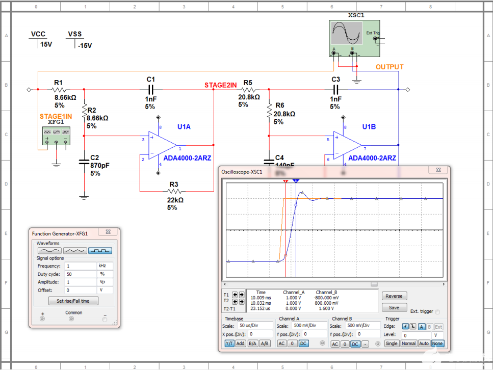
在NI Multisim中捕获滤波器,用于验证和进一步分析(见图1)。这款低通四阶巴特沃兹滤波器采用20 kHz截止频率和Sallen-Key实现设计,因为它易于设计,具有最大的平坦频率响应和最小的元件要求。巴特沃兹滤波器在通带和阻带上是单调的,并且具有最佳的通带纹波和宽过渡区域(即通带和阻带之间的区域)。它们经常用作数据采集系统中的抗混叠滤波器。EVAL-FLTR-SO-1RZ和EVAL-FLTR-LD-1RZ滤波板采用两极点版本的Sallen-Key滤波器拓扑,可从ADI订购。该板的应用笔记为AN-0991。

图1.20 kHz 巴特沃兹 滤波器 采用 NI 多 SIM 程序
在设计滤波器时,必须同时考虑电路的频域和时域响应。我们 来 研究 如何 使用 NI Multisim 来 验证 这些 特性。
验证频率响应
图 2 显示了交流分析的结果。仿真结果表明,截止频率(增益下降3 dB时的频率)为20.1 kHz,与我们设定的20 kHz规格非常接近。我们可以看到,超过这个转折频率,增益以每十倍频程80 dB下降(滤波器传递函数中每个极点的−20dB/dec或−6dB/oct)。

图2.巴特沃兹滤波器的频率响应
我们还观察到,阻带不会像我们对理想滤波器所期望的那样持续减小;由于运算放大器电压增益的损耗,增益在大约1 MHz时开始增加。使用光标,我们估计该阻带约为700 kHz。
验证时域响应
我们可以使用Multisim中提供的测量仪器来研究阶跃响应。函数发生器允许我们输入激励,示波器允许我们直接在原理图环境中观察输出波形。这些测量仪器模仿其台式对应物;例如,使用示波器,可以根据波形特性调整时基和分压等参数。使用测量仪器,我们还可以实时更改设置,例如函数发生器设置的频率,这使我们能够看到信号在超过 20 kHz 点的频率下衰减了多少。
我们可以使用示波器测量上升时间和建立时间等特性,如图3所示;但是,我们也可以在 Grapher 中查看这些数据,该选项允许我们注释和打印图表以进行记录。

图3.使用虚拟仪器研究时域响应
我们研究的第一个特征是上升时间(定义为从其最终输出值的10%到90%的时间);使用光标,我们确定这是19.3 μs。我们还看到建立时间约为92 μs。这些特性在图 4 所示的图表上进行了注释。(请注意,参数 TMAX 会影响上升时间,并且出于此示例的目的已从默认值更改。

图4.使用绘图器记录时域特征
考虑最坏情况
仿真的另一个核心优势是能够考虑非理想组件值(即公差)。在本节中,我们执行蒙特卡罗分析,该分析使用我们在原理图中定义的 5% 元件公差范围内的元件值排列运行多个交流分析;这使我们能够看到在最坏的情况下我们的截止频率是如何受到影响的。(请注意,此分析也可以用于瞬态或直流工作点分析)。
假设条件理想,第一次运行是标称运行。我们的分析输出迭代了电路的200种排列,如图5所示。观察到第 171 次运行(底部迹线)和第二次运行(底部迹线)定义了截止频率分别为 20.67 kHz 和 19.02 kHz 的最坏情况。截止频率的这种偏差使得该滤波器设计对元件方差的敏感性较低。
f

图5.蒙特卡罗模拟结果
正如我们所看到的,有些测量比其他测量需要更多的后处理。例如,计算上升时间等任务如果重复完成,可能会变得乏味。幸运的是,也有可以解决这个问题的工具。NI LabVIEW™是一种图形编程语言,允许我们创建自定义界面,用于在Multisim中可视化和分析测量值。该仪器根据滤波器设计的输入和输出波形自动计算滤波器设计的上升时间、斜率、过冲和下冲。通过 创建 自 定义 仪器, 设计 人员 可以 自动 显示 传统 上 需要 手动 后 处理 的 特性 的 准确 值。定制 仪器 可 用于 广泛 的 应用, 包括 将 真实 采集 的 测量 结果 导入 到 NI Multisim 中, 这些 测量 值 结合 了 真实 世界 的 影响, 如 噪声, 从而 实现 更高 的 仿真 精度。
结论
今天的系统设计人员不能使用未经验证的想法来运行。借助ADI滤波 向导、 已经构建和验证的电路和NI Multisim等现代设计工具, 他们 就不必这样做。工程师可以在原型设计阶段之前很久就验证和改进电路行为,从而大大提高设计效率。其结果是减少了成本高昂的重新设计,缩短了上市时间,并提高了设计性能。
审核编辑:郭婷
下一篇:放大器的电阻的选择问题
龙腾半导体SGT MOSFET LSGT085R018在智慧农业无