时间:2023-02-03 10:07
人气:
作者:admin
单电源还是双电源?
虽然采用平衡双电源实现运算放大器电路是有利的,但在许多实际应用中,出于节能或其他原因,单电源操作是必要或可取的。例如,汽车和船舶设备中的电池电源仅提供单极性。即使是线路供电设备,如计算机,也可能只有一个单极性内置电源,为系统提供+5 V或+12 V直流电源。在处理模拟信号时,单电源操作的一个共同特点是在每个阶段都需要额外的元件来实现适当的信号偏置。如果不仔细考虑和执行,可能会遇到不稳定和其他问题。
电阻偏置的常见问题
单电源运算放大器应用存在固有的问题,这些问题在双电源电路中通常不会遇到。根本问题是,如果信号要相对于“公共”摆动正负,则该零信号基准电压必须在电源轨之间处于固定电平。双电源的主要优点是其公共连接提供稳定的低阻抗零基准电压源。两个电源电压通常相等且相反(并且经常跟踪),但这不是绝对必要的。对于单电源,必须通过引入额外的电路来提供某种形式的偏置,以在适当的中间电源电压下保持公共信号,从而人为创建这样的节点。
由于通常需要对称限制较大的输出值,因此偏置通常建立于额定放大器输出范围的中点,或(为方便起见)在电源电压的一半处建立。实现此目的的最有效方法是使用稳压器,如图 6 所示;然而,一种流行的方法是用一对电阻器分接电源电压。虽然看起来很简单,但它存在问题。
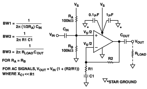
为了说明这个问题,图1所示电路是一个交流耦合同相放大器,它有几个设计弱点。信号以容性耦合方式输入和输出。交流耦合输入的平均值偏置至Vs/2 由 R一个-RB分频器对,带内增益为G = 1 + R2/R1。通过将反馈与R1和C1建立的零点进行电容耦合,直流“噪声增益”降低到单位,从而使输出的直流电平等于偏置电压。这样可以避免由于放大器输入失调电压的过度放大而导致失真。放大器的闭环增益从高频时的(1+R2/R1)滚降到直流时的单位增益,在f=1/[2π R1 C1]和f=1/[2π (R1 + R2) C1]处的断路频率,引入相移,增加与输入和输出耦合电路相关的相移。

图1.潜在不稳定的单电源运算放大器电路。
这种简单的电路还有其他潜在的严重限制。首先,运算放大器抑制电源电压变化的固有能力是无济于事的,因为电源电压的任何变化都会直接改变V电压。s/2电阻分压器设定的偏置电压。虽然这在直流时不会造成问题,但电源端子上出现的任何共模噪声都会与输入信号一起被放大(最低频率除外)。增益为 100 时,20 毫伏的 60 Hz 纹波和嗡嗡声将在输出端放大至 1 伏电平。
更糟糕的是,在运算放大器必须向负载提供大输出电流的电路中,可能会出现不稳定。除非电源得到良好的调节(并很好地旁路),否则电源线上将出现显著的信号电压。当运算放大器的同相输入直接从电源线引用时,这些信号将直接反馈到运算放大器,通常以相位关系产生“摩托艇”或其他形式的振荡。
虽然使用极其谨慎的布局、多电容电源旁路、星形接地和印刷电路板“电源层”都有助于降低噪声并保持电路稳定性,但最好采用电路设计更改,以改善电源抑制。这里建议一些。
将偏置网络与电源去耦
解决方案的一个步骤是旁路偏置分压器,并提供一个单独的输入返回电阻,修改电路,如图2所示。分压器上的抽头点现在由电容C2旁路交流信号,以恢复交流电源抑制。电阻 Rin 取代 Ra/2 作为交流信号的电路输入阻抗,还为 + 输入提供直流返回路径。

图2.去耦单电源运算放大器偏置电路。
R 的值一个和 RB当然应该尽可能低;此处选择的 100 K 欧姆值旨在节省电源电流,就像在电池供电应用中可能希望的那样。旁路电容值也应仔细选择。带 100k/100k 欧姆分压器,用于 R一个和 RBC0的电容值为1.2μF或类似电容值,该网络阻抗的-3dB带宽,由R的并联组合设置一个/ 1B和 C2,等于 1/[2π (R一个/2)C2] = 32 Hz。虽然这比图1有所改进,但共模抑制降至32 Hz以下,允许在低信号频率下通过电源进行大量反馈。这需要更大的电容器,以避免“摩托艇”和其他不稳定的表现。
一种实用的方法是增加电容器C2的值。使其足够大,可以在电路通带内的所有频率上有效地旁路分压器。一个好的经验法则是将此极点设置为–3 dB输入带宽的十分之一,由R设置。在/C在和 R1/C1.
放大器在直流时的增益仍然是统一的。即便如此,仍需要考虑运算放大器的输入偏置电流。R在,与 R 串联一个/RB分压器与运算放大器的正输入端串联时增加了相当大的电阻。使用具有对称平衡输入的普通电压反馈运算放大器,可以通过选择R2来平衡该电阻,从而保持运算放大器的输出接近中间电源。
根据电源电压的不同,在增加电源电流和提高放大器偏置电流灵敏度之间提供合理折衷的典型值范围为+100 V或+15 V单电源的12 k欧姆,42 V电源的5 k欧姆和27.3 V的3 k欧姆。
专为高频应用设计的放大器(尤其是电流反馈型)需要使用低输入和反馈电阻,以便在存在杂散电容的情况下保持带宽。AD811等运算放大器专为视频速度应用而设计,采用1 k欧姆电阻供电R2时通常具有最佳性能。因此,这些类型的应用需要在R中使用更小的电阻值一个/RB分压器(和更高的旁路电容)可最大限度地降低输入偏置电流并避免低频不稳定。
由于其低偏置电流,在采用现代FET输入运算放大器的应用中,对平衡输入电阻的需求并不大,除非电路需要在非常宽的温度范围内工作。在这种情况下,平衡运算放大器输入端子中的电阻仍然是一种明智的预防措施。
图3显示了在反相放大器的情况下如何应用偏置和旁路。

图3.去耦单电源反相放大器电路。
电阻分压器偏置技术成本低,可将运算放大器的直流输出电压保持在VS/2,但运算放大器的共模抑制仍然取决于R形成的RC时间常数一个||RB和电容器 C2。使用至少 2 倍于输入 RC 耦合网络(R10/C1 和 R )的 RC 时间常数的 C1 值在/C在)将有助于确保合理的共模抑制比。带 100k 欧姆电阻器,用于 R一个和 RB,只要电路带宽不太低,C2的实际值就可以保持相当小。
齐纳二极管偏置
一种更有效的方式来提供必要的 VS单电源供电的偏置/2是使用齐纳二极管稳压器,如图4所示。此处,电流通过电阻R提供给齐纳二极管。 电容器CN有助于减少运算放大器输入端出现的齐纳噪声。

图4.采用齐纳二极管偏置的同相单电源放大器。
应选择工作电压接近V的齐纳二极管S/2.电阻器 RZ需要选择以提供足够高的电流,以使齐纳在其稳定的额定电压下运行,并保持齐纳输出噪声较低。然而,最小化功耗(和加热)并避免损坏齐纳器也很重要。由于运算放大器输入从基准电压源吸收的电流很少,因此最好选择低功耗二极管。额定功率为 250 mW 的设备是最好的,但更常见的 500 mW 类型也是可以接受的。理想的齐纳电流因制造商而异,但实用 Iz500 μA(250 mW 器件)和 5 mA(500 mW 器件)之间的电平通常是此应用的良好折衷方案。
在齐纳二极管的工作限值内,图4所示电路基本上提供低基准电平阻抗,从而恢复运算放大器的电源抑制。好处是巨大的,但有一个代价:消耗更多的功率,运算放大器的直流输出由齐纳电压固定,而不是V。S/2.如果电源电压大幅下降,则大信号上可能会出现不对称削波。此外,仍然需要考虑输入偏置电流。电阻器 R在R2应接近相同的值,以防止输入偏置电流产生很大的失调电压误差。
图5是采用相同齐纳偏置方法的反相放大器电路。

图5.采用齐纳二极管偏置的反相单电源放大器。
表1显示了一些常见的齐纳二极管类型,可以选择这些类型为各种电源电压电平提供中间电源偏置。为方便起见,实用的RZ提供的值用于提供电路 5 和 0 中的 5mA 和 4.5mA 器件电流。为了降低电路噪声,可以参考制造商的数据手册来选择最佳齐纳电流。
表 1.建议的齐纳二极管部件号(摩托罗拉类型)和Rz值,用于图4和图5。
|
电源电压 |
参考 电压 |
二极管 类型 |
齐纳 电流 |
Rz 值欧姆 |
|
+15V |
7.5V |
1N4100 |
0.5毫安 |
15k |
|
+15V |
7.5V |
1N4693 |
5毫安 |
1.5千米 |
|
+12V |
6.2V |
1N4627 |
0.5毫安 |
11.5千米 |
|
+12V |
6.2V |
1N4691 |
5毫安 |
1.15千米 |
|
+9V |
4.3V |
1N4623 |
0.5毫安 |
9.31千米 |
|
+9V |
4.3V |
1N4687 |
5毫安 |
931 |
|
+5V |
2.4V |
1N4617 |
0.5毫安 |
5.23千米 |
|
+5V |
2.7V |
1N4682 |
5毫安 |
464 |
使用线性稳压器的运算放大器偏置
对于采用+3.3 V标准工作的运算放大器电路,需要+1.65 V偏置电压。齐纳二极管通常只能提供低至+2.4 V的电压,但1.225 V的AD589和AD1580带隙并联稳压器可以像齐纳二极管一样使用,以低阻抗提供固定(但不是中心)电压。在低阻抗(例如,VS/2)是使用线性稳压器,如ADM663A或ADM666A,如图6所示。其输出可在1.3至16 V范围内调节,并为2 V至16.5 V的单电源电压提供低阻抗偏置。

图6.采用线性稳压器的运算放大器单电源偏置电路。
直流耦合单电源电路
到目前为止,只讨论了交流耦合运算放大器电路。虽然使用合适的大输入和输出耦合电容,交流耦合电路可以在远低于1 Hz的频率下工作,但某些应用需要真正的直流输入和输出耦合。在低阻抗下提供恒定直流电压的电路,例如上面讨论的齐纳二极管和稳压器,可用于提供“接地”电压。
或者,VS图2至图1的/3偏置电阻可由运算放大器缓冲,以提供低阻抗“幻象接地”电路,如图7所示。如果低压电池是电源,比如+3.3V,运算放大器应该是“轨到轨”器件,能够在整个电源电压范围内有效工作。运算放大器还需要能够提供足够大的正或负输出电流,以满足主电路的负载要求。电容C2旁路分压器以衰减电阻噪声。该电路不需要提供电源抑制,因为它将始终以电源电压的一半驱动公共端子(“接地”)。

图7.使用运算放大器为电池供电的直接耦合应用提供“幻象接地”。
电路导通时间问题
需要考虑的最后一个问题是电路导通时间。近似导通时间取决于所使用的最低带宽滤波器的RC时间常数。
此处所示的无源偏置电路都需要 R一个||RB-C2分压器网络具有比输入或输出电路长10×的时间常数。这是为了简化电路设计(因为最多三个不同的RC极点设置输入带宽)。这个长时间常数还有助于防止偏置网络在运算放大器的输入和输出网络之前“开启”,从而允许运算放大器的输出从零伏逐渐爬升至VS/2无需驱动至正电源轨。所需的 3 dB 转折频率是 R1C10 和 R 的 1/1负荷C外.例如:在图2中,对于10 Hz的电路带宽和10的增益,2 μF的C3值提供3 Hz的1 dB带宽。
与 R一个||RB=50,000 欧姆,一个 3μF 电容器可提供 0.15 秒的 RC 时间常数。因此,运算放大器的输出大约需要0.2至0.3秒才能合理接近V。S/2.同时,输入和输出RC网络,充电速度将提高十倍。
在电路导通时间可能过长的应用中,齐纳或有源偏置方法可能是更好的选择。
审核编辑:郭婷
龙腾半导体SGT MOSFET LSGT085R018在智慧农业无