时间:2022-10-28 17:31
人气:
作者:admin
功率放大器是音频电子器件的一部分。它旨在最大化给定输入信号的功率f的大小。在声音电子学中,运算放大器增加信号的电压,但无法提供驱动负载所需的电流。在本教程中,我们将使用MOSFET和晶体管构建一个100W RMS输出功率放大器电路,并连接一个4欧姆阻抗扬声器。
放大器的结构拓扑
在放大器链系统中,功率放大器在负载之前的最后一级或最后一级使用。通常,声音放大器系统使用以下拓扑结构,如框图所示。

如上面的框图所示,功率放大器是直接连接到负载的最后一级。通常,在功率放大器之前,使用前置放大器和电压控制放大器对信号进行校正。此外,在某些情况下,如果需要音调控制,则在功率放大器之前添加音调控制电路。
了解您的负载
在音频放大器系统中,放大器的负载和负载驱动能力是结构中的一个重要方面。功率放大器的主要负载是扬声器。功率放大器输出取决于负载阻抗,因此连接不正确的负载可能会影响功率放大器的效率和稳定性。

扬声器是一个巨大的负载,充当感性和阻性负载。功率放大器提供交流输出,因此扬声器的阻抗是正确功率传输的关键因素。
阻抗是电子电路或元件对交流电的有效电阻,它来自与欧姆电阻和电抗相关的综合效应。
在音频电子中,不同类型的扬声器有不同的功率和不同的阻抗。扬声器阻抗可以通过管道内水流之间的关系来最好地理解。只要把扬声器想象成一根水管,流经水管的水就是交替的音频信号。现在,如果管道的直径变大,水将很容易流过管道,水的体积会更大,如果我们减小直径,流经管道的水就会越少,所以水的体积就会降低。直径是由欧姆电阻和电抗产生的效应。如果管道直径变大,阻抗将很低,因此扬声器可以获得更多的功率,放大器提供更多的功率传输场景,如果阻抗变高,则放大器将为扬声器提供更少的功率。
市场上有不同的选择以及不同细分市场的扬声器,通常有4欧姆,8欧姆,16欧姆和32欧姆,其中4和8欧姆扬声器以便宜的价格广泛使用。此外,我们需要了解,具有5瓦,6瓦或10瓦甚至更多的放大器是RMS(均方根)瓦数,由放大器在连续运行中传递到特定负载。
因此,我们需要注意扬声器额定值、放大器额定值、扬声器效率和阻抗。
简单的100W音频放大电路的构造
在之前的教程中,我们制作了10W功率放大器,25W功率放大器和50W功率放大器。但在本教程中,我们将使用MOSFET设计一个100 W RMS 输出功率放大器。
在100瓦放大器的结构中,使用多个晶体管和MOSFET。让我们看一下重要的MOSFET和晶体管的规格和引脚图。在放大器的放大阶段,我们使用了高压晶体管MPSA43。它是一种高压NPN晶体管,可用作放大器。MPSA43 NPN 晶体管的引脚是

我们使用了两个互补的中等功率晶体管MJE350和MJE340。MJE350 是采用 TO-225 封装的 500 mA PNP 晶体管,相同的 NPN 对晶体管为 MJE340。MJE340的规格与MJE350相同,但它是NPN中等功率晶体管。
下面给出了它们两者的引脚排列图-


在最后阶段,使用两个功率MOSFET IRFP244和IRFP9240。这两者的组合在4 Ω负载上提供100 W RMS功率输出。


功率放大器电路所需元件
Vero板(虚线或连接任何人都可以使用)
烙铁
焊锡丝
钳子和剥线钳工具
电线
根据要求的音频连接器
细铝制散热器,厚度为5mm,尺寸为90 mm x 45mm。
40V轨到轨电源,带+40V GND -40V电源轨道输出
4 欧姆 100 瓦扬声器
电阻器 1/4千瓦特 (39R, 390R, 1k, 1.5k, 4.7k, 15k, 22k, 33k, 47k, 150k) – 1nos.
330R 电阻器 1/4千瓦特 – 3 件
10R 电阻器 10 W
0.33R – 7 瓦 – 2 件
0.22R – 10 瓦
100nF 100V 电容器 – 2 个
47uF 100V 电容
470pF 100V
470nF 63V
10pF 100V
1n4002 二极管
红外线244
断续器9240
MJE350
MJE340
BC546 – 2 件
MPSA43 – 3 件
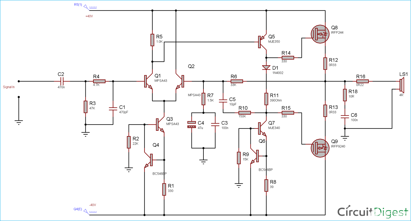
100W音频放大器电路图及说明

该100 W 音频放大器的原理图有几个阶段。在第一级放大开始时,滤波器部分可阻隔不需要的频率噪声。此筛选器部分是使用 R3、R4 和 C1、C2 创建的。
在电路的第二级,MPSA43晶体管Q1和Q2用作差分放大器,并将信号馈送到进一步的放大级。
接下来,在两个 MOSFET IRFP244N 和 IRF9240 上完成功率放大。这两个MOSFET是电路的重要组成部分。这两个MOSFET充当推挽驱动器(一种广泛使用的放大拓扑或架构)。为了驱动这两个 MOSFET Q5 和 Q7,使用了晶体管 MJE350 和 MJE340。这两个功率晶体管提供足够的栅极电流来驱动MOSFET。R15 和 R14 是限流电阻器,用于保护 MOSFET 栅极免受浪涌电流的影响。R12和R13也发生同样的事情,以保护输出负载免受浪涌电流驱动的影响。R18是一种高功率电阻器,其与100nF电容器一起充当钳位电路。R16 还提供额外的过流保护。
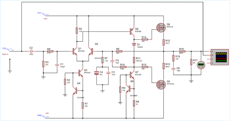
测试 100 瓦放大电路
我们使用变形杆菌仿真工具来检查电路的输出;我们在虚拟示波器中测量了输出。您可以查看下面给出的完整演示视频

我们使用+/- 40V为电路供电,并提供输入正弦信号。示波器的通道A(黄色)在输出端连接,反对4欧姆负载,输入信号通过通道B(蓝色)连接。
放大器功率计算
我们用一个简单的公式来计算放大器的瓦数——
Amplifier Wattage = V2 / R
我们在输出端连接了一个交流万用表。万用表中显示的交流电压是峰峰值交流电压。
我们提供了25-50Hz的非常低频正弦信号。与低频一样,放大器将向负载提供更多电流,万用表将能够正确检测交流电压。

万用表显示+20.9V AC。因此,根据公式,功率放大器在4 Ω负载下的输出为
Amplifier Wattage = 20.92 / 4
Amplifier Wattage =
109.20
(more than 100W approximately)
构建100w音频放大器时要记住的事情
构建电路时,MOSFET需要在功率放大器级与散热器正确连接。较大的散热器提供更好的效果。功率晶体管 Q5 和 Q7 需要使用小型 U 形铝散热器正确散热。
最好使用音频级额定盒式电容器以获得更好的效果。
将PCB用于音频相关应用始终是一个不错的选择。
使差分放大器的走线较短,并尽可能接近输入走线。
将音频信号线与嘈杂的电源线分开。
小心迹线厚度。由于这是100瓦设计,因此需要更大的电流路径,因此可以最大化走线宽度。最好在双面布局中使用70微米铜板,具有最大的过孔,以获得更好的电流。
需要在整个电路中创建接地层。保持地面回路尽可能短。
取得更好的成果
在这种 100 瓦设计中,为了更好的输出,几乎无法进行哪些改进。
在正负电源轨上添加额定值至少为 100V 的 4700uF 去耦电容器。
使用额定值为 1% 的 MFR 电阻器以获得更好的稳定性。
将 1N4002 二极管更换为 UF4007。
使用1k电位计更换R11,以控制功率MOSFET两端的静态电流。
在输出端添加保险丝,它将在扬声器过驱或输出短路时保护电路。
上一篇:运算放大器的基本电路符号
下一篇:电压反馈型运算放大器的增益和宽带
龙腾半导体SGT MOSFET LSGT085R018在智慧农业无