时间:2022-10-14 10:54
人气:
作者:admin
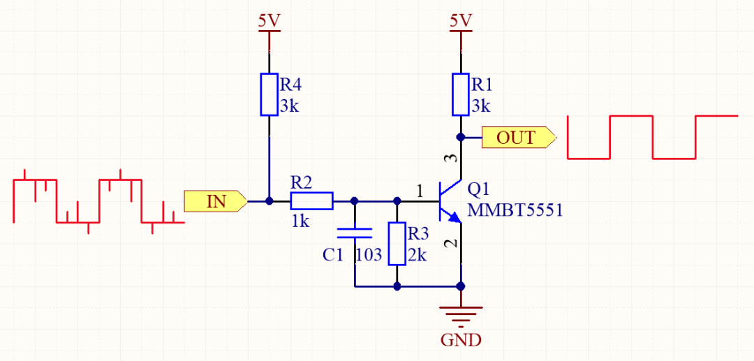
如图1是无刷电机霍尔信号的滤波电路,为了保证波形质量,简单的阻容滤波并不能完全解决实际复杂的工作环境所带来的波形异常,量产的无刷驱动模块也有该电路。
为了保证滤波质量,在RC滤波后面加一个NPN三极管,利用三极管自身的响应速度达到高质量滤波目的。
三极管响应速度有个最小宽度要求,通常是几十个纳秒到几百纳秒,信号大于最小脉宽要求才能保证正常输出而不失真。

图1:无刷电机霍尔信号滤波
通常在做驱动的时候,会遇到霍尔信号或编码器信号的处理,该信号是脉冲(方波)信号,在滤波之前的波形如图1左边所示,实际上毛刺会更多更杂。
毛刺宽度一般只有几十个纳秒,在RC滤波后面加上一个三极管后可根本滤除毛刺,让输出更干净,质量更高,如图1右边所示。
图2、图3、图4是实测无刷电机霍尔信号滤波前后的波形对比,红色波形代表霍尔信号滤波前的;蓝色波形代表霍尔信号滤波后的。滤波前的毛刺异常恐怖。

图2:滤波前后对比

图3:滤波前后对比(放大)

图4:滤波前后对比(再放大)
图5是实测无刷电机霍尔信号经过RC滤波后和三级管后滤波的波形对比,红色波形代表霍尔信号经过RC滤波后的,蓝色波形代表霍尔信号经过RC滤波再经过三极管滤波后的;
注:两个波形没有反相,是因为上面那个红色波形一直在左右晃动,随机抓取的。

图5:RC滤波和三级管滤波对比
要点:
①该类信号属于OC输出,所以需要加上拉电阻(R4);
②阻容滤波(R2、C1)是低通滤波,信号频率应低于fc=1/2πRC;
③三极管导通时必须工作在饱和状态,通常基极电流Ib>1mA能保证三极管工作在饱和状态;
④三极管输出波形与输入波形反相,这点在程序里可以做取反处理。
审核编辑:汤梓红
龙腾半导体SGT MOSFET LSGT085R018在智慧农业无