时间:2022-08-23 16:10
人气:
作者:admin
混频器是一种特殊类型的电子电路,它结合了两个信号(周期性重复的波形)。混音器在音频和射频系统中得到了广泛应用,很少用作简单的模拟“计算机”。有两种类型的模拟音频混音器——加法混音器和乘法混音器。
1. 添加剂混合器

就像它们的名字所暗示的那样,加法混频器只是简单地将两个信号的值在任何时刻相加,从而在输出端产生一个连续波形,该波形是各个波形值的总和。
最简单的加法混频器只是两个信号源以下列方式连接到两个电阻器:

电阻器防止信号源相互干扰,加法发生在公共节点,而不是信号源本身。这种方法的优点在于可以根据各个电阻值进行加权求和。
从数学上讲,
z = Ax + By
其中“z”是输出信号,“x”和“y”是输入信号,“A”和“B”是比例比例因子,即相对于彼此的电阻值。
例如,如果其中一个电阻值为 10K,另一个为 5K,则 A 和 B 分别变为 2 和 1,因为 10K 是 5K 的两倍。
当然,使用此音频混音器可以将两个以上的信号组合在一起。
构建一个简单的添加剂混合器
所需零件:
1. 2x 10K 电阻
2. 1x 3.3K 电阻
3.一个双通道信号源
电路原理图:

使用两个 10K 电阻,输出只是输入信号的总和。A 和 B 都是统一的,因为两个缩放电阻器是相同的。

黄色和蓝色波形是输入,粉色波形是输出。
当我们用 3.3K 电阻器替换 10K 电阻器中的一个时,比例因子变为 3 和 1,并且一个信号的三分之一被添加到第二个。
数学方程为:
z = x + 3y
下图显示了结果输出波形为粉红色,输入为黄色和蓝色。

添加剂混合器的应用
像这样的简单混音器最引人注目的业余爱好者使用耳机均衡器或“单声道到立体声”转换器的形式,它使用两个(通常)10K 将左右声道从 3.5 毫米立体声插孔转换为单声道电阻器。
2.乘法混合器

乘法混频器更有趣一些——它们将两个(或者更多,但这很困难)输入信号相乘,乘积就是输出信号。
加法很简单,但是我们如何进行电子乘法呢?
我们可以在这里应用另一个小数学技巧,称为对数。
对数基本上是在问一个问题——必须将给定的基数提高到多少才能给出结果?
换句话说,
2 x = 8, x = ?
就对数而言,这可以写成:
日志2 x = 8
用公共底的指数来写数字使我们能够使用另一个基本的数学属性:
a x xa y = a x+y
将两个指数乘以公共底数相当于将指数相加,然后将底数提高到该次方。
这意味着,如果我们对两个信号应用对数,将它们加在一起然后“取”一个反对数就相当于将它们相乘!
电路实现可能会有点复杂。
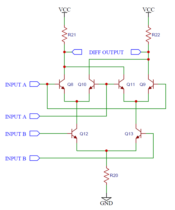
在这里,我们将讨论一个相当简单的电路,称为吉尔伯特单元混频器。
吉尔伯特细胞混合器
下图显示了吉尔伯特单元混频器电路。

该电路一开始可能看起来很吓人,但就像所有复杂的电路一样,这个电路可以分解成更简单的功能块。
晶体管对 Q8/Q10、Q11/Q9 和 Q12/Q13 形成单独的差分放大器。
差分放大器只是放大两个晶体管的差分输入电压。考虑下图所示的简单电路。

输入为差分形式,位于晶体管 Q14 和 Q15 的基极之间。基极电压相同,集电极电流也相同,R23 和 R24 两端的电压相同,因此输出差分电压为零。如果基极电压不同,则集电极电流不同,从而在两个电阻器上设置不同的电压。由于晶体管的作用,输出摆幅大于输入摆幅。
从中得出的结论是,放大器的增益取决于尾电流,即两个集电极电流的总和。尾电流越大,增益越大。
在上面所示的吉尔伯特单元混频器电路中,顶部的两个差分放大器(由 Q8/Q10 和 Q11/Q9 组成)具有交叉连接的输出和一组公共负载。
当两个放大器的尾电流相同且差分输入A为0时,电阻两端的电压相同,没有输出。当输入 A 具有较小的差分电压时也是如此,由于尾电流相同,因此交叉连接抵消了整体输出。
只有当两个尾电流不同时,输出电压才是尾电流之差的函数。
取决于哪个尾电流更大或更小,增益可以是正的或负的(相对于输入信号),即反相或非反相。
尾电流的差异是使用由晶体管 Q12/Q13 形成的另一个差分放大器产生的。
总体结果是输出差分摆幅与输入 A 和 B 的差分摆幅的乘积成正比。
构建吉尔伯特细胞混合器
所需零件:
1. 3x 3.3K 电阻
2. 6x NPN晶体管(2N2222、BC547等)
两个相移正弦波被馈入输入(由黄色和蓝色迹线显示),输出在下图中以粉红色显示,与示波器的数学乘法函数相比,其输出为紫色迹线。

由于示波器进行“实时”乘法,因此输入必须是交流耦合的,以便它也计算负峰值,因为实际混频器的输入是直流耦合的,它可以处理两个极性的乘法。
混频器输出和示波器轨迹之间也存在细微的相位差,因为在现实生活中必须考虑传播延迟等因素。
乘法混频器的应用
乘法混频器的最大用途是在射频电路中,通过将高频波形与中频波形混合来解调。
像这样的吉尔伯特细胞是一个四象限乘法器,这意味着两个极性的乘法都是可能的,遵循简单的规则:
A x B = AB
-A x B = -AB
A x -B = -AB
-A x -B = AB

Arduino正弦波发生器
该项目使用的所有波形都是使用 Arduino 生成的。我们之前已经详细解释了Arduino函数发生器电路。
电路原理图:
12
代码说明:
设置部分使用正弦函数的值创建两个查找表,缩放为从 0 到 255 的整数,其中一个相移 90 度。
循环部分只是将查找表中存储的值写入 PWM 定时器。PWM 引脚 11 和 3 的输出可以经过低通滤波以获得近乎完美的正弦波。这是 DDS 或直接数字合成的一个很好的例子。
产生的正弦波具有非常低的频率,受 PWM 频率的限制。这可以通过一些低级寄存器魔法来解决。正弦波发生器的完整 Arduino 代码如下:
#define pinOne 11
#define pinTwo 3
#定义圆周率 3.14
浮动阶段 = 0;
int 结果,resultTwo,sineValuesOne,sineValuesTwo
,i,n;
无效设置()
{
pinMode(pinOne,输出);
pinMode(pinTwo,输入);
序列号.开始(115200);
for(相位 = 0, i = 0; 相位 <= (2*pi); 相位 = 相位 + 0.1, i++)
{
结果 = (50 * (2.5 + (2.5 * sin(相位))));
sineValuesOne[i] = 结果;
resultTwo = (50 * (2.5 + (2.5 * sin(相位 - (pi*0.5)))));
sineValuesTwo[i] = 结果二;
}
n = 我;
}
无效循环()
{
for(i = 0; i <= n; i++)
{
类比写入(pinOne,sineValuesOne[i]);
类比写入(pinTwo,sineValuesTwo[i]);
延迟(5);
}
}
结论
混频器是两个输入相加或相乘的电子电路。它们广泛用于音频、射频,偶尔也用作模拟计算机的元件。
下一篇:MS1112模数转换器特点及应用
龙腾半导体SGT MOSFET LSGT085R018在智慧农业无