时间:2022-08-11 15:59
人气:
作者:admin
音调控制或有源均衡器电路,尤其是基于低音、高音和 MID 控制的均衡器是音频放大器设计中的重要电路。通常,三级有源均衡器滤波器需要三个控制低音、高音和 MID。低音控制允许低频通过但阻止高频,高音控制允许高频通过但阻止低频,而MID控制在高频和低频之间进行平衡。在这个项目中,我们将设计一个由带有 PCB 设计的运算放大器供电的有源音调控制电路。它将与 12V 电源一起工作,并具有低音、高音和中频控制以便可以根据需要调整输出音频。
所需组件
下面给出了使用运算放大器构建此音调控制电路所需的组件。
100k- 电位器 - 2 个
470k- 电位器 - 1 个
TL072运算放大器
12V电源
.1uF 35V 电容器
1.2nF 63V 电容
100uF,35V
10uF,35V
2.2uF,63V
22k电阻
22nF 63V电容
270R电阻
33pF电容
4.7nF 63V 电容 - 2 个
47nF
1.8k - 2 个
10uF, 25V - 2 个
3.3k - 2 个
47k - 2 个
10k - 5 个
印刷电路板
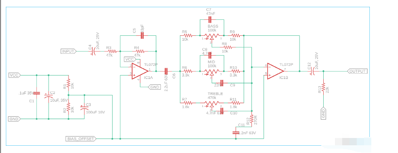
音频均衡器电路图
完整的低音高音电路图如下图所示。该电路的主要组件是运算放大器。运算放大器 TL072 是一种流行的运算放大器,在单个单片封装中具有两个独立的运算放大器。

电路的解释如下,但您也可以跳到本页末尾的视频,该视频也解释了电路的工作原理。下图显示了TL072P Op-Amp的引脚排列。这两个运算放大器在示意图中被描述为 IC1A 和 IC1B。

运算放大器缓冲电路:
IC1A 配置为反相缓冲放大器。该缓冲放大器提供输入信号的缓冲输出,以通过三频带滤波器进行滤波或均衡。电容C4是阻隔直流信号,只允许交流信号通过的隔直电容。

电阻器 R3 和 R4 需要准确且匹配。建议在此阶段不要更改这两个值。输出 2.2uF、C6 电容将传递来自缓冲输出的信号。
中频、低音和高音控制电路:
在下一阶段,IC1B 是实际的有源滤波器,它具有跨负反馈回路连接的三个通滤波器。这是正在发生的实际音调过滤-

负输入来自 2.2uF 电容。运算放大器 IC1B 再次配置为反相放大器,它从 IC1A 获取反相输入,并在输出端再次反相。
三波段滤波器都是RC 滤波器。由于电容值无法更改,因此此处使用可变电位器更改电阻值。这里,电阻器R12和电容器C11用作增益设置。改变 R12 值也会改变增益。
在第一个滤波器中是低音滤波器(低通)。第一个网络电路是R8,低音电位器,R9是滤波器的总电阻,电容是C7。要确定截止频率,可以使用以下公式 -
fc = 1 / 2piCR
fc 是截止频率,C 是电容值,R 是网络的总电阻。因此,改变不同的电位器值或改变C7电容会改变低音滤波器(低通滤波器)的频率响应。
计算低音和高音电路的截止频率:
例如,在上述电路中,电位器的值为 100k。因此,总电阻,100k(低音锅)+ 10k(R8)+ 10k(R9)= 120k。因此,根据公式,低音控制可以处理高达 28 Hz 的频率。
MID 过滤器也会发生同样的事情。但它不是使用低通或高通滤波器,而是使用带通滤波器结构。
可以使用相同的公式fc = 1 / 2piCR获得截止频率。最高频段可以使用电阻 R6 和电容 C8 计算(根据原理图值,它是 10.2 kHz),最低频段可以使用 - MID 电位器值 + R10 作为总电阻和电容 C9 计算(根据示意图值,它是 70 Hz)。
在最后一个滤波器频段,它是一个带有高通滤波器的高音控制。公式没有改变,它是相同的fc = 1 / 2piCR。总电阻是高音电阻,R11和电容是C10。当高音完全低时,这意味着电位器使用原理图值完全为 470k,滤波器的截止频率为 - 71 Hz。但在全高音模式下,当电位器完全导通时,电位器的阻值变得微不足道,只有电阻R11起作用。在这种情况下,截止频率变为 -18 kHz。输出是从 C12 获得的。
偏置/偏移电路:
由于这是一个不使用负轨的单轨电源电压,因此需要对输入信号进行偏移。这是由于运算放大器无法在单轨电源模式下放大输入信号的负峰值。

为了产生偏移,在运算放大器的正反馈两端放置一个分压器。分压器将抵消电源电压的一半信号。由于它使用 12V 电源,输入信号偏移 6V DC。C1和C2是滤波电容,R1和R2用于制作分压器以及一个额外的滤波电容C3。
有源音频滤波器 PCB 设计
我们的有源音频滤波器电路的 PCB 设计用于双侧板。我使用 Eagle 来设计我的 PCB,但您可以使用您选择的任何设计软件。我的电路板设计的 2D 图像如下所示。

足够的接地填充通孔用于在整个电路板上正确创建接地路径。输入信号和输入电压部分在左侧创建,输出在右侧创建,以提高可用性。
组装和测试有源音频滤波器电路

板的顶层和底层如下图所示。我们选择红色作为阻焊层,仅仅是因为它很有吸引力,而且 PCBway 以相同的价格提供所有的掩膜颜色,所以为什么不享受 PCB 颜色的乐趣。

从上图中可以看出,PCB 的质量非常好。轨道、焊盘、通孔和其他间隙都被完美地制造出来。我一收到它就开始组装我的电路板。你可以在下面看到组装好的板子。

然而,对于少数电容器,额定电压并不按要求准确,但不会对电路输出产生任何影响。此外,运算放大器 TL072 因 IC 不可用而更换为JRC4558。其他运算放大器 IC 也可以工作,但引脚映射必须与标准运算放大器引脚映射匹配。
该电路使用来自笔记本电脑的音频输入、12V 电源和 15W 2.1 扬声器输出系统进行测试。
龙腾半导体SGT MOSFET LSGT085R018在智慧农业无