时间:2022-07-02 09:45
人气:
作者:admin
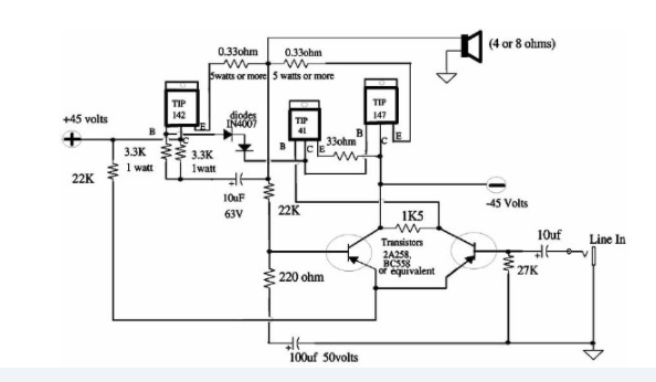
这是非常简单的150W功放电路图。该电路很容易在没有 PCB 的情况下构建。功率输出范围约为 100-150W 取决于电源和您用于放大器的达林顿。散热器是必须的,因为当放大器被激活时,最后的晶体管会变热。

放大器需要分离电源。变压器取决于您的家庭电气安装,它可以是 110V 或 220V 初级。使用35V-0-35V次级(变压器输出),经二极管整流后,变压器35V交流电可得到约45V直流输出。变压器电流输出应至少为 4A,以获得更好的音频性能。使用 4A / 100V 二极管。
这里是150W功放的分体电源:

龙腾半导体SGT MOSFET LSGT085R018在智慧农业无